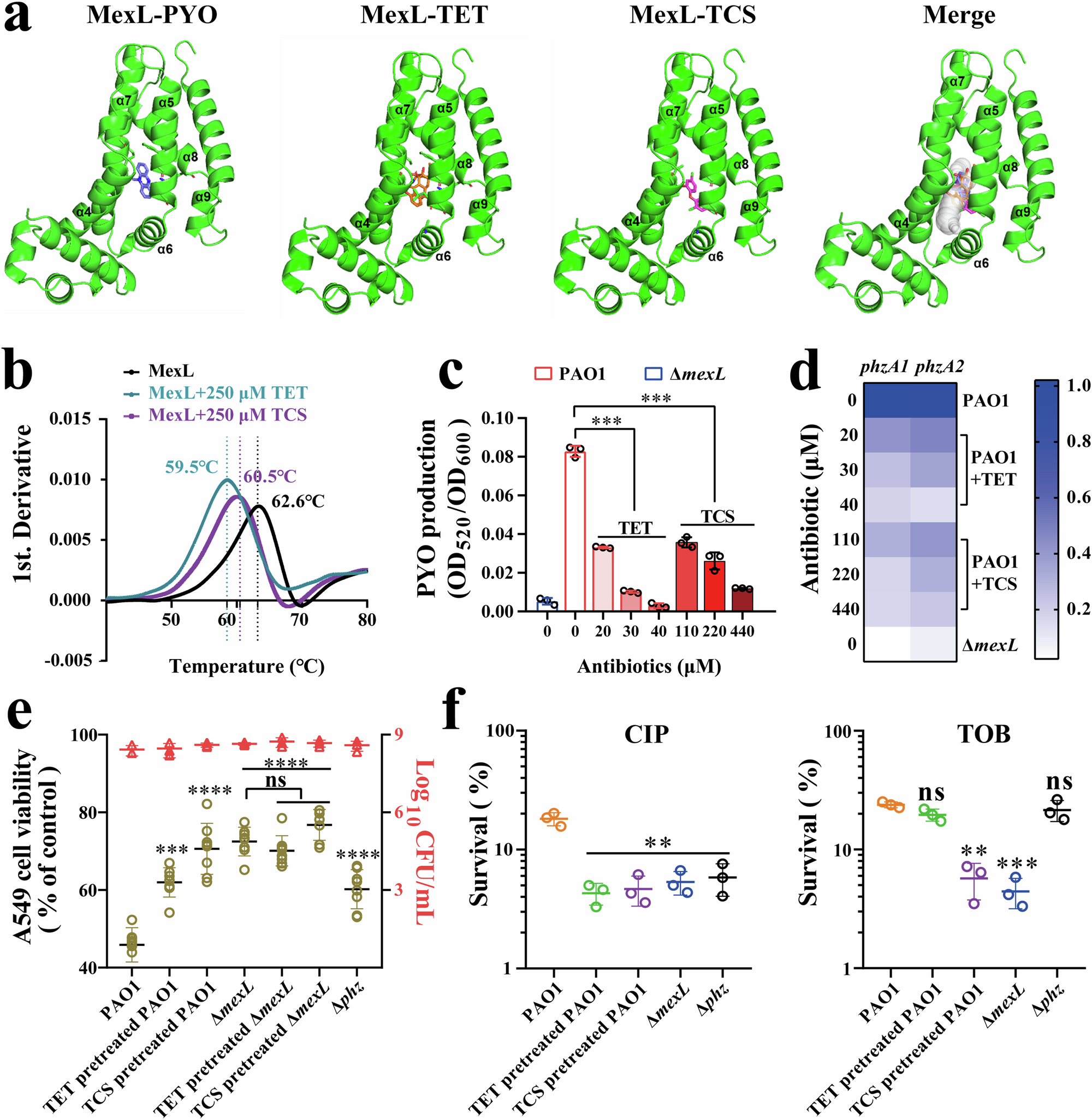
Fig. 6: The effect of TET or TCS on the activity of MexL and the virulence of P. aeruginosa.

a Docking of PYO, TET and TCS to the structure of MexL15-212, respectively. The docking substrates located in the tunnel shown in stick model are PYO (slate), TET (orange) and TCS (magenta). b Thermal-shift analyzes MexL interactions with TET and TCS, respectively. (n = 3 independent experiments). c Sub-inhibitory concentrations of TET or TCS can reduce PYO production of PAO1 to a level close to ΔmexL. (n = 3 independent experiments). d Heat map showing differential expression patterns of phzA1 and phzA2 genes in the presence of sub-inhibitory concentrations of TET and TCS. Data were obtained by RT-qPCR analysis, and expression level of phzA1 and phzA2 in PAO1 was regarded as 1. (n = 3 independent experiments). e The cell viability of A549 lung epithelial cell detected by the CCK-8 assay post P. aeruginosa infection. Shown in red is the CFU of these strains that were used to infect A549 cells. (n = 8 independent experiments). f The effect of TET and TCS on the antibiotic tolerance of PAO1. The survival rate was measured post 4 h treatment of ciprofloxacin (CIP, 1 μg/mL) or tobramycin (TOB, 4 μg/mL). (n = 3 independent experiments). P values were determined using two-tailed Student’s t test. Significance was indicated by a P value. ns, non-significant, ****P < 0.0001, ***P < 0.001, **P < 0.01. c P = 0.000197 (0 vs 20 μM TET), 0.000102 (0 vs 30 μM TET), 0.000122 (0 vs 40 μM TET), 0.000178 (0 vs 110 μM TCS), 0.00015 (0 vs 220 μM TCS) and 0.000138 (0 vs 330 μM TCS). e P = 0.000151 (PAO1 vs TET pretreated PAO1), 4.2E-07 (PAO1 vs TCS pretreated PAO1), 3.57E-10 (PAO1 vs ΔmexL), 1.37E-08 (PAO1 vs TET pretreated ΔmexL), 1.25E-09 (PAO1 vs TCS pretreated ΔmexL) and 3.07E-05 (PAO1 vs Δphz). f P = 0.001031 (PAO1 vs TET pretreated PAO1, CIP), 0.001491 (PAO1 vs TCS pretreated PAO1, CIP), 0.001328 (PAO1 vs ΔmexL, CIP), 0.001494 (PAO1 vs Δphz, CIP), 0.00107 (PAO1 vs TCS pretreated PAO1, TOB) and 0.000123 (PAO1 vs ΔmexL, TOB).