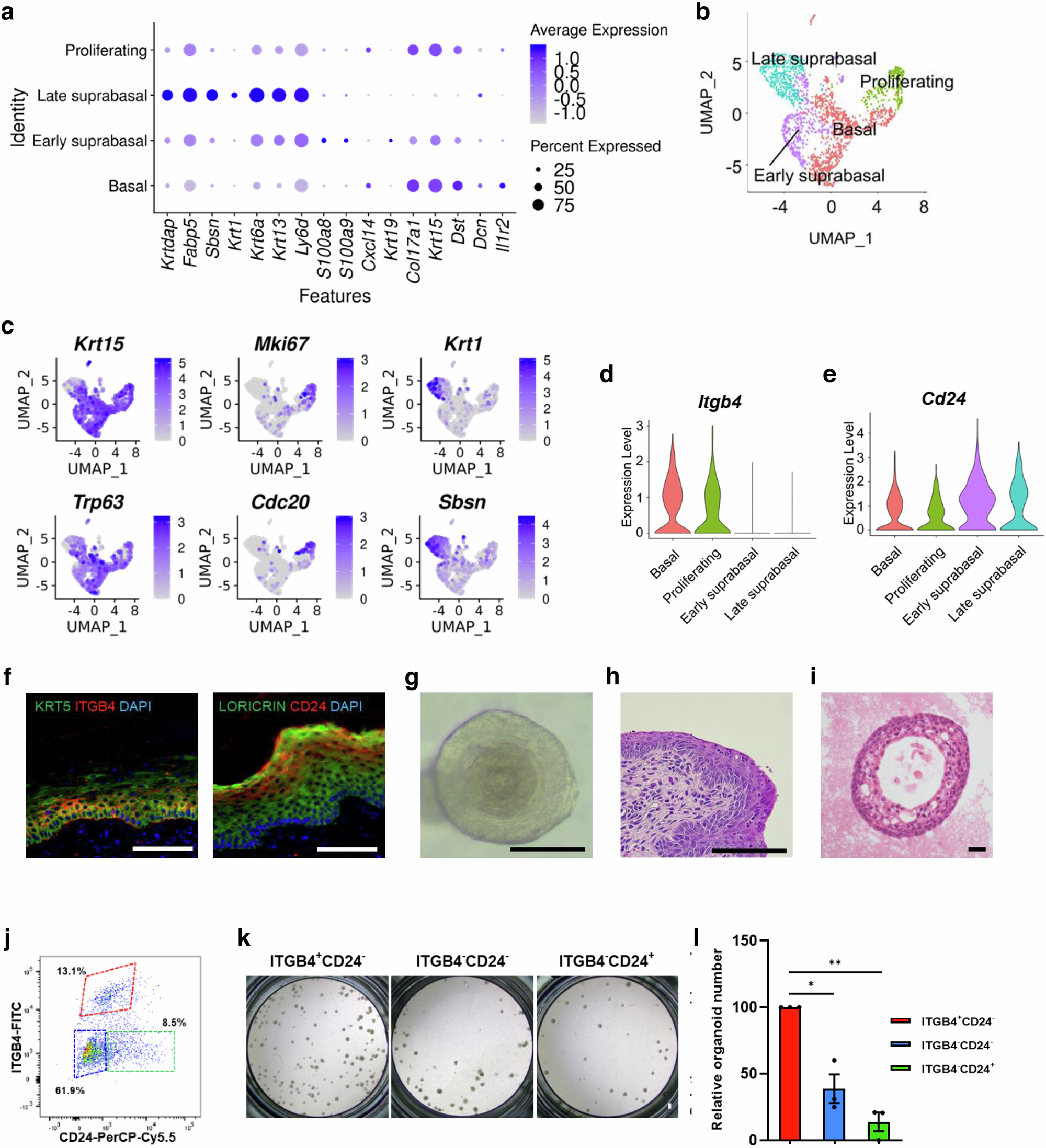
Fig. 5: ITGB4 and CD24 can be used across species to purify mouse ectocervical stem cells.
From: Microbial metabolites control self-renewal and precancerous progression of human cervical stem cells

a Dot plot showing the expression of the representative basal and suprabasal genes from previously published murine cervical scRNA-seq dataset (NCBI GEO GSE128987). b UMAP of epithelial cell clusters from murine cervical scRNA-seq dataset. c Feature plots showing six representative marker genes (Krt15 and Trp63 for basal cells, Mki67 and Cdc20 for proliferative basal cells, and Krt1 and Sbsn for suprabasal cells) in each epithelial cell type. d Violin plot comparing the expression of Itgb4 in each cell cluster. e Violin plot comparing the expression of Cd24 in each cell cluster. f Immunofluorescence staining of ITGB4 and CD24 in murine cervical epithelium. g Representative bright-field image of murine ectocervical organoids. h H&E staining of murine cervical epithelium. i H&E staining of murine ectocervical organoids. j Flow cytometric analysis of murine ectocervical epithelium by CD104 and CD24. k, l Cervical organoids generated from each subpopulation. Representative bright-field images (k) and relative numbers (l) of organoids when organoid numbers of ITGB4+CD24− cells were set to 100. Data are collected from 3 biological replicates and presented as mean ± SEM (*p < 0.05; **p < 0.01). P-values were calculated by one-way ANOVA with Tukey’s multiple comparison test. Source data and exact p-values are provided as a Source Data file. Scale bars: 100 μm.