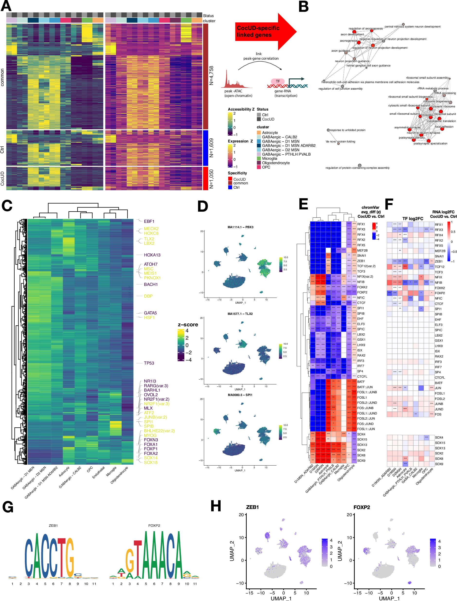
Fig. 3: Linked peaks and transcription factor motif and expression analysis.
From: Cell type-specific multi-omics analysis of cocaine use disorder in the human caudate nucleus

A Heatmap depicting shared (brown), CocUD-specific (red), and control-specific (blue) links between chromatin accessibility and RNA expression by cell type. B Emapplot showing overrepresented gene ontology biological processes for genes characterized by a CocUD-specific linked peak in (A) color represents statistical significance and circle size the number of genes in the GO term; overrepresentation was determined using a Fisher’s exact test and Benjamini-Hochberg adjustment for multiple testing. C Heatmap depicting cell type-specific motif enrichment, yellow motif names indicate increased activity while motif names in blue represent reduced activity of the motif in cell types based on chromVAR activity scoring. D Feature plots confirming motif expression for MA1114.1/PBX3 in D1- and D2-MSNs, MA1577.1/TLX2 in astrocytes and MA0080.5/SPI1 in Microglia. Enrichment scores are color-coded from blue (no enrichment) to yellow (strong enrichment). E Heatmap depicting differential transcription factor motif activity between CocUD and controls, red = increased activity in CocUD, blue = decreased activity in CocUD. F Heatmap depicting corresponding transcription factor differential transcript expression in CocUD, red = upregulated in CocUD, blue = downregulated in CocUD. G Transcription factor motifs for ZEB1 and FOXP2, size of sequence represents probability. H Feature plots depicting ZEB1 and FOXP2 expression in cell types of the caudate nucleus (log-normalized counts).