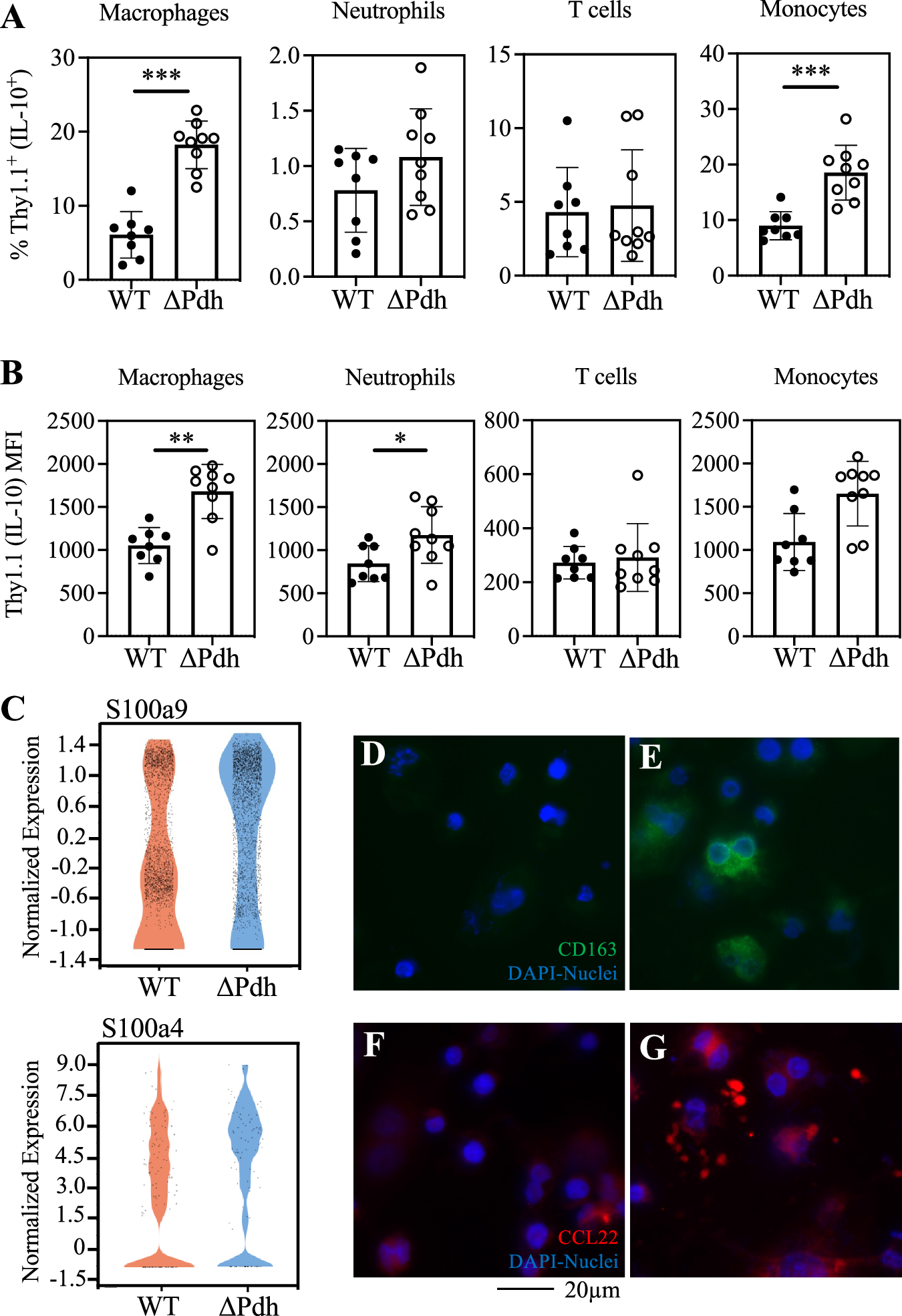
Fig. 4: PDH blocks the anti-inflammatory and wound-healing responses to infection.

10 BiT+ IL10-reporter mice were used to monitor the expression of IL-10 in various immune cell populations during subcutaneous infection. Quantitation of Thy1.1 by FACS is a proxy for the expression of IL-10. A For each immune cell type listed, the percentage of the total number of cells expressing Thy1.1 at 3-dpi is shown. B Levels of Thy1.1 expression at 3-dpi in the indicated cell populations as determined by mean fluorescent intensity (MFI). For (A and B), data are pooled from two independent experiments, with each symbol representing an individual mouse (n = 8–10 mice per group, biological replicates). Mean and SEM is shown. Statistical significance was assessed using a two-tailed Student’s t test. For all panels, *, **, and *** represent p-values < 0.05, < 0.01, and < 0.001, respectively. Exact p-values are provided in the source data. Source data are provided as a Source Data file. C Violin plots of normalized transcripts per cell for S100a9 and S100a4 from all cells analyzed in the scRNA-seq dataset. Each dot represents a single cell. D, E Immuno-fluorescent microscopy was used to detect CD163 (FITC) and (F, G) CCL22 (Alexa Fluor 594). All samples were stained with DAPI to visualize nuclei (n = 5 per group, biological replicates).