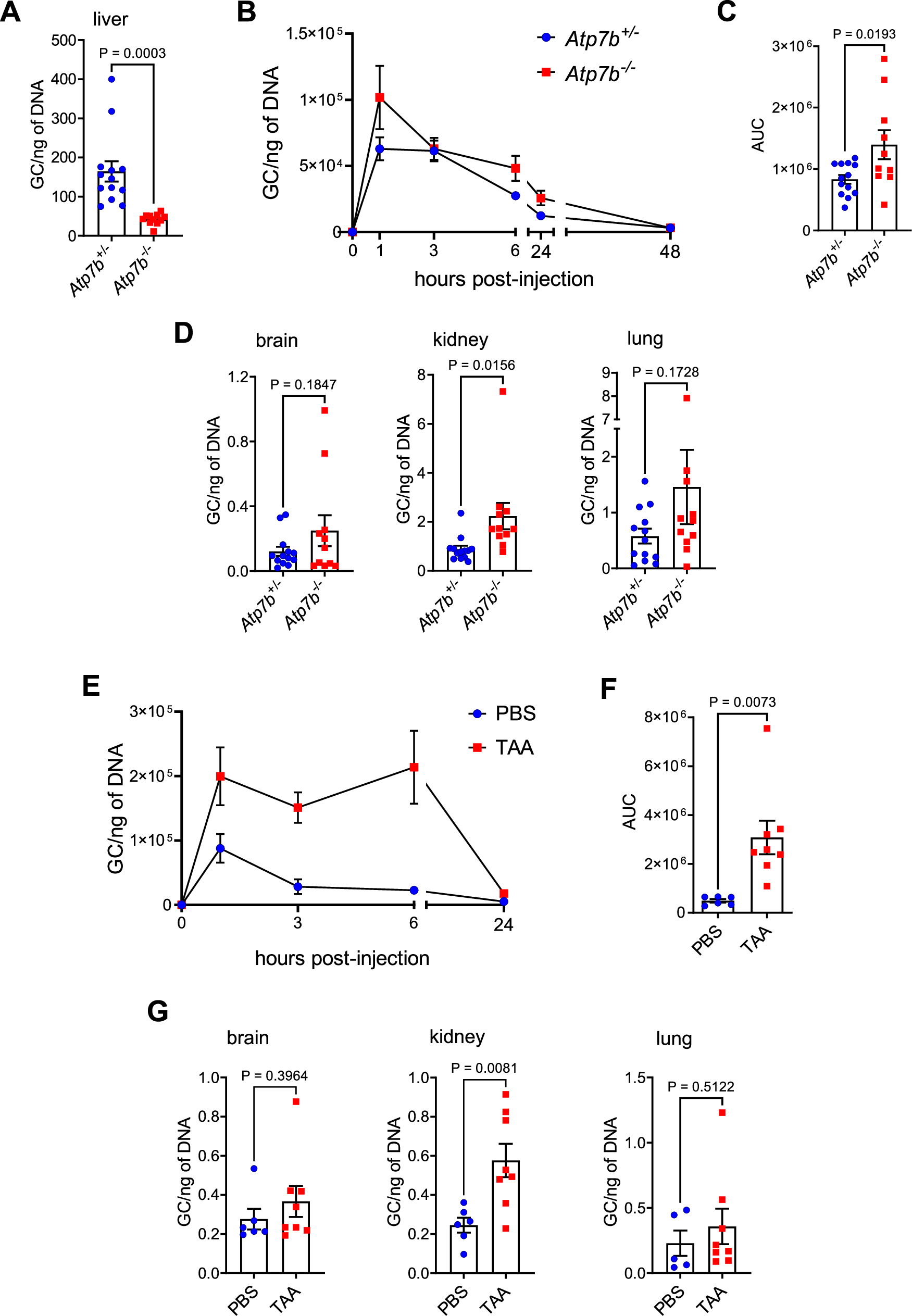
Fig. 2: Delayed clearance and altered biodistribution of AAV8 in TAA-treated and Atp7b−/− mice.
From: Impact of liver fibrosis on AAV-mediated gene transfer to mouse hepatocytes

A–D The AAV2/8-TBG.GFP vector was administered to 18-week-old male Atp7b−/− (n = 11) and Atp7b+/− (control, n = 13) mice. Mice were sacrificed 2 days post-injection. A Vector genome copy (GC) analysis in the liver. B Vector GC analysis in the plasma and C quantification of the area under the curve (AUC). D Vector GC analysis in extra-hepatic organs. E–G The AAV2/8-TBG-GFP vector was injected in male wild-type mice treated with thioacetamide (TAA, n = 8) or vehicle (PBS, n = 6) as control. Mice were sacrificed 42 days post-vector administration. E Vector GC analysis in the plasma and F quantification of the area under the curve (AUC). G Vector GC analysis in extra-hepatic organs. Data are reported as mean ± standard error. (two-tailed t-test).