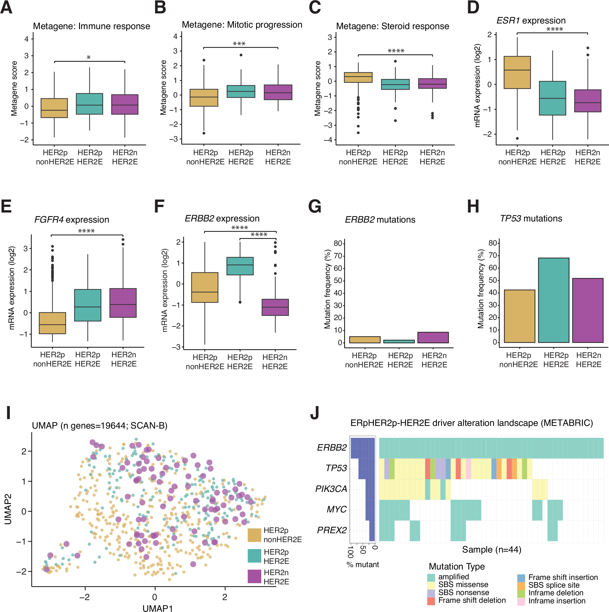
Fig. 5: Molecular feature comparisons between HER2E and HER2p-HER2E and HER2p-NonHER2E.

Analyses using SCAN-B tumors were based on 89 HER2E tumors, 193 HER2p-HER2E tumors, and 371 HER2p-nonHER2E tumors. A Immune response metagene scores. B Mitotic progression metagene scores. C Steroid response metagene scores. D Scaled mRNA expression of ESR1. E Scaled mRNA expression of FGFR4. F Scaled mRNA expression of ERBB2. G Mutation frequencies of ERBB2 excluding amplifications. H Mutation frequencies of TP53. I UMAP analysis based on FPKM expression data of 19644 genes. J Mutational and amplification landscape of tumor drivers in HER2p-HER2E tumors. Statistical tests: Mann-Whitney U test + FDR correction (A-C); Mann-Whitney U test (D-F); Fisher’s exact test (G-H). Significance annotation: * ≤0.05; ** ≤0.01; *** ≤0.001; **** ≤0.0001. All reported p-values from statistical tests are two-sided. Boxplot elements correspond to: (i) center line = median, (ii) box limits = upper and lower quartiles, (iii) whiskers = 1.5x interquartile range. Source data are provided as a Source Data file.