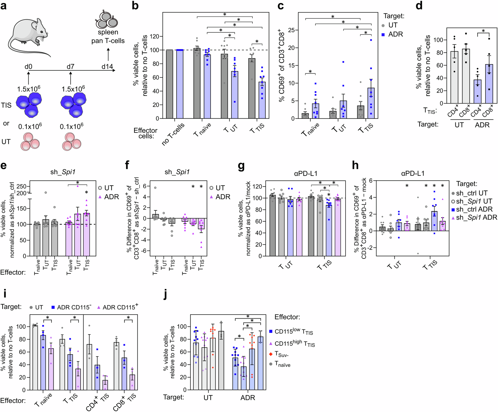
Fig. 8: DC-like reprogramming promotes TIS-preferential T-cell-governed anti-lymphoma immunosurveillance.
From: Senescence-associated lineage-aberrant plasticity evokes T-cell-mediated tumor control

a Mouse immunization by inoculating therapy-induced senescent (TIS) or treatment-naïve (UT) control;bcl2 lymphomas twice. Primed spleen pan-T-cells isolated two weeks later. b Viability of control;bcl2;sh_ctrl lymphomas 6-day-exposed to adriamycin (ADR) or left untreated (Target; n = 8 lymphomas), then co-cultured for 72-hr with T-cells (Effector) from a (TTIS or TUT) or from wild-type mice (Tnaïve). c Activation of CD3+CD8+ T-cells as mean percentage CD69+ ± SEM after co-cultures from b. d Viability of individual UT vs. ADR-exposed control;bcl2 lymphomas (n = 5 each) 48-hr co-cultured with CD4+ and CD8+ TTIS subsets. e As in b, but for Spi1-depleted lymphomas (sh_Spi). Viabilities normalized to matched conditions of paired sh_ctrl lymphomas (b). f As in c, but showing the difference in CD69+CD8+ T-cells between matched sh_Spi1 and sh_ctrl specimens. g Analogous to b and e, but assessing PD-L1 blockade effect (αPD-L1) on lymphoma viability (legend on the right) post co-culture with TTIS or TUT. Viabilities normalized to equivalent co-cultures without αPD-L1. h Analogous to c and f, showing CD69+ differences on CD8+ T-cells between αPD-L1- and mock-treated co-cultures. i Viability of TIS lymphomas sorted into CD115+ and CD115– fractions before co-culture with TTIS cells primed with unsorted, matched TIS lymphomas, or with Tnaïve cells (n = 4 for TTIS and Tnaïve, or n = 3 for CD4+- and CD8+-TTIS). Bars represent relative mean percentage of viable cells ± SEM compared to respective cell cultures without T-cells (b, d, e, g, i) or mean percentage difference of CD69+CD3+CD8+ cells ± SEM (f, h). j Viabilities of individual lymphomas as in b (n = 3) after 48-hr in non-matched co-cultures, i.e. target lymphomas were different from the TTIS-priming lymphoma, with CD115low TTIS (n = 4), CD115high TTIS (n = 4; cf. Supplementary. Fig. 10f), TSuv (n = 3; splenic T-cells primed by chemotherapy-exposed Suv39h1–;bcl2 lymphomas), or Tnaïve (n = 1). Bars show mean percentages ± SD. * two-sided P < 0.05 by paired (connecting lines) or one-sample t-test (b-i) or by unpaired t-test (j). See Supplementary Fig. 11a, b for combined data panels of b, c, e-h. See source Data file for exact P-values.