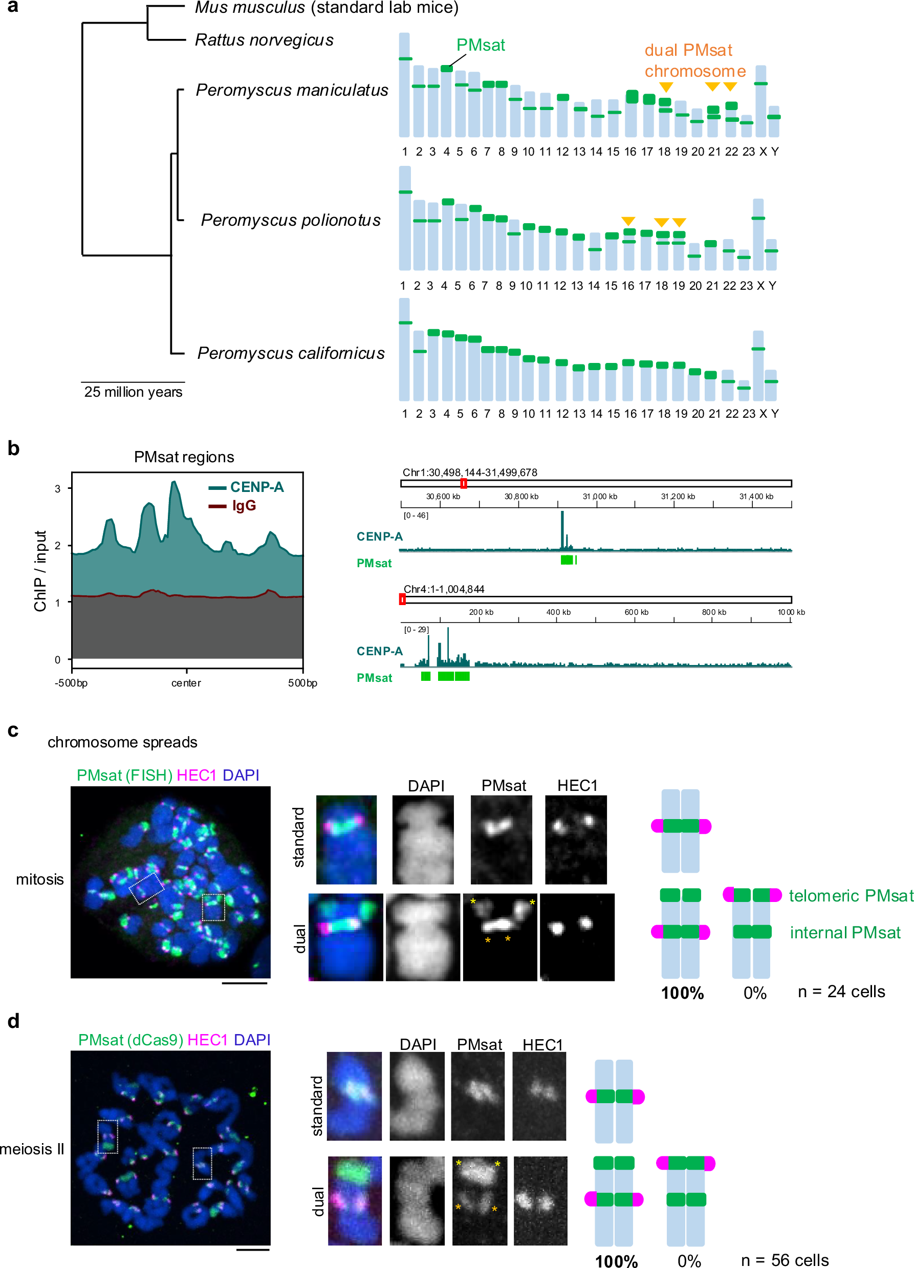
Fig. 1: Kinetochores assemble exclusively at internal PMsat on dual PMsat chromosomes.
From: Meiosis-specific distal cohesion site decoupled from the kinetochore

a Phylogenetic tree of mouse species in the Mus, Rattus, and Peromyscus genus. For each Peromyscus species, the chromosomal distribution of PMsat is shown based on Smalec et al. 21. Peromyscus maniculatus and Peromyscus polionotus but not Peromyscus californicus carry chromosomes with two PMsat blocks. b CENP-A enrichment at PMsat regions. CENP-A and IgG enrichment on PMsat sequences is provided as ratio of ChIP signal over the input (left). IGV snapshots of CENP-A enrichment (ratio over input) at PMsat regions on two chromosomes (right). c, Metaphase chromosome spread using P. maniculatus mitotic cells (ovarian granulosa cells) were stained for PMsat (Oligopaint) and a kinetochore marker, HEC1. d P. maniculatus meiosis II oocytes expressing dCas9-EGFP and gRNA targeting PMsat were used for chromosome spread and stained for HEC1. The proportion of chromosomes that assemble kinetochores at internal PMsat and telomeric PMsat was quantified; n = 24 and 56 cells from at least three independent experiments were examined for mitosis (c) and meiosis II (d), respectively. The images are maximum projections showing all the chromosomes (left) and optical sections to show individual chromosomes (right); asterisks denote the chromosomal location of internal PMsat (orange) and telomeric PMsat (yellow) on dual PMsat chromosomes; scale bars, 5 µm.