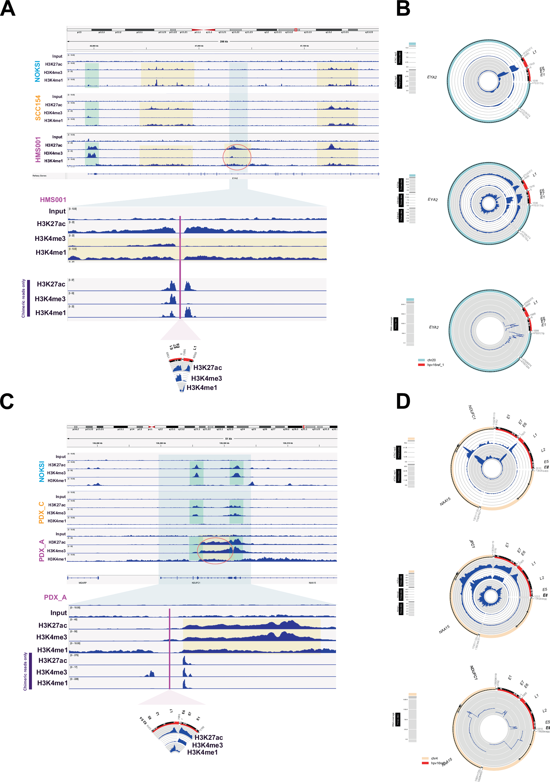
Fig. 2: Detecting active enhancers using ChIP-seq and identifying HPV integration mechanisms in hybrid ecDNA.

ChIP-seq results of Input, K4me3 (promoter), K4me1 (enhancer), and K27ac (activation mark) for NOKSI (normal control), SCC154 (hybrid ecDNA(−) HPVOPC) and HMS001 (hybrid ecDNA(+) HPVOPC) were shown. Promoter was indicated by the light green box, enhancers by the yellow box, and the sequences included in hybrid ecDNA of HMS001 by the light blue box. The active enhancer was marked by the red oval (top). Expanded hybrid ecDNA sequence with only chimeric reads of each ChIP-seq data were shown, and HPV integration occurred in the exact center of the active enhancer mark (pink line) (bottom) (A). Hybrid ecDNA in HMS001with ATAC-seq (top), ChIP-seq (middle), and RNA-seq (bottom) were shown in the CycleViz plot (B). The same analysis using NOKSI (normal control), PDX_C (hybrid ecDNA(−)HPVOPC), and PDX_A (hybrid ecDNA(+) HPVOPC) were shown. The active enhancer that did not exist in other cell lines made a complex with 2 promoters (bottom) (C and D).