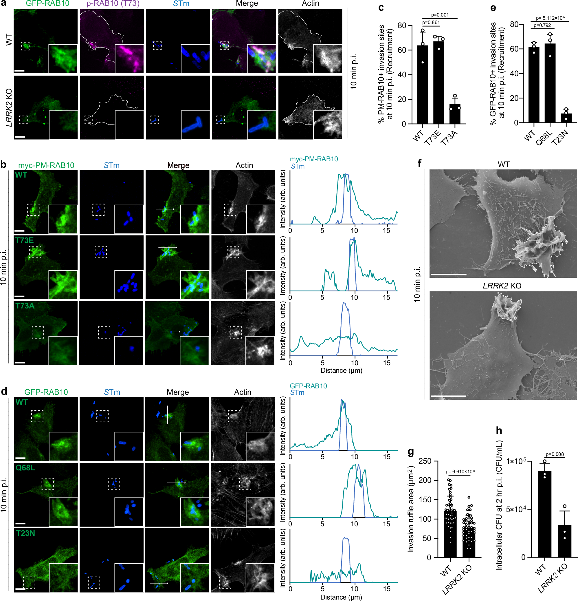
Fig. 2: LRRK2-dependent membrane reservoirs are exploited by STm during invasion.
From: Salmonella exploits LRRK2-dependent plasma membrane dynamics to invade host cells

a Representative images of WT Henle 407 cells transfected with GFP-RAB10 and infected with WT STm. Cells were fixed at 10 min p.i. and stained for phospho-RAB10 (T73). In this and following panels, invasion sites at 10 min p.i. were identified by positive F-actin and STm staining. The cell boundaries are depicted by the white outlines. b and c Representative images (b) and quantifications (c) of myc-PM-RAB10 recruitment to STm invasion sites. RAB10 KO Henle 407 cells were transfected with myc-PM-RAB10 WT, T73E or T73A construct, and then infected with WT STm. Cells were fixed at 10 min p.i. and stained for myc-tag. Line plot profile follows the white arrow in the ‘Merge’ channel in (b). d and e, Representative images (d) and quantifications (e) of GFP-RAB10 recruitment to STm invasion sites. RAB10 KO Henle 407 cells were transfected with GFP-RAB10 WT, Q68L or T23N construct and infected with WT STm. Cells were fixed and imaged at 10 min p.i. Line plot profile follows the white arrow in the ‘Merge’ channel in d. f Representative SEM images of invasion ruffles. WT and LRRK2 KO Henle 407 cells were infected with WT STm and fixed at 10 min p.i. g Quantifications of invasion ruffle areas identified in (f). The areas of individual invasion ruffle were measured as described in the “Methods” section. h WT and LRRK2 KO Henle 407 cells were infected with WT STm and lysed at 2 hours p.i. for CFU counting. All images shown are representative images from three independent experiments. Data shown are means ± S.D. for three independent experiments. At least 100 invasion sites (c and e) for each condition in each experiment were scored for the recruitment of RAB10. For SEM analysis of invasion ruffle area (g), 15 invasion ruffles for each condition in each experiment were scored (45 invasion ruffles in total for each condition). P values were calculated using one-way ANOVA (c and e) or two tailed unpaired t-test (g and h). Scale bars, 10 μm. Source data are provided as a Source Data file.