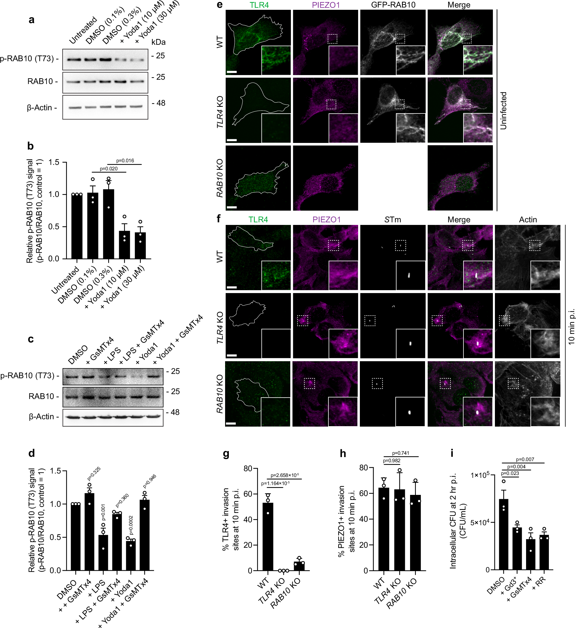
Fig. 6: PIEZO1 regulates plasma membrane dynamics at invasion sites via RAB10 dephosphorylation.
From: Salmonella exploits LRRK2-dependent plasma membrane dynamics to invade host cells

a and b Representative images (a) and quantifications (b) of phospho-RAB10 (T73) and total RAB10 signal measured by western blot in WT Henle 407 cells treated with the PIEZO1 agonist, Yoda1. Cell lysates were collected and immunoblotted following a 30 min treatment with either DMSO or Yoda1. Data shown are means ± S.D. for three independent experiments. c and d Representative images (c) and quantifications (d) of phospho-RAB10 (T73) signal measured by western blot in WT Henle 407 cells. The cells were treated with the PIEZO1 inhibitor GsMTx4, LPS and/or the PIEZO1 agonist Yoda1, and cell lysates were collected and immunoblotted for phospho-RAB10 (T73), total RAB10, or ß-actin (loading control) following 30 min treatment. e Representative images of TLR4 and PIEZO1 localizations in uninfected condition. WT or TLR4 KO Henle 407 cells were transfected with GFP-RAB10, or RAB10 KO Henle 407 cells were nontransfected. Then the cells were fixed and stained for TLR4 and PIEZO1. f Representative images of TLR4 and PIEZO1 localizations in at 10 min p.i. WT, TLR4 KO or RAB10 KO Henle 407 cells were infected with WT STm and then fixed at 10 min p.i. and stained for STm, TLR4 and PIEZO1. The images in the ‘Merge’ channel represent the merged accumulative fluorescence signals from the TLR4, PIEZO1 and STm channels. g and h Quantifications of TLR4 (g) and PIEZO1 (h) localizations at invasion sites in (f). i WT Henle 407 cells were untreated or pretreated with indicated PIEZO1 inhibitors, and then infected with WT STm and lysed at 2 hours p.i. for CFU counting. At least 100 invasion sites (g and h) for each condition in each experiment were scored for the recruitment of TLR4 or PIEZO1. All images shown are representative images from three independent experiments. Data shown are means ± S.D. for three independent experiments. P values were calculated using one-way ANOVA. Scale bars, 10 μm. In e and f the cell boundaries are depicted by the white outlines. Source data are provided as a Source Data file.