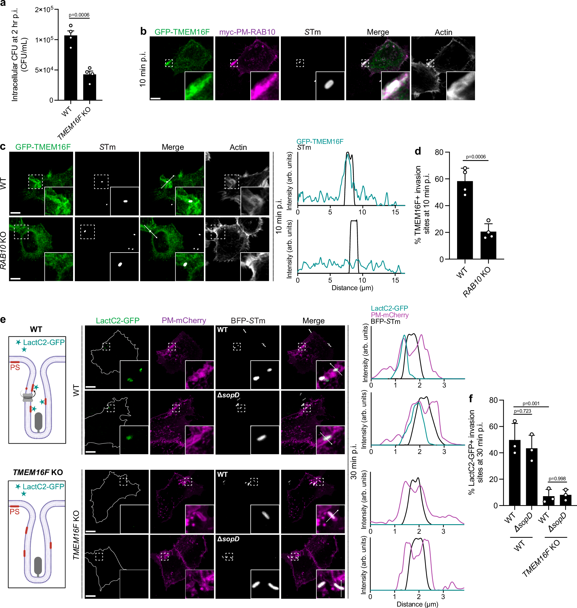
Fig. 7: TMEM16F is required for local phosphatidylserine scrambling at STm invasion sites.
From: Salmonella exploits LRRK2-dependent plasma membrane dynamics to invade host cells

a WT and TMEM16F KO Henle 407 cells were infected with WT STm and lysed at 2 hours p.i. for CFU counting. b Representative images of WT Henle 407 cells transfected with GFP-TMEM16F and myc-PM-RAB10 and infected with WT STm. Cells were fixed at 10 min p.i. and stained for myc-tag and STm. The image in the ‘Merge’ channel represents the merged accumulative fluorescence signals from the GFP-TMEM16F, myc-PM-RAB10 and STm channels. c and d Representative images (c) and quantifications (d) of GFP-TMEM16F’s localizations to STm invasion sites at 10 min p.i. WT, or RAB10 KO Henle 407 cells were transfected with GFP-TMEM16F and then infected with WT STm. Cells were fixed at 10 min p.i. and stained for STm. The images in the ‘Merge’ channel represent the merged accumulative fluorescence signals from the GFP-TMEM16F and STm channels. e A schematic model of LactC2-GFP probe labeling of local phosphatidylserine scrambling. Created in BioRender. Brumell, J. (2024) https://BioRender.com/u42p691. Representative images (middle and right panels) of WT or TMEM16F KO Henle 407 cells transfected with PM-mCherry and infected with WT or ΔsopD BFP-STm SL1344 along with the addition of LactC2-GFP probe. Cells were fixed and imaged at 30 min p.i. The cell boundaries are depicted by the white outlines. f Quantifications of LactC2-GFP localization at invasion sites in e. All images shown are representative images from three independent experiments. Data shown are means ± S.D. for three independent experiments. At least 100 invasion sites for each condition in each experiment were scored for GFP-TMEM16F (d) or LactC2-GFP (f) localization to STm invasion sites. P values were calculated using two tailed unpaired t-test (d) or two-way ANOVA (f). Scale bars, 10 μm. Source data are provided as a Source Data file.