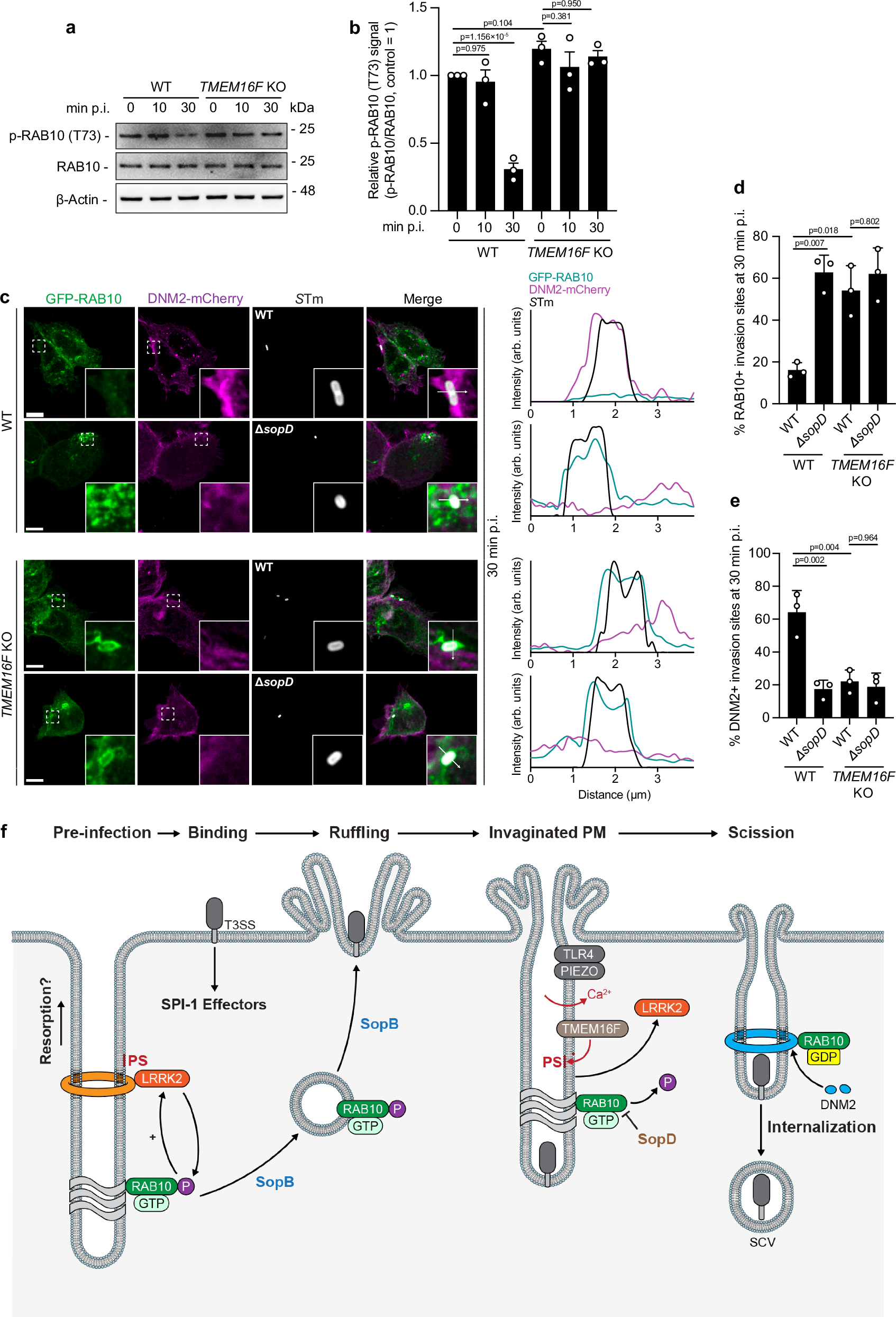
Fig. 9: TMEM16F reduces RAB10 phosphorylation and promotes DNM2 recruitment at STm invasion sites.
From: Salmonella exploits LRRK2-dependent plasma membrane dynamics to invade host cells

a and b Representative images (a) and quantifications of (b) phospho-RAB10 (T73) signal measured by western blot. Henle 407 cells were infected with WT STm for 30 min and immunoblotted for indicated antibodies. c Representative images of Henle 407 cells transfected with GFP-RAB10 and DNM2-mCherry and infected with WT or ΔsopD STm. Cells were fixed at 30 min p.i. and stained for STm. Line plot profile follows respective white arrows in the insets of the ‘Merge’ channels on the left. d and e Quantifications of RAB10 (d) or DNM2 (e) localization at invasion sites at 30 min p.i. Data shown are means ± S.D. for three independent experiments. At least 100 invasion sites (d and e) for each condition in each experiment were scored for RAB10 or DNM2 localizations to invasion sites. P values were calculated using two-way ANOVA. Scale bars, 10 μm. Source data are provided as a Source Data file. f Model depicting the results of this study. Prior to infection, RAB10 is recruited to the plasma membrane (PM) where it stabilizes tubular invaginations (membrane reservoirs)9. LRRK2 may also contribute to membrane tubulation through binding to acidic phospholipids, including phosphatidylserine (PS), on the cytoplasmic leaflet of the PM49. RAB10’s T73 phosphorylation by LRRK2 maintains RAB10 in a GTP-bound state by preventing its interaction with GTPase activating proteins (GAPs)16. In turn, phosphorylated RAB10 promotes LRRK2 activity at the membrane in a feed-forward activation loop71. With STm infection, membrane reservoirs can be redistributed to STm invasion sites by carrier vesicle delivery and/or tubule resorption, helping to generate invasion ruffles9. Phosphorylated and GTP-bound RAB10 is recruited to STm invasion sites and generates invaginated portions of the PM containing bacteria. Bacterial lipopolysaccharide (LPS) stimulates TLR4 to induce PIEZO1-mediated calcium influx39, a signal that activates the PS scramblase TMEM16F72. PS scrambling promotes LRRK2 release from the membrane, enabling RAB10 dephosphorylation by PPM1H and/or other phosphatases25. Dephosphorylated RAB10 is targeted by SopD, a Salmonella T3SS effector with GAP activity12. GDP-bound RAB10 interacts with DNM255, promoting invaginated PM scission to generate SCVs12.