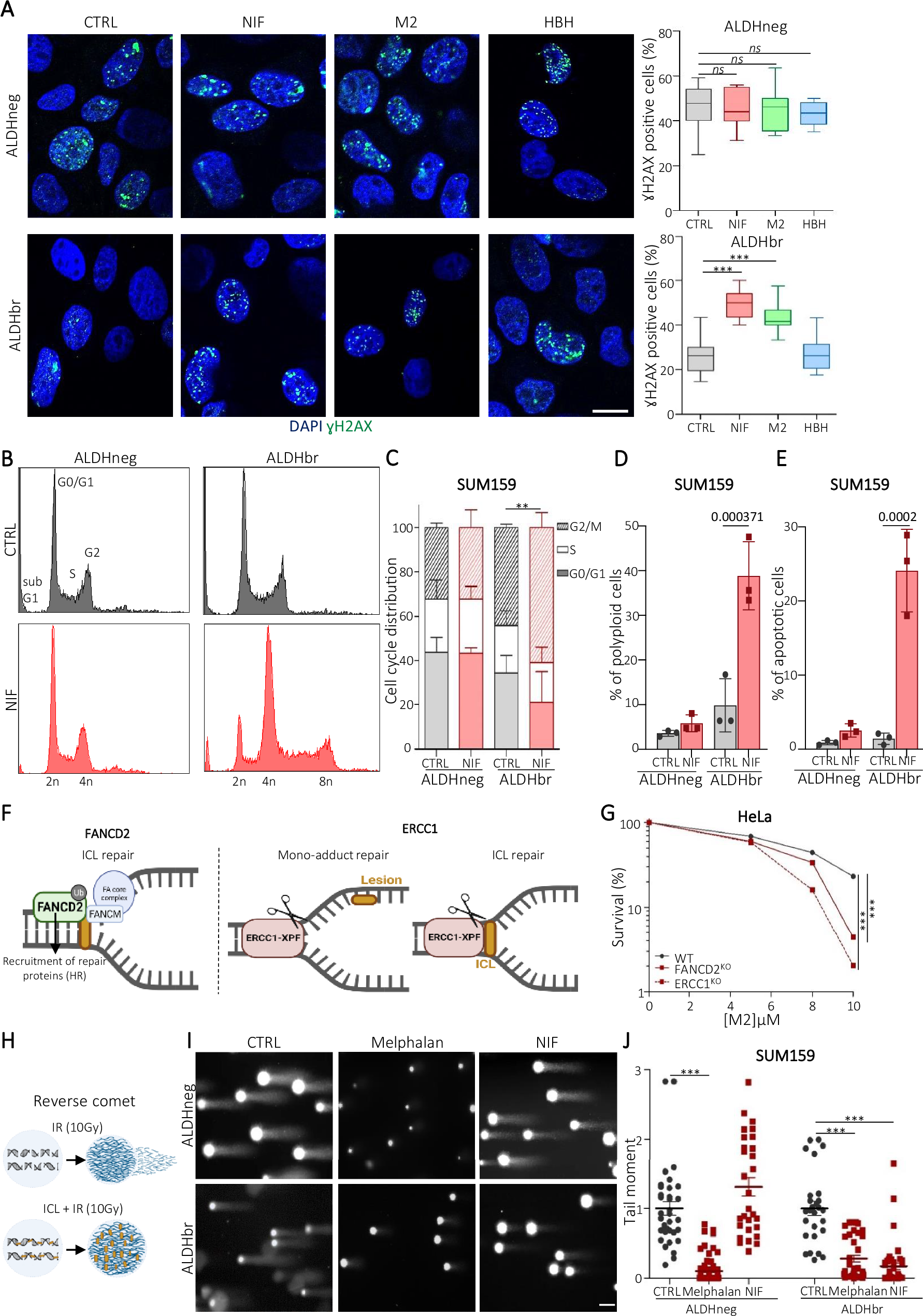
Fig. 3: NIF induces DNA inter-strand crosslinks lesions that accumulate in breast cancer stem cells.

A Representative images of γH2AX foci (green staining) in ALDHneg and ALDHbr SUM159 cells. Nuclei are counterstained with DAPI (blue staining). Scale bar: 15 μm. Box plots represent the proportion of γH2AX -positive cells for each cell subpopulation under the indicated treatment and compared to the untreated condition (CTRL) for each drug. n = 3 independent experiments. Monitoring of cell cycle profile by QIBC in ALDHneg and ALDHbr SUM159 cells exposed to NIF and compared to untreated condition (CTRL) (B) Quantification of cell cycle phase distribution in each condition (C) Proportion of polyploid cells in each condition (D). n = 3 independent experiments. E Proportion of apoptotic cells determined by annexine V labeling in ALDHneg and ALDHbr SUM159 cells exposed to NIF and compared to untreated condition (CTRL). n = 3 independent experiments. F Role of FANCD2 and ERCC1 in DNA lesions (ICLs and/or mono-adduct) repair. Created in BioRender.com. https://BioRender.com/b62d917. G HeLa WT, FANCD2KO, or ERCC1KO cells exposed to various concentrations of M2 were subjected to clonogenic survival assays. n = 3 independent experiments. H–J Schematic representation of reverse comet assay principle (H), created in BioRender.com. https://BioRender.com/b62d917. Representative images of reverse comet assays conducted in ALDHneg and ALDHbr SUM159 cells subjected to the indicated treatments. Scale bar: 100 µm (I). Reverse comet assay quantification, each dot corresponding to tail moment of one comet with the indicated drugs. n = 200 comets analyzed. In (A), boxplots represent the median of fluorescence and quartiles and whiskers minimum to maximum. In (B–E, H–J), data are shown as mean ± SD (Standard Deviation). ns (not significant), *P < 0.05, **P < 0.01 and ***P < 0.001 according to one-sided Fisher test (A, C–E), two-way ANOVA followed by Sidak multiple range test (G), one-way ANOVA non-parametric test (J). Source data are provided as a Source Data file.