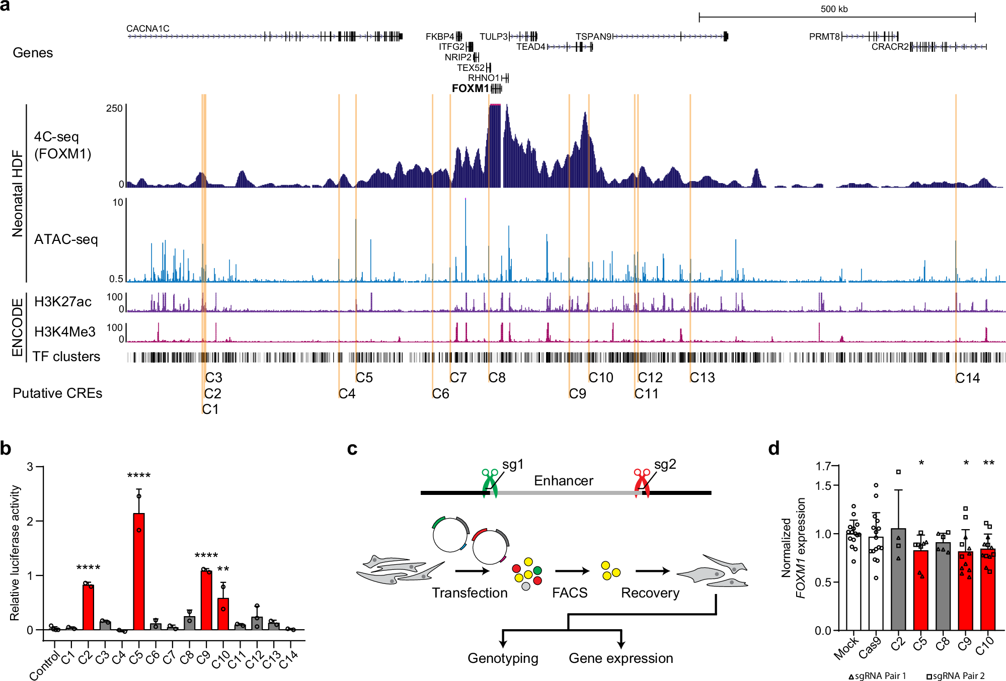
Fig. 2: Non-coding genomic regions with enhancer activity are required for normal FOXM1 expression.

a Epigenetic features nearby FOXM1/RHNO1. 4C-seq data (dark blue) and ATAC-seq data (light blue) in neonatal HDFs. ChIP-seq data for H3K27ac (purple) and H3K4Me3 (pink), and TF clusters, all from the ENCODE project. Based on these attributes, 14 putative CREs (orange) were selected for further examination. b Luciferase reporter assay for the 14 putative CREs in neonatal HDFs. Red bars highlight sequences with significant enhancer activity. Each data point corresponds to a biological replicate equal to the mean of 3 technical replicates. Deletion of C2 (n = 2, p-value < 0.0001), C5 (n = 2, p-value < 0.0001), C9 (n = 2, p-value < 0.0001) or C10 (n = 2, p-value = 0,0038) significantly increase luciferase activity (red bars) compared to control (n = 4). **p-value ≤ 0.01; ****p-value ≤ 0.0001 by one-way ANOVA with Dunnett’s correction for multiple comparisons. Values represent mean ± SD. c Experimental layout of CRISPR/Cas9-mediated genomic deletions of putative FOXM1 enhancers. d Gene expression analysis of FOXM1 by RT-qPCR upon CRISPR/Cas9-mediated deletion of enhancers C2, C5, C9 and C10 and control region C8 in neonatal HDFs. Mock transfection and transfection with Cas9 alone (Cas9) were used as controls. Populations generated with sgRNA pair 1 or sgRNA pair 2 are distinguished by triangles and squares, respectively. Each symbol (circles, triangles and squares) corresponds to a biological replicate equal to the mean of three technical replicates. Deletion of C5 (n = 8, p-value = 0.0130), C9 (n = 12, p-value = 0.0146) or C10 (n = 12, p-value = 0.0098) significantly downregulates FOXM1 (red bars) compared to mock (n = 15). *p-value ≤ 0.05; **p-value ≤ 0.01 by two-tailed unpaired Student’s t test. Values represent mean ± SD. CREs, cis-regulatory elements. Source data are provided as a Source Data file.