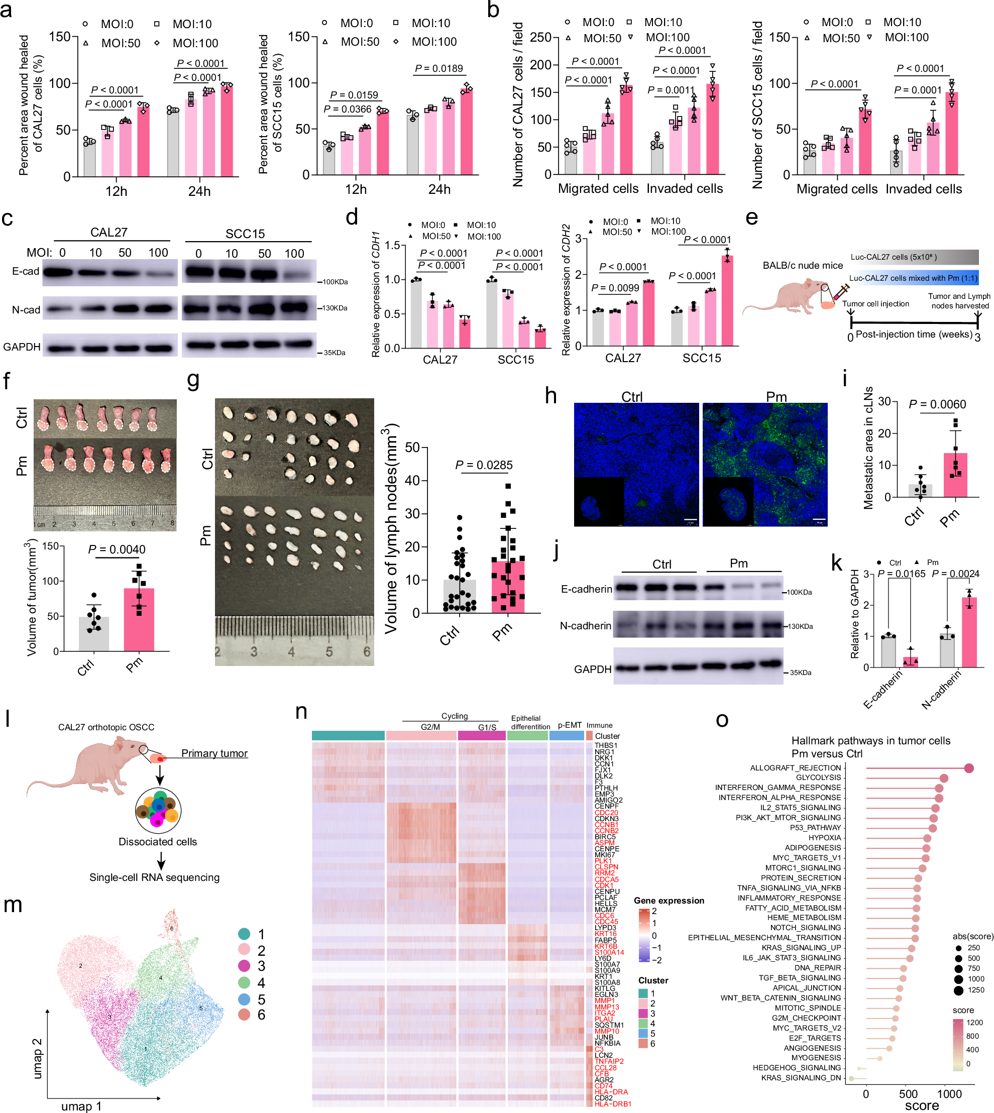
Fig. 2: P. micra promoted OSCC metastasis in vitro and in vivo.
From: Parvimonas micra promotes oral squamous cell carcinoma metastasis through TmpC-CKAP4 axis

a Wound-healing migration assay of OSCC cells co-cultured with P. micra in different MOI (n = 3 biological replicates per group). b Trans-well assays of OSCC cell pre-exposed with P. micra for 12 h in different MOI. The indicated migrated and invaded cells were quantified in five randomly selected fields. c Western blot assay of E-cadherin (E-cad) and N-cadherin (N-cad) in OSCC cells infected with P. micra for 24 h. The data are representative of at least two independent experiments with similar results. d qPCR assay of CDH1 and CDH2 (n = 3 biological replicates in each group) in OSCC cells stimulated with P. micra for 24 h. e BALB/c nude mice were implanted with Luc-CAL27 or P. micra stimulated Luc-CAL27 cells on the left lateral edge of the tongue for 3 weeks. f Images of tongue and quantification of tumor volume (n = 7 mice per group). g Images of cervical lymph nodes (cLNs) and quantification of cLNs volume in vivo from 7 mice per group. h and i Representative images of immunofluorescence for CK5/6 (h) and quantification of metastatic area (i) in cLNs in vivo (n = 7 mice per group). Scale bar: 100 μm. j and k Western blot (j) and quantification (k) of E-cadherin and N-cadherin in CAL27 tumors in vivo (n = 3 mice per group). l Schematic diagram of single-cell RNA sequencing analysis of tumor cells from orthotopic CAL27 tumor model. m NNMF and UMAP of tumor cells. n Heatmap showed the differently expressed genes identified by NNMF. The corresponding gene signatures were numbered and selected genes indicated (red). o GSVA showing differences in hallmark pathways in tumor cells between P.micra-exposed tumors and control group. Data were presented as the means ± SD. One-way ANOVA with Turkey’s test (a, b, d, k) and two-sided unpaired Student’s t test (f, g, i) were used to examine the statistical significance between groups. The samples derive from the same experiment but different gels for E-cadherin, another for GAPDH and N-cadherin were processed in parallel (c, k).