Fig. 1: Ash1L is essential for mouse ES cell differentiation.
From: Structure-function relationship of ASH1L and histone H3K36 and H3K4 methylation

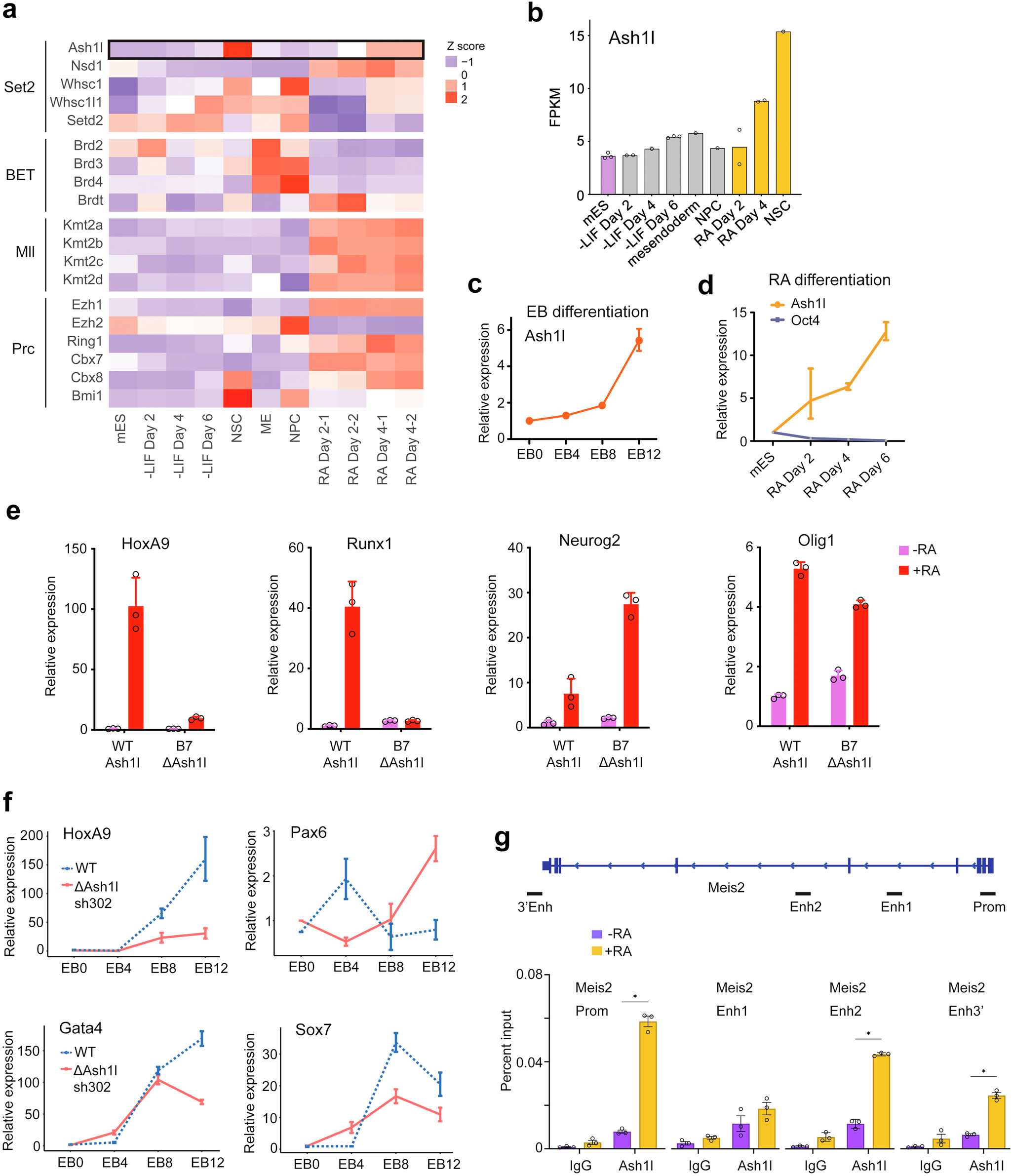
a Heatmap of RNA-seq data from19 showing relative expression levels of selected families of genes in ES cells differentiated under various conditions, as indicated. Expression values are normalized to each gene. b Expression levels of Ash1l in ES cells upon differentiation under various conditions as in a. Values are plotted in Fragments per Kilobase of Exon per Megabase (FPKM). c, d qPCR analysis of transcriptional expression of Ash1l in mouse ES cells following differentiation as embryoid bodies (EBs) (c) or by retinoic acid (d) in a time course, as indicated. Error bars represent mean from three replicates ± SEM. e Relative expression levels of target differentiation markers in wildtype and ΔAsh1l CRISPR edited (B7 clone) mES cells 2 days post retinoic acid induced differentiation, as measured by qPCR. Error bars represent mean from three replicates ± SEM. f Relative expression of target differentiation genes during embryoid body development in WT or ΔAsh1l mES cells transfected with shLuc or shAsh1l, respectively. Error bars represent mean from three replicates ± SEM. g Ash1l occupancy at the Meis2 enhancer and promoter sites in mES cells pre- and post-RA-induced differentiation, as shown by ChIP-qPCR analysis. * denotes p < 0.001 using an unpaired t test (two-sided). Error bars represent mean from three replicates ± SEM. Source data are provided with this paper.