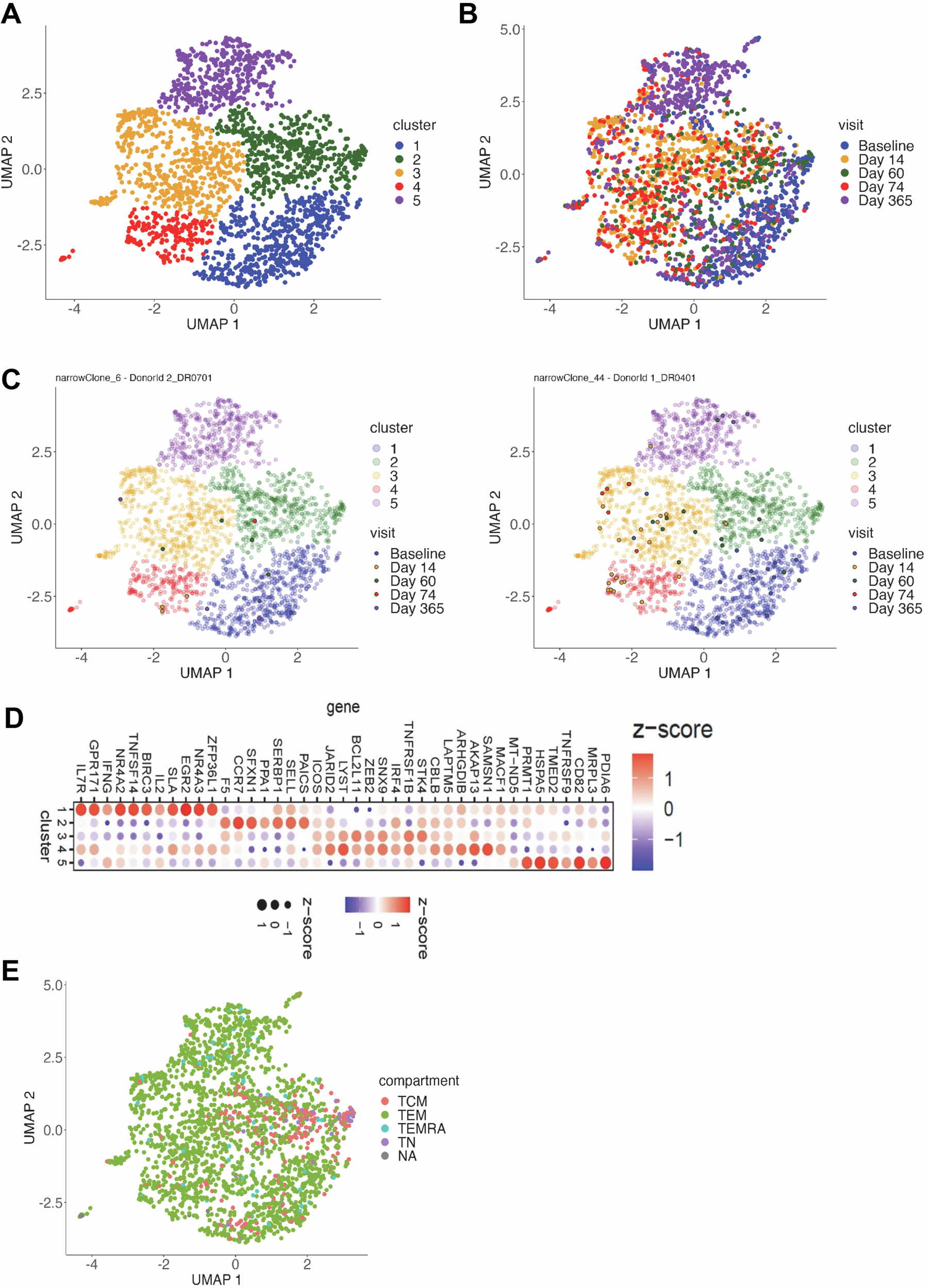
Fig. 7: VZV gE-specific T cells from pre- and post-vaccination timepoints segregate into different clusters as according to Monocle3 analysis.

A Monocle3 clustering of transcriptome of gE-specific T cells from 5 different time points within a year. Monocle3 based UMAP clustering of tetramer positive T cell RNA transcripts batch corrected with donor/tetramer and the median CV of transcript coverage as an indicator of sample quality. Cells were clustered using the “leiden” algorithm with a resolution of 2.3e-3. B Distribution of gE-specific T cells from different time points in the 5 different UMAP clusters. C Examples of distribution of gE-specific T cells of identical clonotypes from different time points in the 5 different UMAP clusters. D Top differentially expressed genes in the 5 different UMAP clusters. E Distribution of TCM (CD45RA−CCR7+), TEM (CD45RA−CCR7−), TEMRA (CD45RA+CCR7−), Tn (CD45RA+CCR7+) according to surface antibody staining in the UMAP.