Fig. 6: IMC analyses highlight the influence of bevacizumab treatment on the microenvironment in NF2 SWN-related vestibular schwannoma.
From: Spatial mapping of immune cell environments in NF2-related schwannomatosis vestibular schwannoma

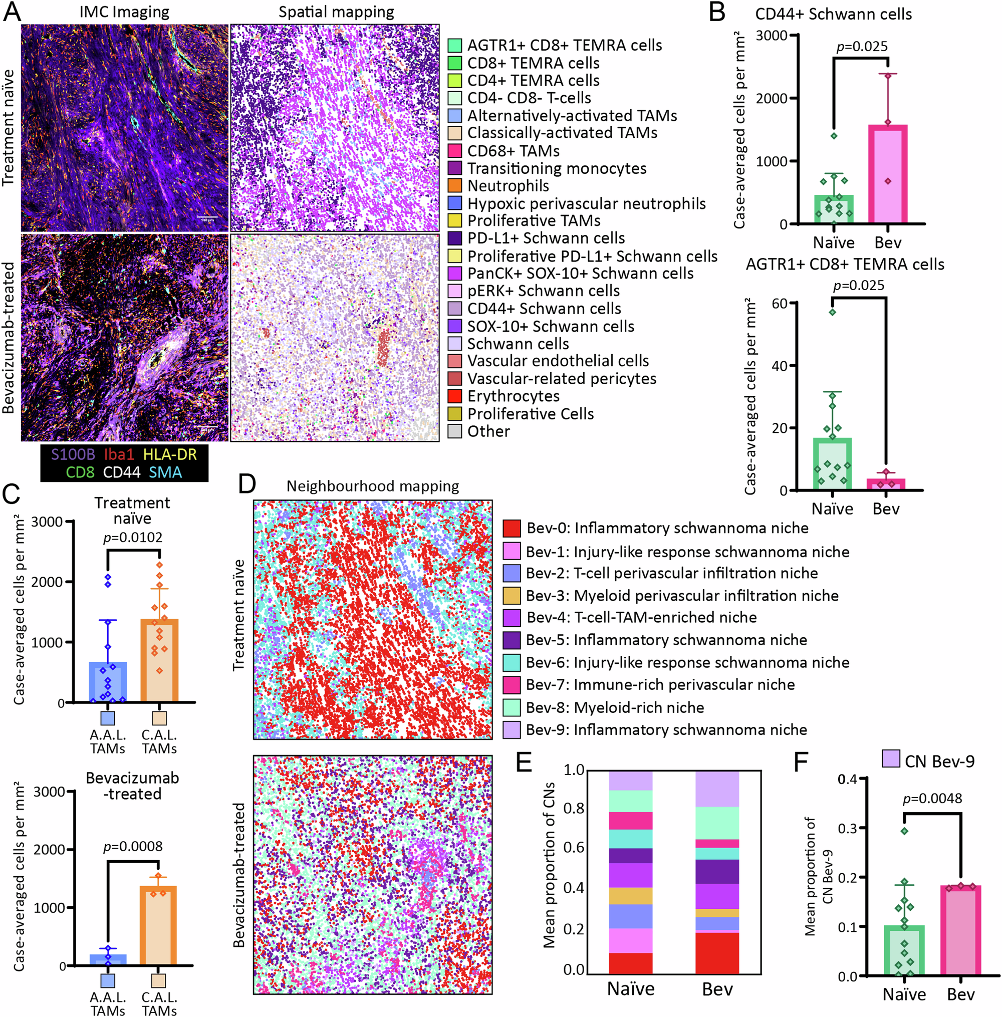
A (left) IMC visualisation of core tumour and immune-related markers across treatment naïve and bevacizumab-treated groups. Markers used: S100B (purple), Iba1 (red), CD8α (green), CD44 (white), HLA-DR (yellow) and SMA (cyan). (right) Spatial seaborn maps of all populations across treatment naïve and bevacizumab-treated groups. Scale bar indicates 100 µm. B Abundance of significantly different cell populations across treatment naïve (n = 13) and bevacizumab-treated (n = 3) groups, tested by Mann Whitney U test. The remaining non-significant population abundances by treatment status can be found in Fig. S8A-D. C Comparison of alternatively activated-like TAMs versus classically activated-like TAMs across treatment naïve (n = 13) and bevacizumab-treated (n = 3) groups. Treatment-naïve tested by two-tailed Mann Whitney U test, and bevacizumab-treated tested by two-tailed unpaired t-test. D Visualisation of bevacizumab-inclusive CNs across treatment naïve and bevacizumab-treated groups. Dot plot of spatial clusters can be found in Fig. S8E. E Mean proportion of CNs across treatment-naïve (n = 13) and bevacizumab-treated (n = 3) groups. F Comparison of CN Bev-9 between treatment-naïve and bevacizumab treated groups, tested by two-tailed Welch’s t-test. Bev = bevacizumab. (B, C, F result are the mean of the group + SD). Source data are provided as a Source Data file.