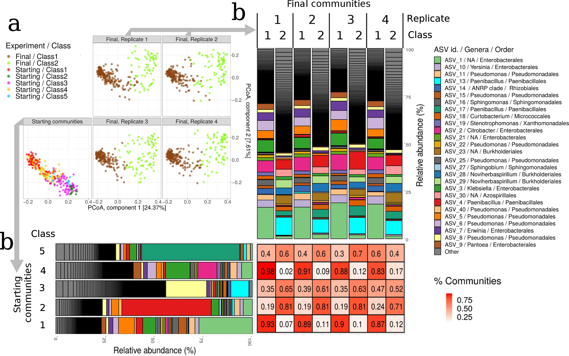
Fig. 2: Compositional convergence.

a Principal coordinates analysis (PCoA) of all communities (as in Fig. 1b) with colours representing the starting and final community classes (compositionally similar clusters of communities determined by unsupervised clustering). The replicates of the final communities were separated into different panels for clarity to show the reproducible outcome. b Bar plots showing the relative abundance of Amplicon Sequence Variants (ASVs) for starting communities (horizontal bars) and final communities (vertical bars). The communities were divided into the five starting community classes and the two final community classes. The final communities were further divided into the four replicates. The 20 most abundant ASVs were identified into genus and the remainder were combined into ‘Other’. The taxa in the bars follow the order indicated in the legend. Genera that were not resolved are indicated with NA. The matrix indicates the proportion of each starting community class (rows) that resulted in each final community class (columns). Source data are provided as a Source Data file.