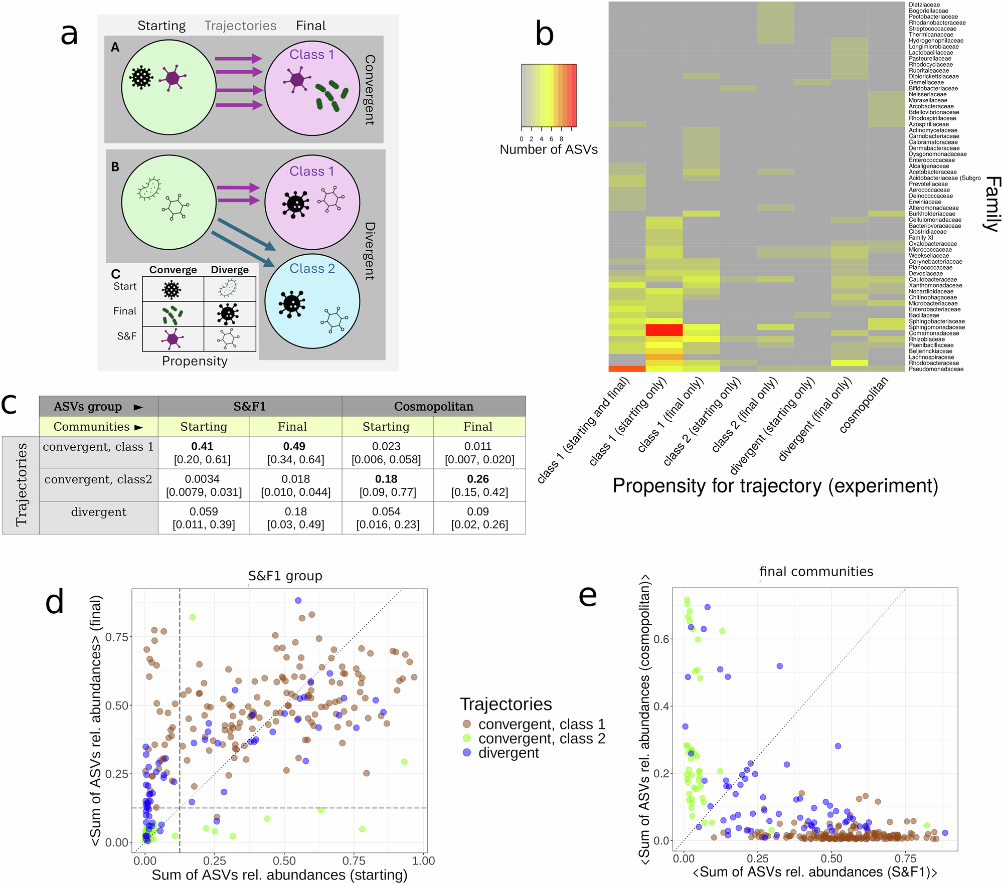
Fig. 4: Associations between taxa and convergence.

a Communities (circles) at the start and end are first categorised according to whether they are (A) convergent, where all four replicates (arrows) result in the same final class or (B) divergent, where at least one replicate ends in a different final class. The shapes within the communities represent different taxa. (C) We quantified the propensity for taxa to be associated with convergent or divergent trajectories. Taxa are listed according to whether they have a propensity to be associated with communities that converge to Class 1 (Converge) or diverge to Class 1 and 2 (Diverge). Taxa were further categorised according to whether these associations arose due to their presence in the Starting, Final, or both starting and final (S& F) communities. Taxa in the same categories belonged to the same propensity group. b Number of ASVs per family found in some relevant propensity groups. Only the top 25 families per group were shown. c Median [interquartile values] of the sum of the relative abundances of S& F1 and cosmopolitan groups in the starting and final ASV tables (columns) for communities classified in each type of trajectory (rows). d Sum of the relative abundances of ASVs belonging to the S& F1 propensity group for the starting vs. final experiments (averaged accross replicates). e Sum of the relative abundances of ASVs belonging to the S& F1 (x-axis) and cosmopolitan (y-axis) groups in the final experiment (averaged across replicates). Source data are provided as a Source Data file.