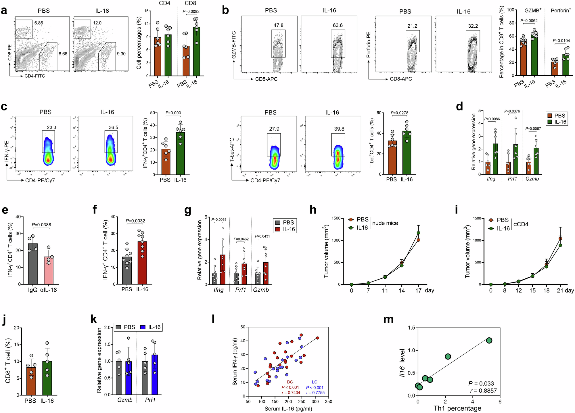
Fig. 2: IL-16 potentiates a Th1 immune response in tumor microenvironment.

Tumor tissues were harvested 22 days after E0771 cell inoculation, (a) The percentages of CD8+ TILs and CD4+ TILs were analyzed by flow cytometry (gated on CD45+ live cells) (n = 6/group). b The percentages of GZMB+CD8+ and perforin+CD8+ T cells were analyzed by flow cytometry (gated on CD45+CD8+ live cells) (n = 6/group). c The percentages of IFN-γ+CD4+ cells (Th1 cells) and T-bet+CD4+ cells were analyzed (gated on CD45+CD4+ live cells) (n = 6/group). d The mRNA levels of indicated genes were analyzed by QPCR (n = 6/group). e E0771 mice were treated with αIL-16 or control IgG, the percentages of intratumoral Th1 cells were evaluated (n = 4/group). The percentages of Th1 cells (f) and the expression of indicated genes (g) in MMTV-PyMT tumors were evaluated (n = 8/group). h E0771 cells were inoculated into nude mice (n = 4/group), tumor growth was monitored. Mice were injected with anti-CD4 antibody (αCD4) to deplete CD4+ T cells before E0771 cell inoculation (n = 5/group), tumor growth was monitored (i), the percentages of intratumoral CD8+ T cells were analyzed by flow cytometry (j), the expression of GZMB and perforin in tumor tissues was evaluated by QPCR (k). l The correlation between serum IL-16 levels and IFN-γ levels was analyzed in cancer patients (n = 40). m The correlation between total IL-16 expression and the percentages of Th1 cells in tumor tissues of breast cancer patients (n = 6) was analyzed using scRNA-seq data. Unpaired, two-tailed Student’s t-test (a–g) and Spearman’s rank correlation test (l, m) were used. Data are presented as mean ± SD.