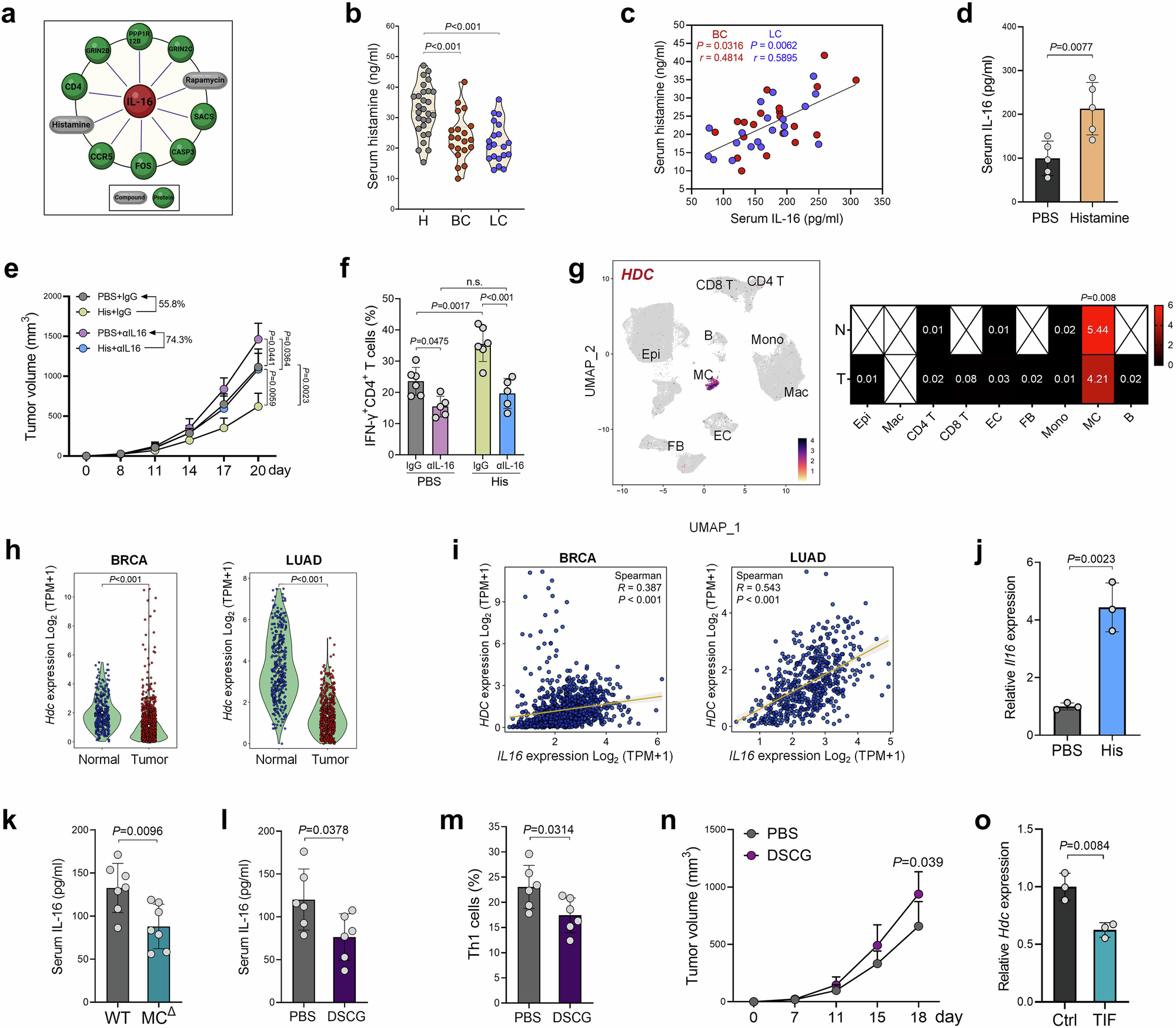
Fig. 8: Impaired histamine production contributes to IL-16 downregulation in TME.

a Compound-protein network of IL-16 was analyzed using STITCH online tool (http://stitch.embl.de/). Created in BioRender. Xiao, P. (2025) https://BioRender.com/e49a161. b Serum histamine levels in cancer patients were evaluated by ELISA. H, healthy control (n = 28); BC, breast cancer (n = 20); LC, lung cancer (n = 20). c The correlation between serum IL-16 and histamine levels was analyzed in cancer patients. d Mice inoculated with E0771 cells were i.p. administered with histamine (2 mg/kg, twice a week), serum IL-16 levels were measured on day 21 (n = 5/group). e, f E0771 mice were i.p. administered with histamine (2 mg/kg), αIL-16 (150 μg), or histamine + αIL-16 (150 μg), tumor growth was monitored (e), the intratumoral percentages of Th1 cells were evaluated on day 21 (f) (n = 6 for IgG groups, n = 5 for αIL-16 groups). g The cell-specific expression of HDC was analyzed by scRNA-seq (left). HDC expression in tumor tissues and corresponding normal tissues of breast cancer patients (n = 6) was compared (right). h The expression of HDC in tumor and normal tissues was analyzed using the integrated TCGA and GTEx databases by Mann–Whitney U-test. i The correlations between the levels of IL16 and HDC were analyzed in TCGA datasets. j Peritoneal macrophages were stimulated with 10 μM histamine for 48 h, Il16 expression was evaluated by QPCR (n = 3/group). k Serum levels of IL-16 were evaluated in wild-type (WT) or mast cell-deficient (MCΔ) E0771 tumor-bearing mice by ELISA (n = 7/group). E0771 mice were administered with mast cell stabilizer DSCG (n = 6/group). Serum IL-16 levels (l), the percentages of intratumoral Th1 cells (m), and tumor growth (n) were measured. o Mast cells were treated with tumor interstitial fluid (50% v/v) for 48 h, Hdc expression was evaluated by QPCR (n = 3/group). Unpaired, two-tailed Student’s t-test (b, d, g, j–o), ANOVA (e, f), Mann–Whitney U-test (h), and Spearman’s correlation test (c, i) were used. Data are presented as mean ± SD.