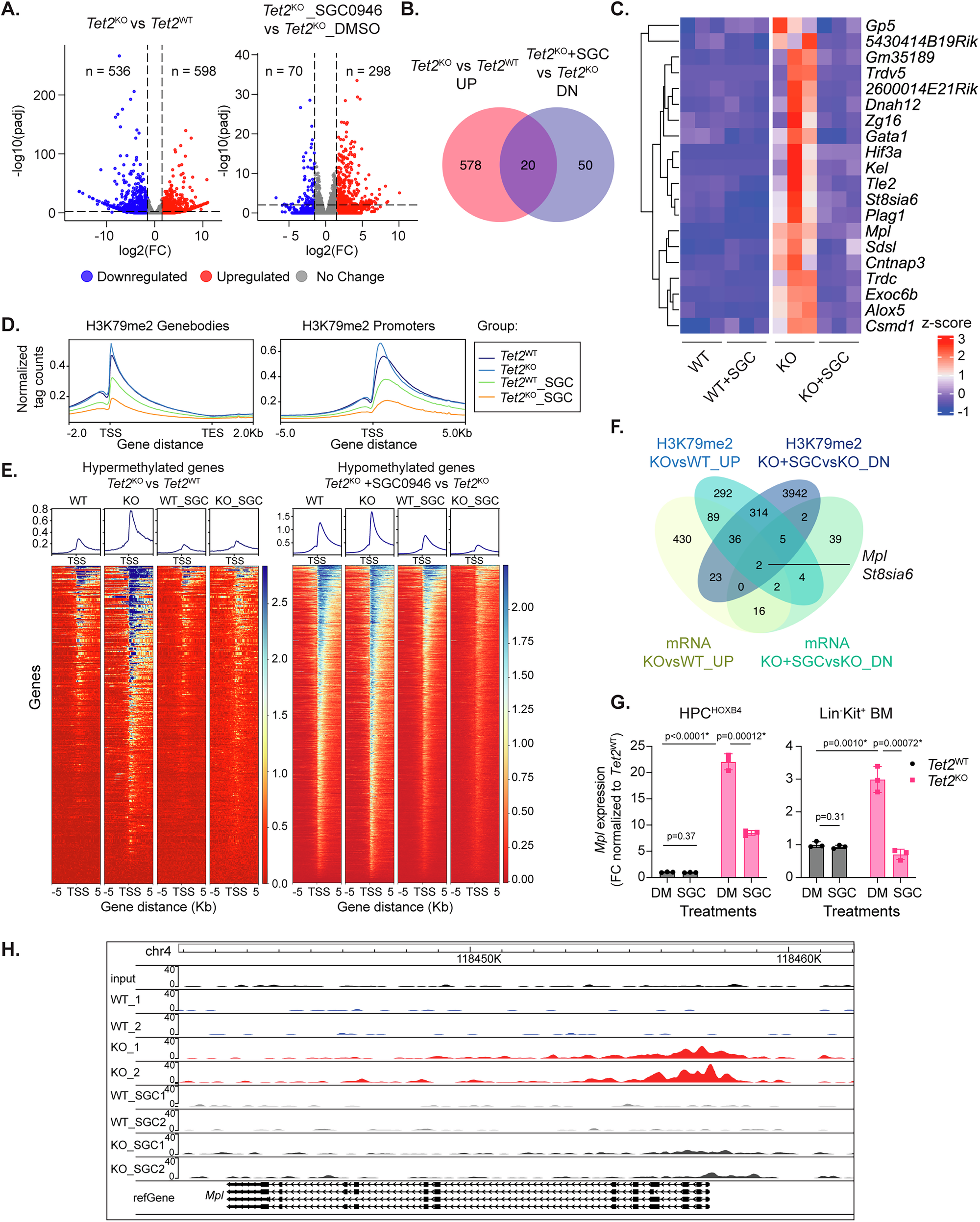
Fig. 2: Mpl expression is upregulated and associated with increased H3K79me2 at the gene locus in Tet2KO HSPCs.

A Volcano plots of differentially expressed genes (DEGs) comparing Tet2KO versus Tet2WT HPCHOXB4 cells and SGC0946-treated versus untreated Tet2WT HPCHOXB4 cells. B Venn diagram showing the overlap of DEGs upregulated in Tet2KO cells and downregulated in SGC0946-treated Tet2KO cells. C Heatmap showing the z-scaled normalized read counts of the 20 overlapping genes in (B). D Distribution of H3K79me2 signals at the transcription start site (TSS) and gene body. Each curve represents data randomly sampled from two replicates in the same group. E Distribution of H3K79me2 signals centered around the TSS of differentially methylated genes of each indicated pairwise comparison. The values in each row represent data randomly sampled from two replicates. F Venn diagram showing the overlap between the 4 sets of genes defined by differential gene expression and H3K79me2 levels. G Mpl gene expression by RT-qPCR in HPCHOXB4 cells and unmodified Lin-Kit+ HSPCs treated either with DMSO (DM) or SGC0946 (SGC, 1 μM) for 7 days. Ct values were normalized to Actb. Expression was shown as FC normalized to Tet2WT. n = 3 experimental replicates. Unpaired t test used for significance. H Genome browser view of H3K79me2 signals at the Mpl locus in HPCHOXB4 cells (n = 2 biological replicates). Data shown are mean ± SD. Asterisks indicate statistical significance. Source data are provided as a Source Data file.