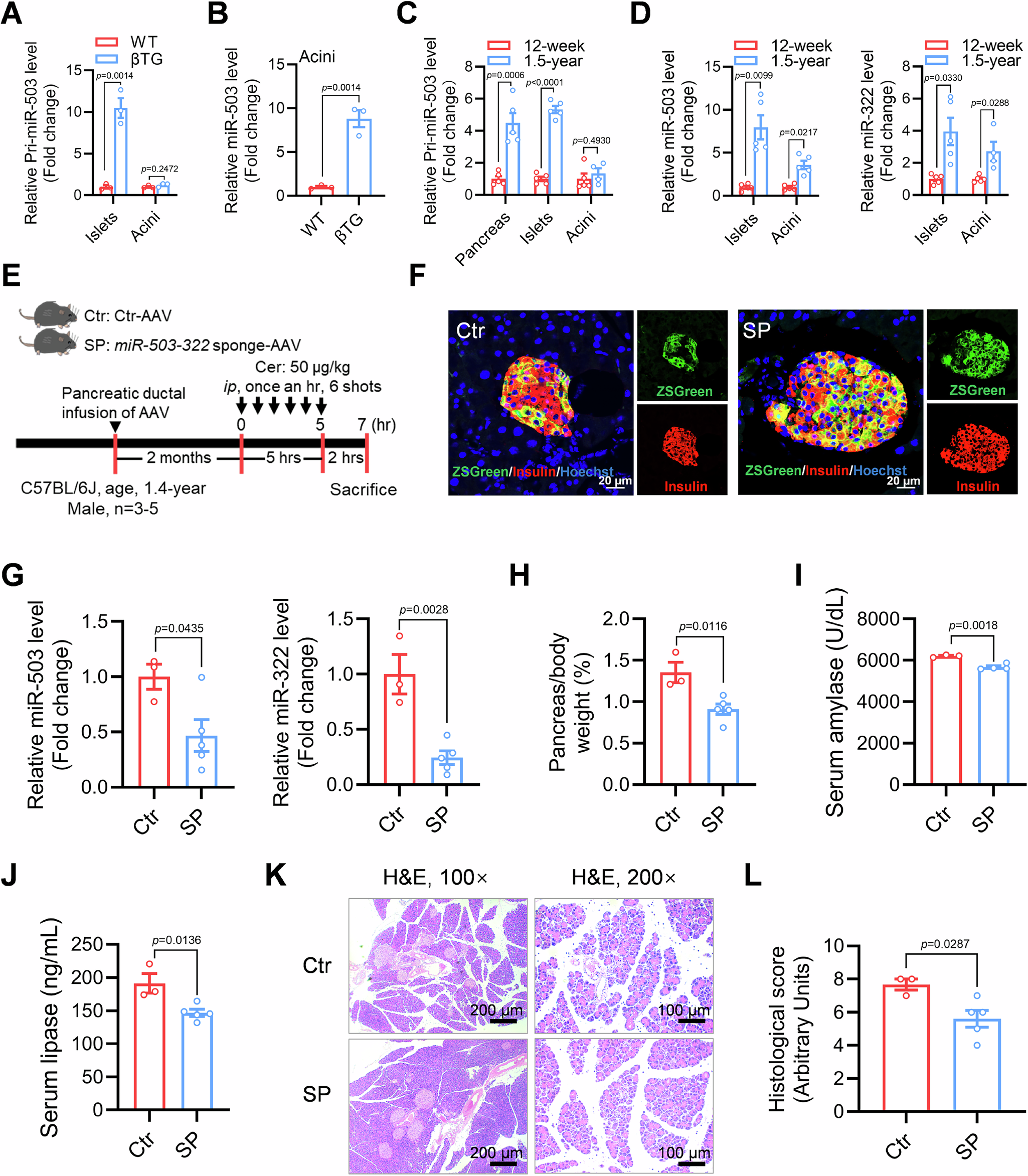
Fig. 1: Senescent β-cell-derived miR-503-322 promoted pancreatitis in mice.

A qPCR analysis of Pri-miR-503 expression in islets and acini of 20-week-old control (WT) and β-cell-specific miR-503 transgenic (βTG) male mice. n = 4. B qPCR analysis of miR-503 expression in acini of WT and βTG mice. n = 3. C qPCR analysis of Pri-miR-503 expression in pancreas, islets and acini of 12 weeks and 1.5 years old male mice. n = 5. D qPCR analysis of miR-503 and miR-322 expression in islets and acini of 12 weeks and 1.5 years old male mice, respectively. n = 5. E Schematic flow diagram of sponge β-cell miR-503-322 and induced pancreatitis in aged male mice. The 1.4-years C57BL/6 J male mice were randomly divided into two groups. The control and the experimental group were respectively injected with ctr-AAV and miR-503–322 sponge-AAV through pancreatic ductal Infusion. Two months later, AP was induced by intraperitoneal injection (i.p.) of caerulein (50 μg/kg, hourly for six consecutive times), and pancreatitis parameters were detected 2 h after the last injection. F Representative sections of ZsGreen (green), insulin (red) and nucleus (blue) immunofluorescence co-staining in pancreas of mice 1 month after AAV injection. n = 3 mice. G qPCR analysis of pancreatic miR-503 and miR-322 in the Ctr and SP groups 2 months after AAV injection. Ctr, n = 3 and SP, n = 5. H–L Pancreatic weights after calibration with body weight (H), serum amylase (I), and lipase (J), representative histologic sections of H&E of pancreas (K), pancreatic histological scores (L) in the Ctr and SP groups after caerulein (50 μg/kg) induced. Ctr, n = 3 and SP, n = 5. Data are means ± SEM. Unpaired Student’s t tests were used to evaluate statistical significance. Source data are provided as a Source Data file.