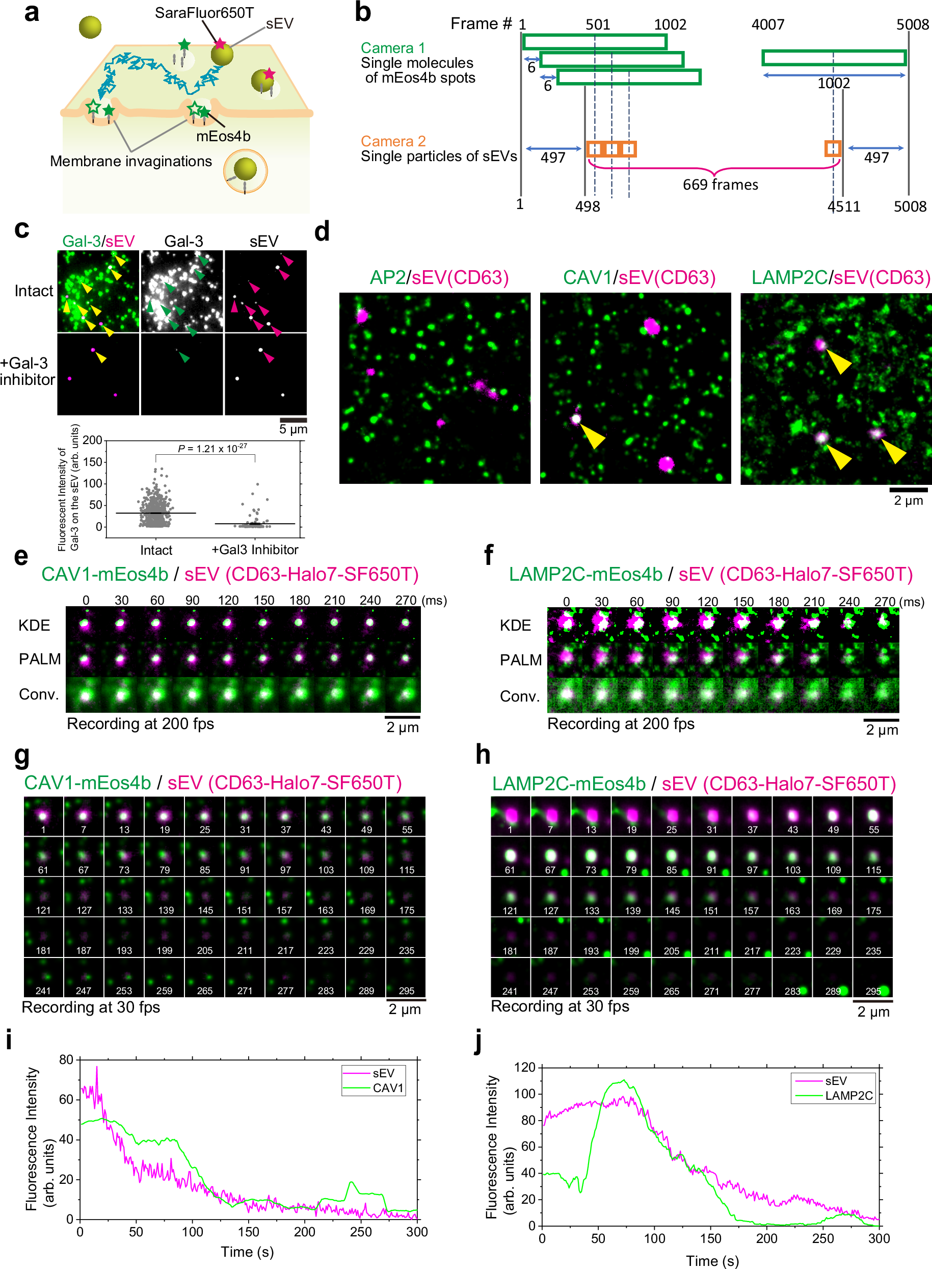
Fig. 4: Endocytosis of sEVs occurs on specific membrane invaginations.

a Schematic diagram showing the simultaneous real-time observation of single sEV particles and super-resolution microscopy images of membrane invaginations on living cell PMs. b The method used to create photoactivated localization microscopy (PALM) movies of membrane invaginations superimposed with single-particle movies of sEVs. Data acquisition was performed by observing single-fluorescent molecules of mEos4b at 200 frames/s (5008 frames). The first PALM image was reconstructed using frames 1–1002, which was then repeated by shifting the initial frames backward by 6 frames (30 ms), thus obtaining 669 PALM images. Still, PALM images were connected to form a “PALM movie.” The movies of single sEV particles were rolling-averaged for 6 frames and synchronously merged with the PALM movie. c (Top) Representative TIRFM images showing immunostained galectin-3 (Gal-3) (green) and sEVs (magenta) on the PZ-HPV-7 cell surface before and after treatment with a membrane-impermeable galectin-3 inhibitor. Arrowheads indicate colocalization. (Bottom) Quantification of the fluorescence intensity of Gal-3 colocalized with sEVs bound to the cell surface before and after inhibitor treatment. N = 30 (Intact), 10 (+Gal-3 inhibitor). d Snapshots of PALM movies of membrane invaginations (green) merged with movies of single sEV particles (magenta). Colocalization events are indicated by yellow arrowheads. e, f Representative image sequences of caveolin-1 (CAV1)-mEos4b/sEVs-CD63-Halo7-SF650T (e) and lysosome-associated membrane protein-2C (LAMP-2C)-mEos4b/sEVs-CD63-Halo7-SF650T (f). Single sEV particle images (magenta) merged with (top) binarized images of caveolae by the kernel density estimation (KDE) method (green), (middle) PALM images, and (bottom) conventional fluorescence images (recorded at 200 Hz). g, h Long-term observation of sEV internalization. Snapshots from PALM movies (green) of CAV1-mEOS4b (g) and LAMP-2C-mEOS4b (h) merged with single sEV particles (magenta). Images were recorded at 30 Hz and are displayed at 6-s intervals. The white numbers at the bottom indicate the time in seconds. i, j Time series plots of fluorescence intensities of the sEV particles and CAV1-mEOS4b (i) or LAMP-2C-mEOS4b (j), shown at 1-s intervals. In Fig. 4, data were presented as the mean ± SEM. Statistical analysis was performed using Welch’s two-sided t-test.