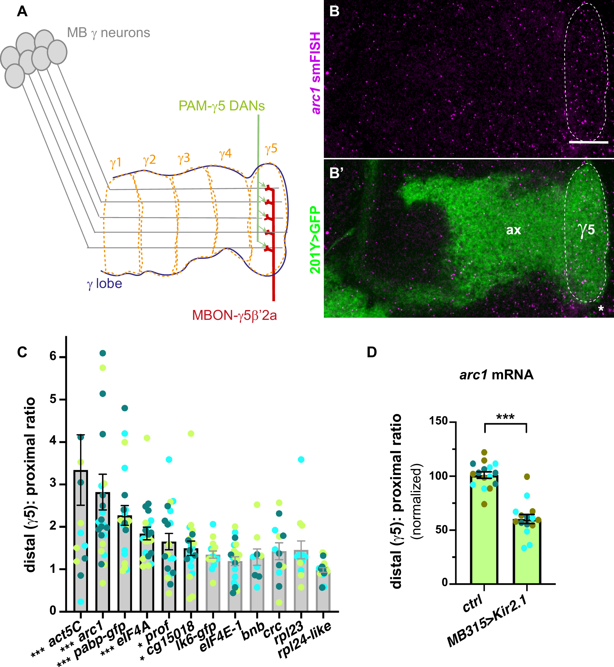
Fig. 5: Imp mRNA targets exhibit compartment-specific localization in MB γ axons.
From: Axonal RNA localization is essential for long-term memory

A Schematic representation of MB axonal compartments. MB γ neurons project their axons in the medial lobe, which has been divided into 5 anatomical compartments, from proximal γ1 to distal γ5. The most distal γ5 compartment receives input from dopaminergic PAM- γ5-DAN neurons and establishes synapses with the glutamatergic output MBON- γ5β’2a neuron. B Confocal images of smFISH signals (magenta) obtained with anti-arc1 probe sets. The population of MB γ axons (ax) is labeled using the 201Y-Gal4 driver and UAS-cGFP (green in B’). The limits of the γ5 axonal compartment are marked with a dotted white line. The asterisk indicates signals corresponding to the soma of neighboring neuronal populations. Scale bar: 10 μm. C mRNA enrichment in the γ5 axonal compartment for Imp-bound transcripts. Two non Imp-bound transcripts are shown as controls (rpl23 and rpl24-like; right). smFISH experiments were performed in 201Y-Gal4>cGFP males. Bars with a gray border line correspond to mRNAs whose γ5 enrichment is not significantly different from that of rpl24-like mRNA. Bars with a black border line correspond to mRNAs whose γ5 enrichment is significantly different from that of rpl24-like (*, P < 0.5; ***, P < 0.001; Kruskall–Wallis with Dunn’s post-tests). Exact P values: 0.0001 (act5C), <0.0001 (arc1), <0.0001 (pabp-gfp), <0.0001 (eIF4A), 0.0163 (prof), 0.0454 (cg15018), 0.3117 (lk6-gfp), >0.9999 (eIF4E-1), >0.9999 (bnb), 0.2166 (crc), 0.5030 (rpl23). Numbers of brains analyzed: 14 (act5C), 24 (arc1), 21 (pabp-gfp), 21 (eIF4A), 19 (prof), 21 (cg15018), 15 (lk6-gfp), 20 (eIF4E-1), 9 (bnb), 12 (crc), 13 (rpl23), 19 (rpl24-like). D arc1 mRNA enrichment in the γ5 axonal compartment. Precise genotypes: UAS-Kir2.1-GFP/+; MB247-dsRed/+ (control) and UAS-Kir2.1-GFP/+; MB247-dsRed/MB315C-Gal5 (MB315C>Kir2.1). ***, P < 0.001 (Two-tailed Mann-Whitney test). Exact P value: <0.0001. In C, D mRNA enrichment in the γ5 compartment was quantified as the ratio of smFISH spot density (number of spots per μm3) in the distal γ5 compartment vs the proximal γ2-4 compartments. Three biological replicates were performed, and data points were color-coded based on the replicate they belonged to. Bar graphs and error bars represent, respectively, for each mRNA, the average and SEM of all combined data points. In C one and three, outliers data points were respectively omitted from the arc1 and act5C graphs (but considered to calculate the mean). Numbers of brains analyzed: 16 (ctrl), 15 (MB315>Kir2.1). Source data are provided as a Source Data file.