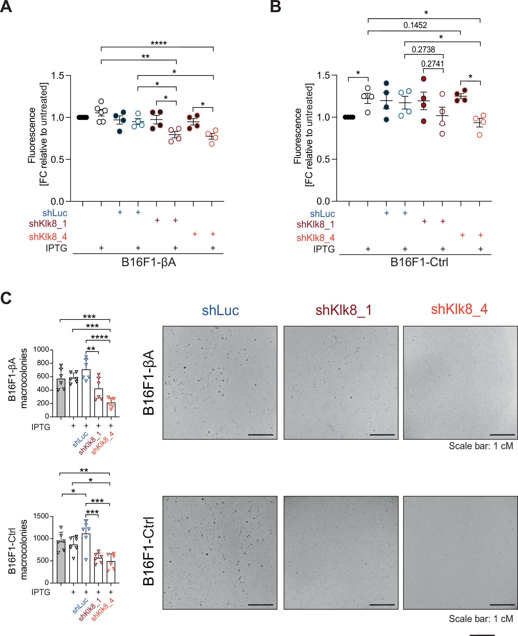
Fig. 4: IPTG-inducible Klk8 knockdown diminishes B16F1-Ctrl and -βA cell proliferation and anchorage-independent colony formation in soft agar.

A Alamar Blue staining of viable B16F1-βA cell lines after treatment with empty vehicle or 100 µM IPTG for 72 hrs to induce control shRNA (shLuc), shKlk8_1, or shKlk8_4. Data show the average of four to six experiments ± SD (Two-sided Welch’s t-test). B As in (A) but in B16F1-Ctrl cells. Data show the average of four experiments ± SD (Two-sided Welch’s t-test). C Macrocolonies formed within 14 d in soft agar by B16F1-βA (top) or B16F1-Ctrl cells (bottom) treated or not with 100 µM IPTG, and by B16F1-Ctrl or -βA shLuc, shKlk8_1, or shKlk8_4 cells treated with 100 µM IPTG. Data represent two experiments with three replicates ± SD (One-way ANOVA). Representative crystal violet stainings of cells at the experimental endpoint are shown to the right. *p < 0.05, **p < 0.01, ***p < 0.001, ****p < 0.0001.