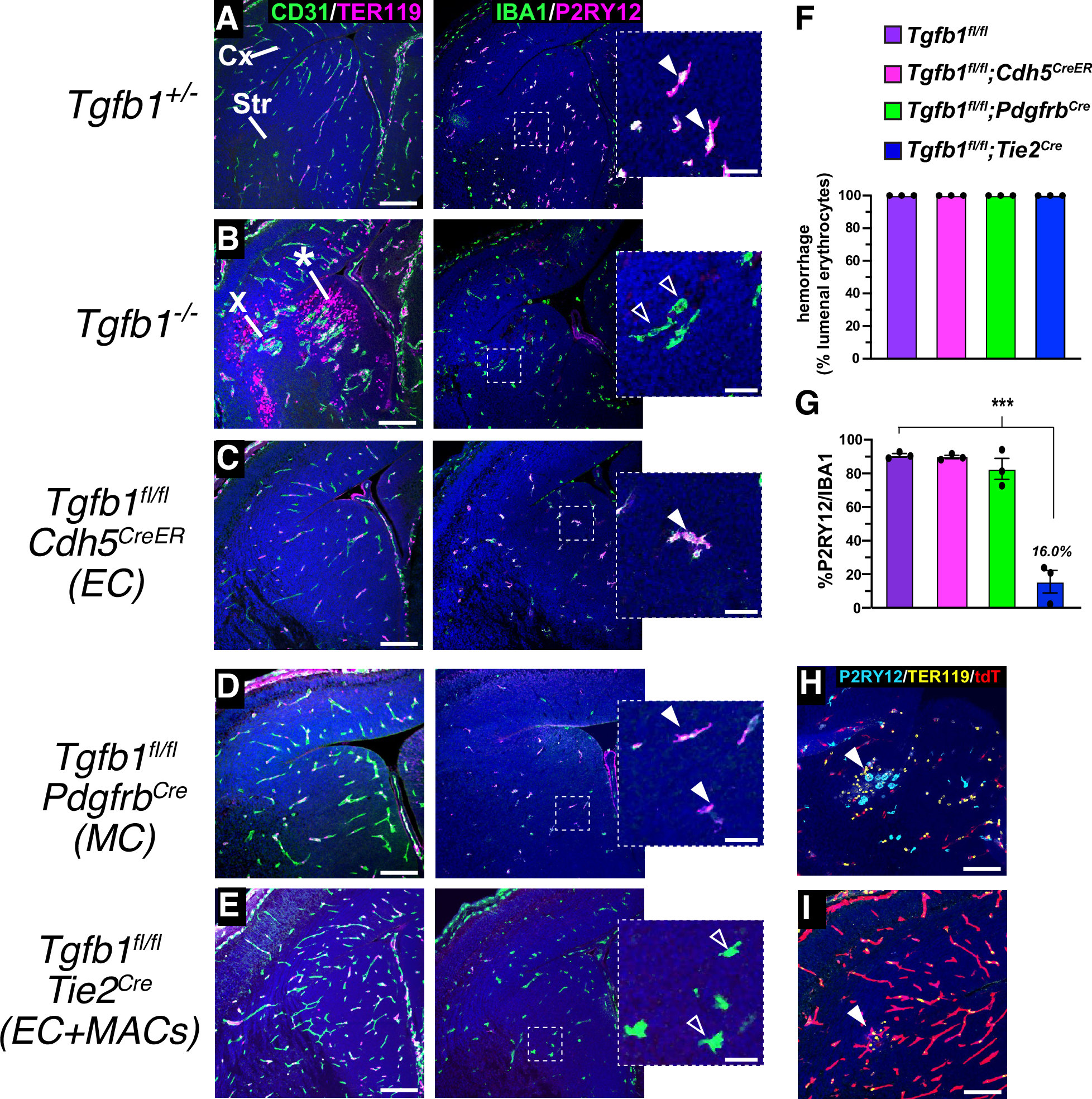
Fig. 5: Vascular Tgfb1 is not required for microglial development.

E14.5 coronal brain sections from (A) control (Tgfb+/−) embryos, (B) embryos with global (Tgfb1−/−) or cell-lineage specific deletion of Tgfb1 (Tgfb1fl/fl) in (C) endothelial cells (Cdh5CreER) (D, H) vascular mural cells (PdgfrbCre), or (E, I) endothelial cells and microglia/macrophages (Tie2Cre). Sections were stained for hemorrhage (TER119, magenta) and vasculature (CD31, green) or for committed/hemostatic microglia (IBA1, magenta and P2RY12, green), or to study P2RY12 expression in the context of hemorrhage (P2RY12, cyan and TER119, yellow). Only Tgfb1−/− mutants have consistent evidence of vascular dysplasia (marked by X) and hemorrhage (asterisk), whereas mice with microglia/macrophage deletion of Tgfb1 (Tgfb−/−, and Tgfb1fl/fl;Tie2Cre mutants) have presence of dysmature microglia (open arrowheads, blowups to right). Quantification of hemorrhage (F) and microglial P2RY12 expression (G) in different Tgfb1 conditional mutant models. ***p = 0.0004 in G. Panels in H and I show ROSA-tdTomato (Ai14) recombination pattern of PdgfrbCre and Tie2Cre mouse lines respectively, and P2RY12 expression (or lack thereof) in the sporadic hemorrhage (arrowheads) seen when Tgfb1 is deleted with these lines. n = 3. ***p < 0.001, two-tailed t-test. Error bars= mean +/- SEM. Cx=Cortex, Str=Striatum. Scale bar in (A–E, H and I) = 150μm, inset scale bar=30μm. Source data are provided as a Source Data file.