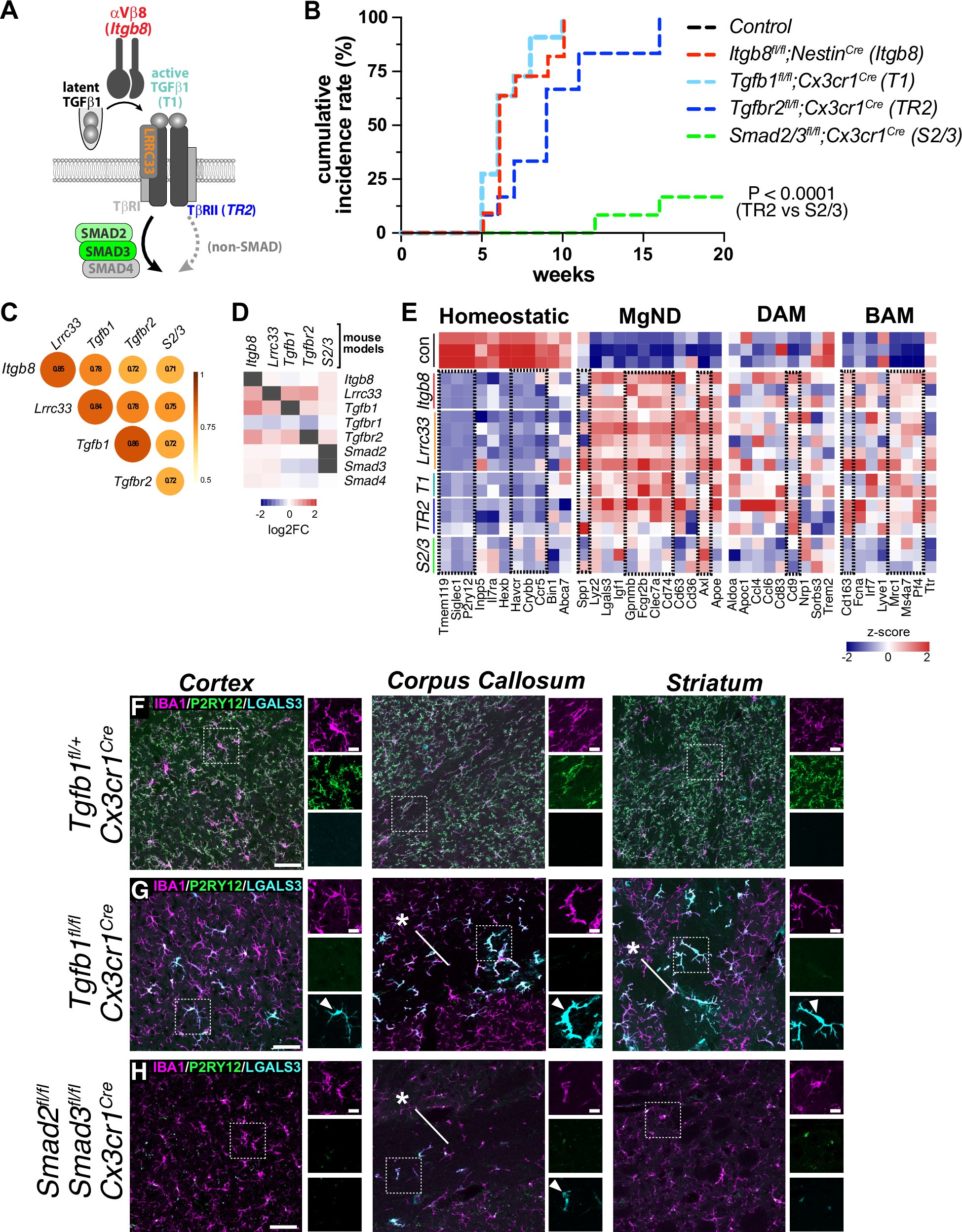
Fig. 7: Disruption of non-canonical TGFβ signaling in microglia drives disease-associated gene expression.

A Schematic of TGFβ signaling, with analyzed mutant mouse models analyzed by bulk and microglial flow cytometry noted by color (Itgb8=red; Tgfb1=cyan; Lrrc33=orange; Tgfb2=blue, Smad2/3=green). B Cumulative incidence of motor dysfunction seen in different conditional TGFβ pathway mutants as a function of age. Incidence included any sign of detriment to gait, appearance, or tremor, based on a 0,1,2 rating scale (see16 for details). p < 0.0001, two-tailed t-test. C Pearson´s correlation coefficient of bulk-seq normalized expression of differentially expressed genes across TGFβ mutant models. D Compensatory transcriptional changes of key TGFβ signaling genes in different TGFβ mutant models. Heatmap shows log2FC. E Bulk-seq analysis of microglial homeostatic and disease associated (MGnD/DAM) microglial markers across TGFβ mutant models. Heatmap shows z-score of normalized expression. Differentially expressed genes in all mutants (p < 0.05; DESeq2) are indicated with dotted rectangles. F–H Comparison of control (F) Tgfb1fl/+;Cx3cr1Cre, (G) Tgfb1fl/fl;Cx3cr1Cre and (H) Smad2/3fl/fl;Cx3cr1Cre adult mice. Analysis revealed loss of the homeostatic marker P2RY12 in both conditional Tgfb1 and Smad2/3 mutants, and upregulation of the MGnD-associated microglial marker LGALS3 (see arrowheads). LGALS3 upregulation in Tgfb1 conditional mutants was significantly higher in white matter (asterisks in G and (H) and was only seen in the white matter of Smad2/3 conditional mutants (H). Scale bar in F–H = 50μm, inset scale bar=10μm.