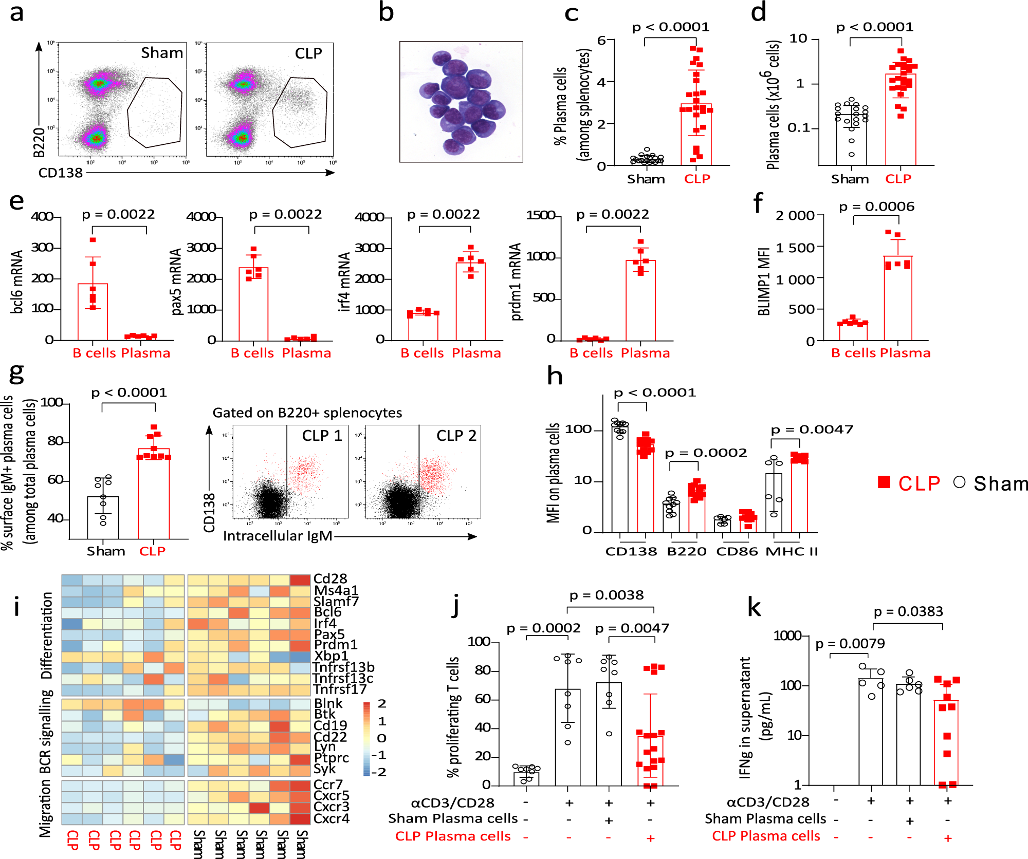
Fig. 3: Regulatory CD138+ IgM+ plasma cells are induced in spleen after CLP.
From: PD-L1+ plasma cells suppress T lymphocyte responses in patients with sepsis and mouse sepsis models

a Representative examples of flow cytometry gating of plasma cells (PCs) in one Sham and one CLP animal. b Morphology of sorted CD138+ B220low splenic cells from a CLP mouse. c, d Proportions and absolute counts of PCs among splenocytes in 19 Sham and 24 CLP mice. e mRNA expressions of transcription factors bcl6, pax5, irf4, and prdm1 (coding for BLIMP1) measured in B cells and PCs purified from 6 CLP mice. f BLIMP1 expression as median fluorescence intensity (MFI) on splenic B cells and PCs in 7 CLP mice. g Percentages of cell surface IgM-expressing PCs (among the entire PC population) in 8 Sham and 9 CLP mice. Representative examples of IgM intracellular expression profile in B220+ splenocytes from 2 CLP mice h Expressions on PCs in Sham and CLP mice of CD138 (n = 10 and 13), B220 (n = 10 and 13), CD86 (n = 6 and 10) and MHC II (n = 6 and 10) as median fluorescence intensities (MFI). i Heatmap of mRNA expressions of selected transcripts related to cell differentiation, BCR signaling, or migration measured in PCs purified from 6 Sham and 6 CLP mice. The red and blue colors indicate over- and under-expressed markers, respectively, and the color intensity specifies the expression level. j Splenic T cells from Sham mice (n = 8) were co-cultured with Sham (n = 8) or CLP (n = 17) splenic PCs at 1:1 ratio for 72 h, with or without anti-CD3/CD28 antibodies-coated beads. T-cell proliferation was measured among viable cells by flow cytometry. k IFNγ was measured in culture supernatants of Sham T cells cultured either alone (n = 5) or with PCs from Sham (n = 6) or CLP (n = 10) mice. Red squares represent results in CLP mice (either B cells or PCs), and white circles in Sham animals. Geometric means with standard deviations (SD) and individual values are shown. Two-sided Mann–Whitney tests were performed, and only significant p values < 0.05 are shown.