Fig. 6: CLP-induced PD-L1 expression contributes to plasma cells regulatory function.
From: PD-L1+ plasma cells suppress T lymphocyte responses in patients with sepsis and mouse sepsis models

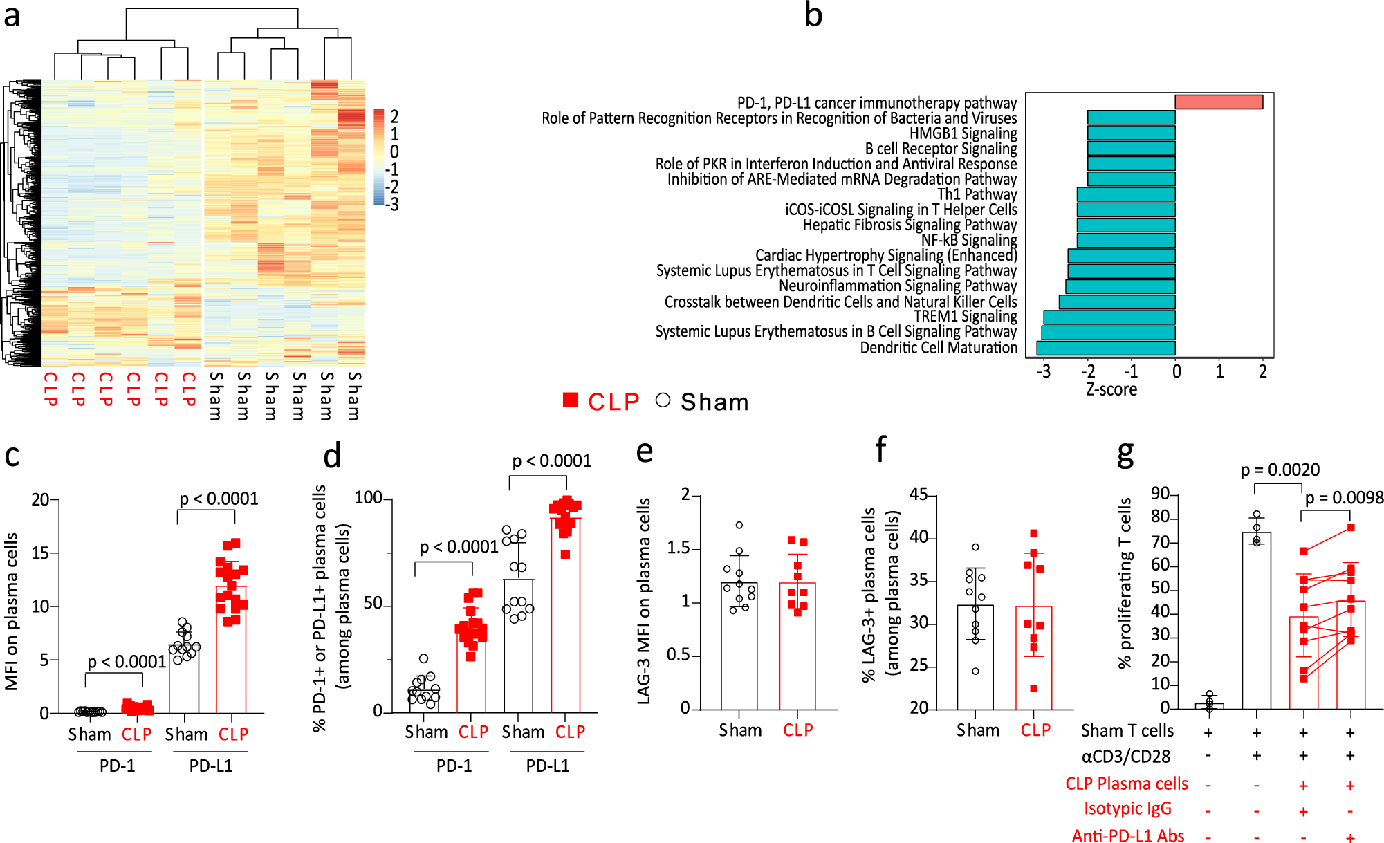
a Heatmap of 554 mRNAs expressed in plasma cells (PCs) purified from spleens of 6 Sham and 6 CLP mice. The red and blue colors indicate over- and under-expressed markers, respectively, and the color intensity specifies the expression level. Hierarchical clustering was performed using Euclidean distance method. b Ingenuity Pathway Analysis of pathways significantly differentially regulated in PCs from CLP (n = 6) compared with Sham mice (n = 6). Upregulated and downregulated pathways are shown in red and blue, respectively. c PD-1 and PD-L1 expressions as median fluorescence intensity (MFI) on PCs measured in 12 Sham and 17 CLP mice. d Percentages of PD-1 and PD-L1 expressing PCs measured in 12 Sham and 17 CLP mice. e, f LAG-3 expression as MFI on PCs and percentages of PCs expressing LAG-3 among total PCs measured in 11 Sham and 9 CLP mice. g Splenic T cells from Sham mice (n = 4) were co-cultured with or without PCs purified from CLP animals (n = 10) at 1:1 ratio for 72 h with anti-PD-L1 blocking antibodies (10 µg/mL) or corresponding isotypic IgG (10 µg/mL), and stimulated or not by anti-CD3/CD28 antibodies-coated beads. Non-parametric Wilcoxon paired test was used to compare results obtained in these last 2 conditions. T-cell proliferation was measured among viable cells by flow cytometry. Red squares represent results in CLP mice and white circles in Sham animals. Geometric means with standard deviations (SD) and individual values are shown. Unless otherwise stated, two-sided Mann–Whitney tests were performed, and only significant p values < 0.05 are shown.