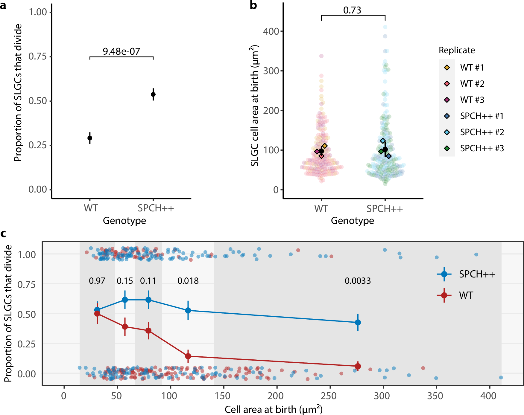
Fig. 3: Large SLGCs divide more often when SPCH levels are increased.

The proportion of SLGCs that divided (a) or SLGC cell areas at birth (b) in wild-type seedlings and seedlings where SPCH accumulates to higher levels (strong pSPCH::SPCH-YFP spch-3; SPCH + +). Black circles and lines are means and standard deviations. P-values are from a two-sided two-sample test for equality of proportions with continuity correction (a) or a mixed-effects model with individual as a random effect (b). c The proportion of SLGCs that divided in wild-type and SPCH + + cotyledons. Vertical shading delineates quintiles of SLGC cell area at birth, from left: smallest 20%, 20–40%, 40–60%, 60–80%, largest 20%. Circles and lines are means and standard deviations. P-values are from Holm-Bonferroni corrected two-sided two-sample tests for equality of proportions with continuity correction. a–c N = 3 individuals per genotype; wild-type: 50, 62, 80 cells per individual; SPCH + + : 62, 70, 80 cells per individual. Source data and statistical details are provided in Source Data file 1.