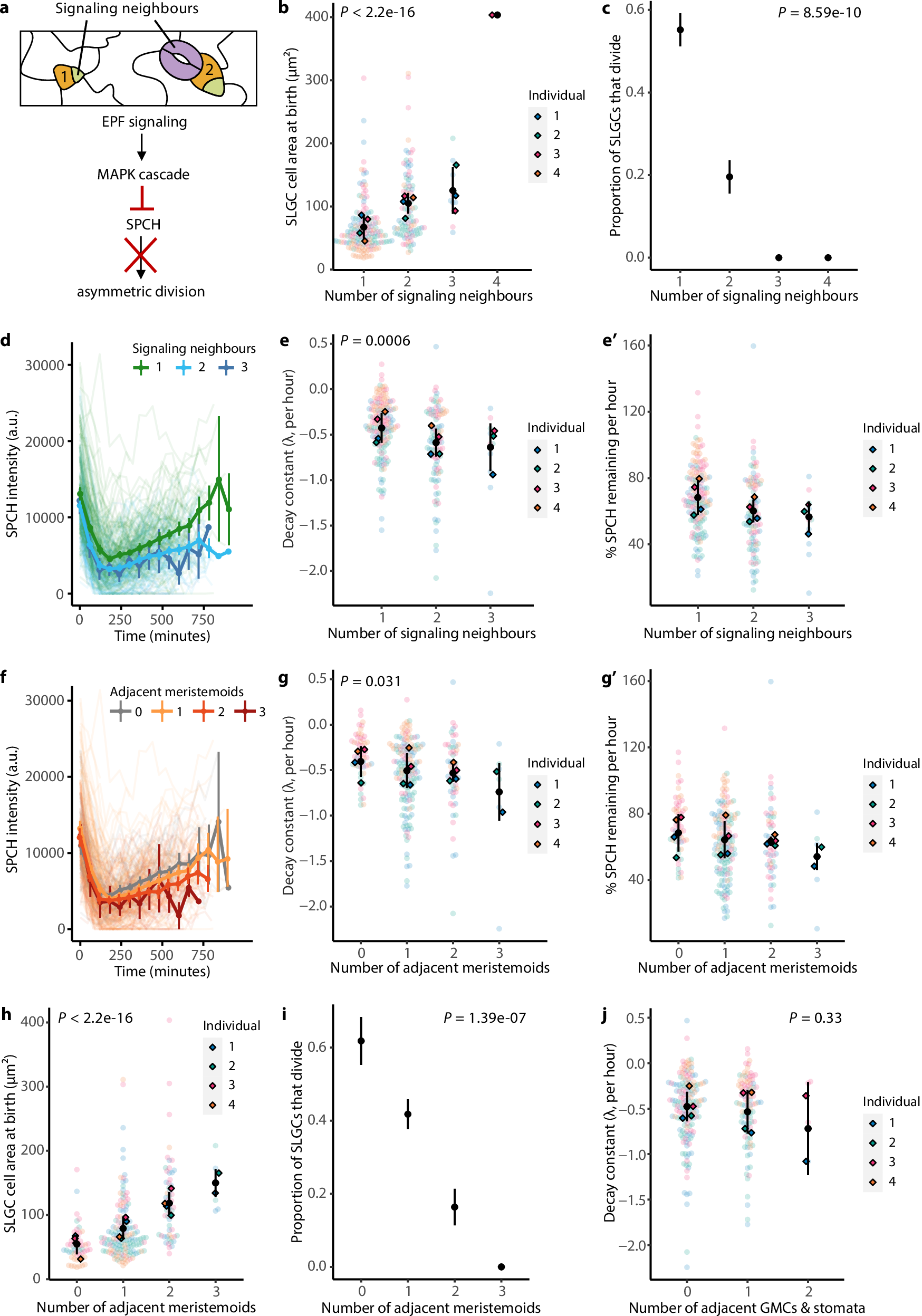
Fig. 4: Cells with more signaling neighbours experience higher SPCH degradation rates and divide less often.

a Cartoon of cells monitored in this figure (top), and diagram of the EPIDERMAL PATTERNING FACTOR (EPF) signaling cascade that targets SPCH for degradation (bottom). 1: SLGC with one signaling neighbour. 2: SLGC with two signaling neighbours. SLGC cell area at birth (b) or the proportion of SLGCs that divided (c) by the number of signaling neighbours. d SPCH intensities over time, coloured by the number of signaling neighbours. e The decay constant, a measure of how fast SPCH is degraded, by the number of signaling neighbours. The more negative the constant, the higher the degradation rate. e′ The same data, re-plotted as the percentage of SPCH remaining after every hour. SPCH levels declined in most cells, but we did observe some cells where SPCH increased (points >100%). f SPCH intensities over time, coloured by the number of adjacent meristemoids. The decay constant (g), the percentage of SPCH remaining after every hour (g′), cell area at birth (h), or the proportion of SLGCs that divided (i) by the number of adjacent meristemoids. j The decay constant by the number of adjacent GMCs and stomata. b, c, e, g–j Black circles and lines are means and standard deviations. P-values are from mixed-effects models with individual as a random effect (b, e, g, h, j) or chi-squared tests for trend in proportions (c, i). d, f Circles and vertical lines are binned means and bootstrapped 95% confidence intervals. b–j N = 4 individuals; 50, 62, 75, 75 cells per individual. Source data and statistical details are provided in Source Data file 1.