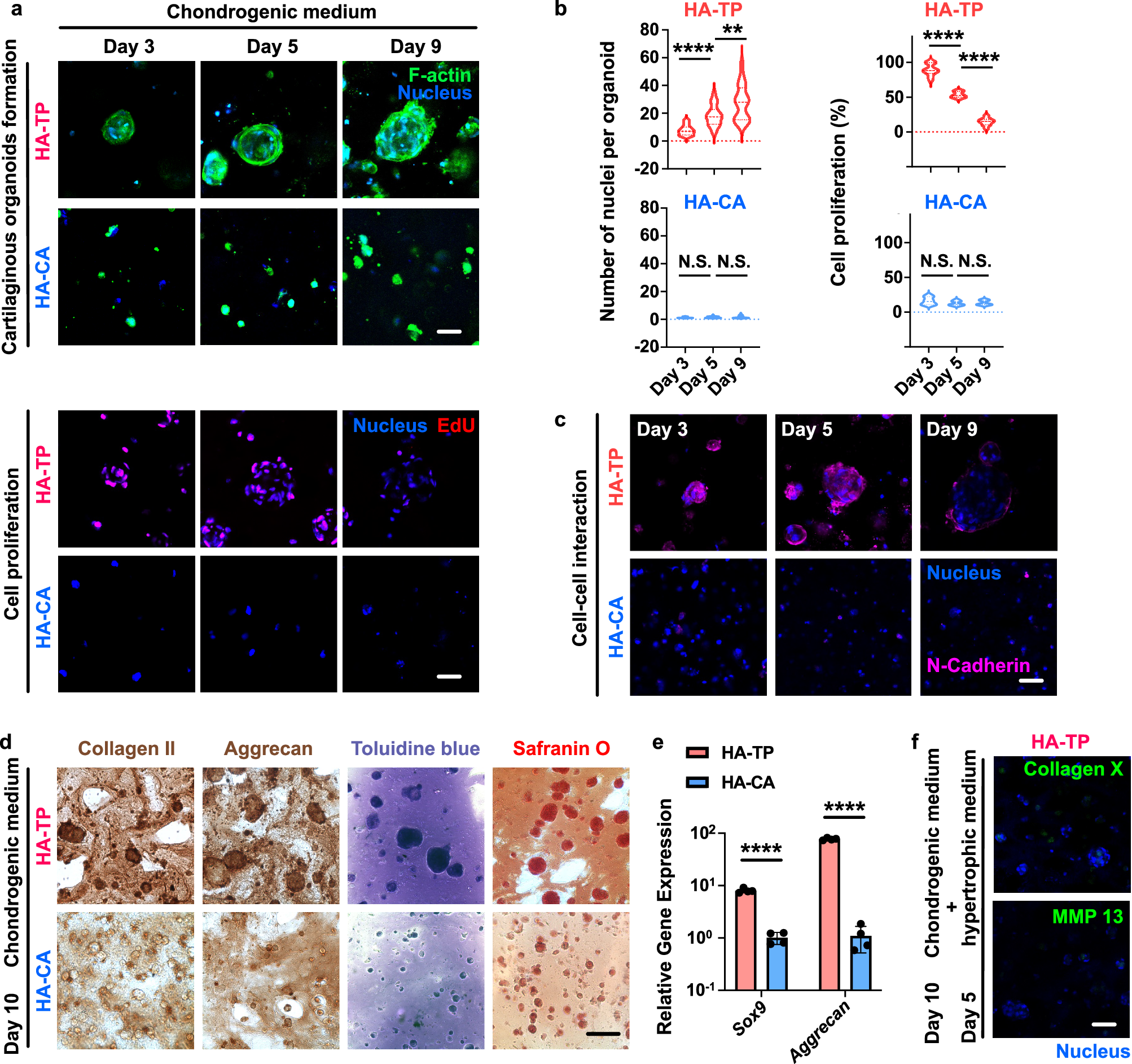
Fig. 3: The hydrogel with more dynamic crosslinks enhances the formation of cartilaginous organoids, N-cadherin-mediated cell-cell interactions and chondrogenesis and inhibits the hypertrophy of encapsulated organoids.

a Representative image of hMSCs encapsulated in hydrogels from different groups (HA–TP and HA–CA) on culture days 3, 5, and 9, with staining of F-actin (green), nuclei (blue), and EdU (red). Scale bar: 50 μm. b The size of cartilaginous organoids and cell proliferation calculated by EdU staining of encapsulated hMSCs in the hydrogels at different time points (Days 3, 5, and 9). (Number of nuclei per organoid, n = 12 organoids per group from 2 independent hydrogels. Cell proliferation, n = 10 organoids per group from 2 independent hydrogels. **p < 0.01, ****p < 0.0001, N.S. indicates no significant difference, two-tailed Student’s t-test) c The more dynamic HA-TP hydrogel promotes N-cadherin-mediated cell-cell interactions by supporting the formation of multicellular cartilaginous organoids. Scale bar: 50 μm. d Representative images of Toluidine Blue, Safranin O, type II collagen, and aggrecan immunohistochemical staining of the cell-seeded HA-TP and HA-CA hydrogels. Scale bar: 100 μm. e The quantification of Sox9 and Aggrecan gene expression by qPCR after 7 days of chondrogenic culture. Values were normalized to the expression levels of the HA-CA group. Data are presented as mean values ± SD, n = 4 independent hydrogels; ****p < 0.0001 (two-tailed Student’s t-test). f Representative images of type X collagen (green) and MMP 13 (green) immunofluorescence staining of the cell-seeded HA-TP hydrogels. Scale bar: 100 μm.