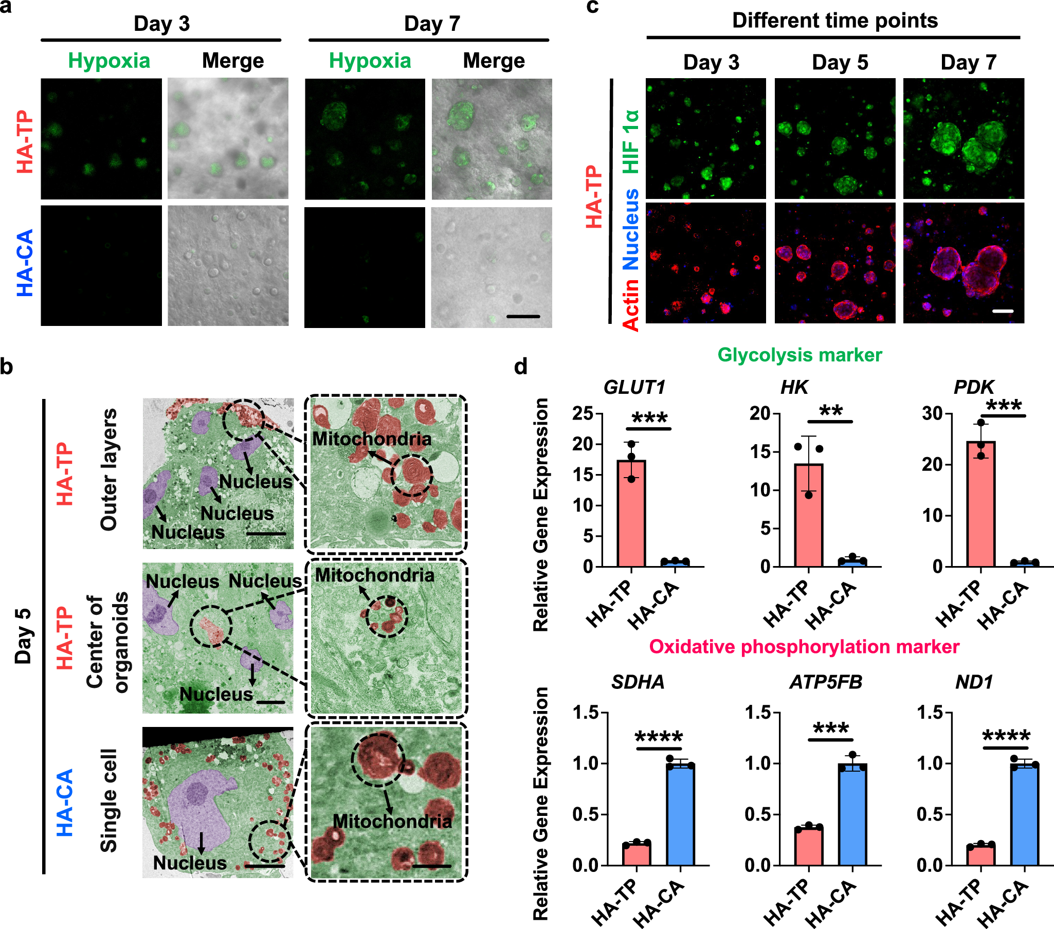
Fig. 4: The hydrogel with higher network dynamics promotes cell organoid-induced hypoxia and drives a metabolic switch that is favorable for chondrogenesis.

a Image-iT green hypoxia staining of hMSCs cultured in the HA-TP and HA-CA hydrogels on Days 3 and 7 of chondrogenic culture. Scale bar: 100 µm. b Representative transmission electron microscopy images of hMSCs encapsulated in the HA-TP and HA-CA hydrogels after 5 days of chondrogenic culture. Scale bar: left column, 5 µm; right column, 1 µm. c Representative images of immunofluorescence staining of HIF-1α (green), Actin (red), and the nucleus (blue) in encapsulated hMSCs in the HA-TP hydrogel after 3, 5, and 7 days of chondrogenic culture. Scale bar: 100 μm. d The expression levels of marker genes related to glycolysis and oxidative phosphorylation quantified by qPCR after 3 days of chondrogenic culture. Values were normalized to the expression levels of the HA-CA group. Data are presented as mean values ± SD, n = 3 independent hydrogels, **p < 0.01, ***p < 0.001, ****p < 0.0001 (two-tailed Student’s t-test).