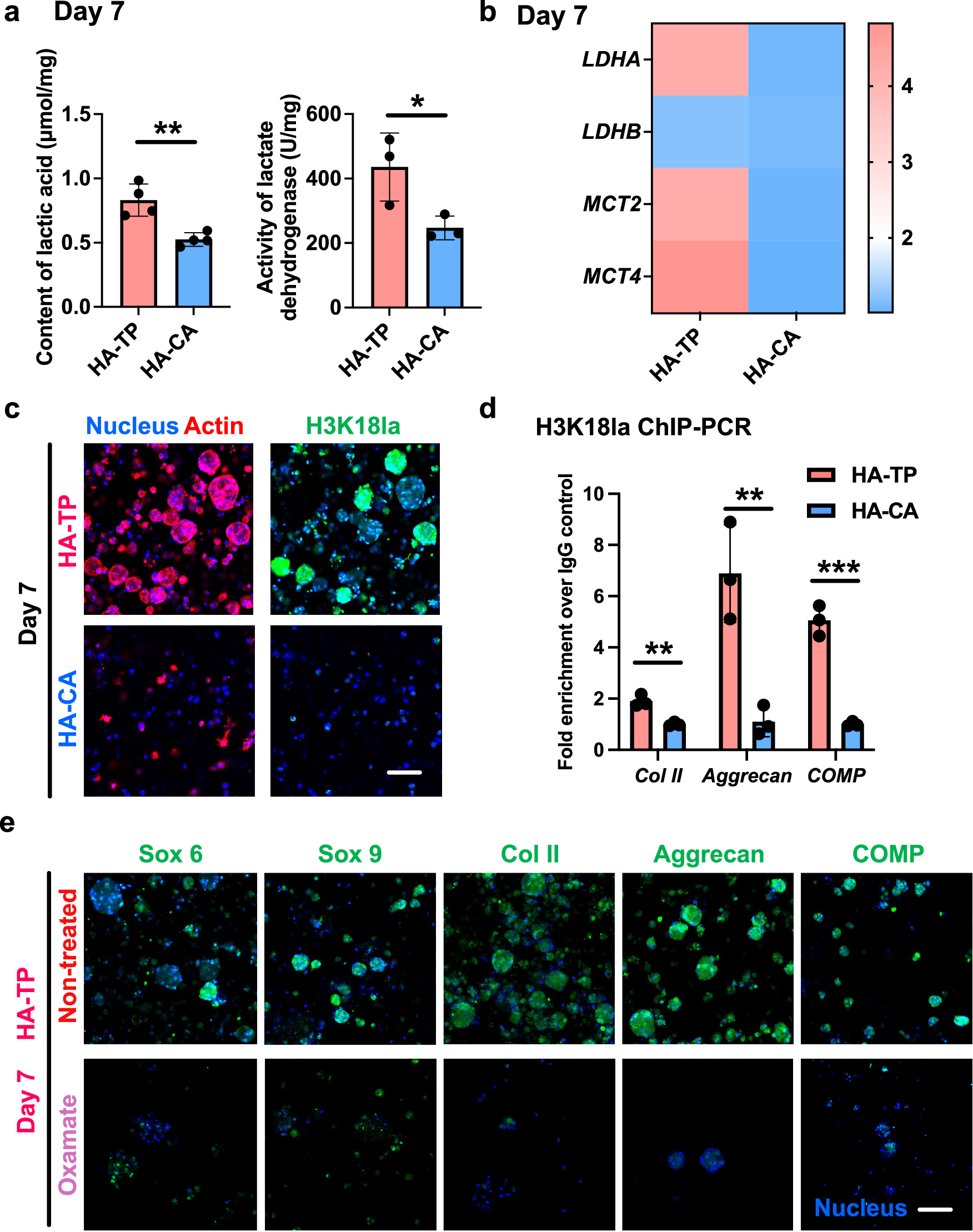
Fig. 5: Cartilaginous organoids formed in the ultra-dynamic hydrogel reveals the key role of hypoxia-induced histone lactylation in enhancing chondrogenesis.

a The cartilaginous organoids formed in the HA-TP hydrogel produced more lactate and had higher lactate dehydrogenase (LDH) activity than the single hMSCs in the HA-CA hydrogel during 7 days of chondrogenic culture. Data are presented as mean values ± SD, n = 4 independent hydrogels (content of lactic acid), n = 3 independent hydrogels (activity of lactate dehydrogenase). *p < 0.05, **p < 0.01 (two-tailed Student’s t-test). b The expression levels of marker genes related to lactate dehydrogenase (LDHA, LDHB) and hypoxia (MCT2, MCT4) quantified by qPCR after 7 days of chondrogenic culture. Values were normalized to the expression levels of the HA-CA group, n = 3 independent hydrogels. c Representative images of immunofluorescence staining of H3K18la (green), Actin (red), and the nucleus (blue) in cartilaginous organoids formed in the HA-TP hydrogel and single hMSCs in the HA-CA hydrogel after 7 days of chondrogenic culture. Scale bar: 100 μm. d H3K18la ChIP‒qPCR results of cartilaginous organoids formed in the HA-TP or single hMSCs in the HA-CA hydrogels after 7 days of chondrogenic culture. Data are presented as mean values ± SD, n = 3 independent hydrogels. **p < 0.01, ***p < 0.001 (two-tailed Student’s t-test). e Immunofluorescence staining of chondrogenic transcription factors (Sox6 and Sox9), Collagen II, Aggrecan, and COMP in cartilaginous organoids formed in the HA–TP hydrogels after 7 days of chondrogenic culture with or without treatment with lactate dehydrogenase inhibitors. Scale bar = 100 μm.