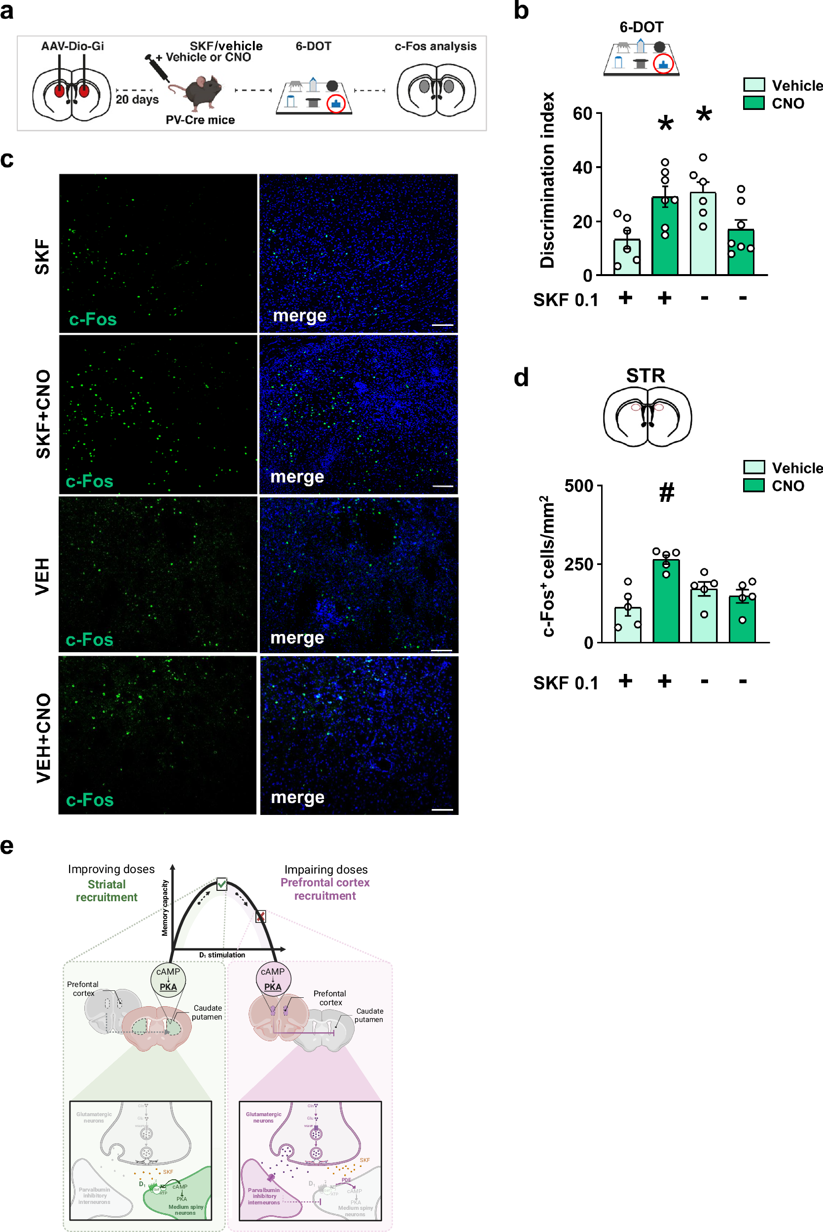
Fig. 8: Selective inhibition of striatal Parvalbumin-positive cells in PV-Cre mice rescues the memory capacity impairment induced by the higher dose of SKF 38393.

a Schematic of the experimental design. PV-Cre mice were infected with AAV-hSyn-DIO-hM4D(Gi)-mCherry in the striatum (STR). Before undergoing the 6 different objects test (6-DOT), mice were treated with SKF 0.1 mg/kg together with vehicle or CNO 1 mg/kg. b The discrimination index in double injected mice (SKF + CNO), but not of the CNO group (vehicle + CNO), was similar to that of the control group (Vehicle + Vehicle) (Two-way ANOVA: Pre-treatment SKF 0.1/ vehicle: F1,22 = 0.07; p = 0.7807; Treatment CNO/ vehicle: F1,22 = 0.5; p = 0.4806; Pre-treatment x Treatment: F1,22 = 15.95; p = 0.0006, Tukey’s post hoc). c Representative images of immunofluorescence staining using an anti-c-Fos antibody and (d) relative quantification. CNO-SKF injected animals show increased c-Fos+ cells in the STR compared to control mice injected with SKF 0.1 or Vehicle (Veh) (Two-way ANOVA: Pre-treatment SKF 0.1/ vehicle: F1,16 = 8.8; p = 0.0090; Treatment CNO/ vehicle: F1,16 = 1.7; p = 0.2007; Pre-treatment x Treatment: F1,16 = 16.26; p = 0.0010, Tukey’s post hoc). Scale bars: 100 µm. e Graphical abstract of the proposed mechanism. The memory enhancing effects of D1 agonists are regulated by the recruitment of cAMP/PKA in the striatum. The memory impairing effects of a high dose of D1 agonists are due to cAMP/PKA activation in the medial prefrontal cortex, which leads to a recruitment of GABA interneurons in the dorsomedial striatum, preventing its activation. Created in BioRender https://BioRender.com/x47z499. Data in bar charts are presented as mean values  ±  SEM. *p < 0.05 vs SKF + Vehicle; #p < 0.05 vs all groups. Source data are provided in the Source Data file.