Fig. 1: Generation of Six2-iC9 mice and NPC ablation of Six2-iC9+/+ fetuses by intraperitoneal administration of CID to pregnant mothers.
From: Caspase 9-induced apoptosis enables efficient fetal cell ablation and disease modeling

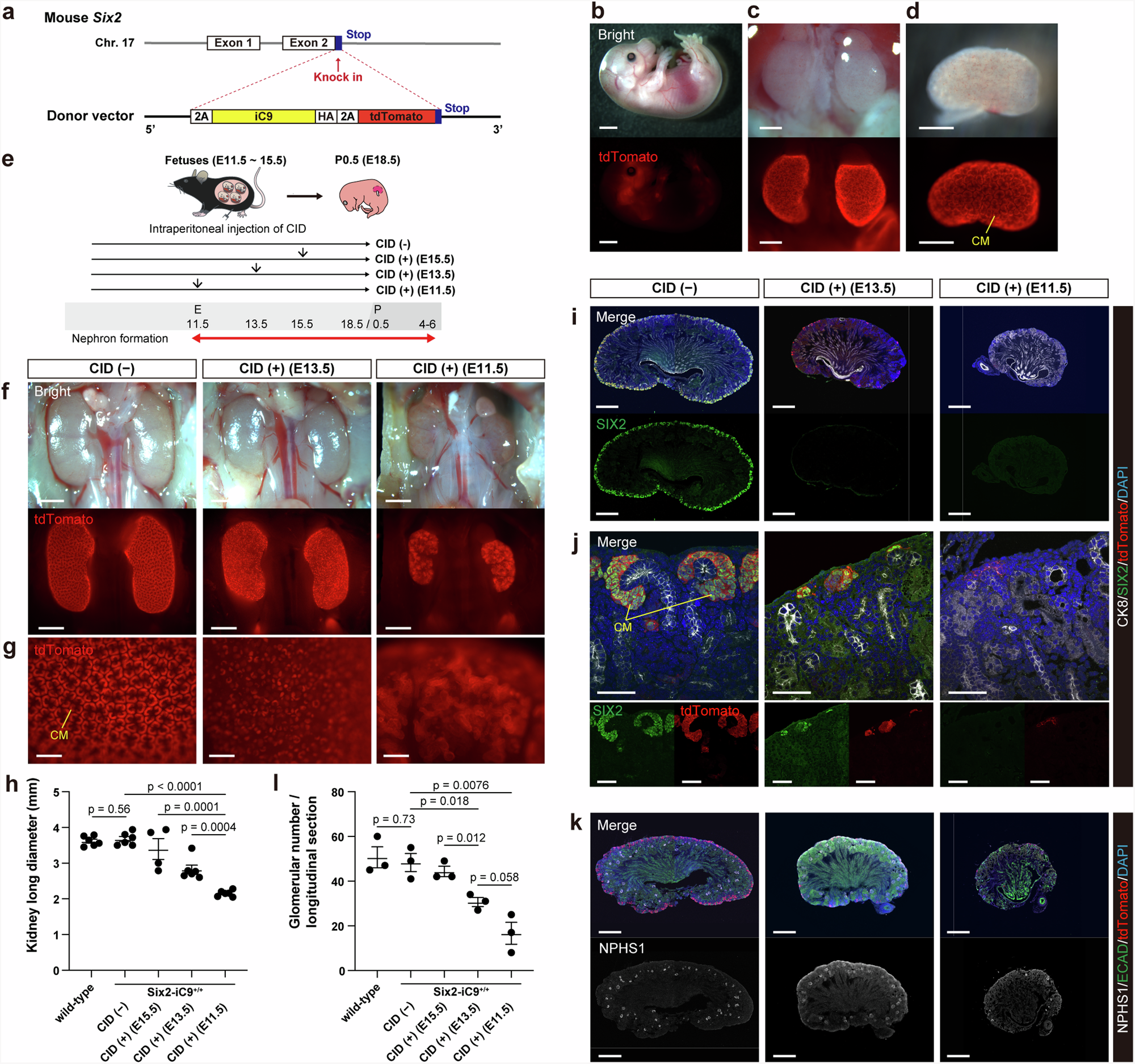
a A schematic of the insertion site of the donor vector in the mouse Six2 gene and the sequence of the donor vector. b–d Fluorescence stereomicroscopic images of fetal Six2-iC9+/− mice on E14.5. b Images of a whole body. Scale bars, 2 mm. c Images of kidneys exposed by spinal cord removal. Scale bars, 500 μm. d Images of an extracted kidney. Scale bars, 500 μm. e A schematic of intraperitoneal injection of CID to pregnant mice carrying Six2-iC9+/+ fetuses on E11.5, 13.5, or E15.5, followed by the analysis of the offspring on P0.5 (E18.5) after natural delivery. f Fluorescence stereomicroscopic images of P0.5 neonatal Six2-iC9+/+ kidneys without CID administration or following CID administration on E11.5 or E13.5. Scale bars, 1 mm. g Magnified images of (f). Scale bars, 200 μm. h Kidney long diameters of P0.5 neonatal wild-type and Six2-iC9+/+ with CID administration during the fetal period. i–k Frozen section immunostaining images of longitudinal slices of (f). Scale bars, 500 μm in (i) and (k), 50 μm in (j). l The glomerular number in longitudinal sections of P0.5 neonatal wild-type and Six2-iC9+/+ kidneys with CID administration during the fetal period. The data were analyzed from 6 kidneys from 3 individuals in (h) and from 3 individuals in (l) and are presented as mean ± SEM. Statistical analysis was performed using a two-tailed unpaired t-test. Source data are provided as a Source Data file. CID, chemical inducer of dimerization; CK8, cytokeratin 8; CM, cap mesenchyme; E, embryonic day; ECAD, E-cadherin; iC9, inducible caspase 9; P, postnatal day.