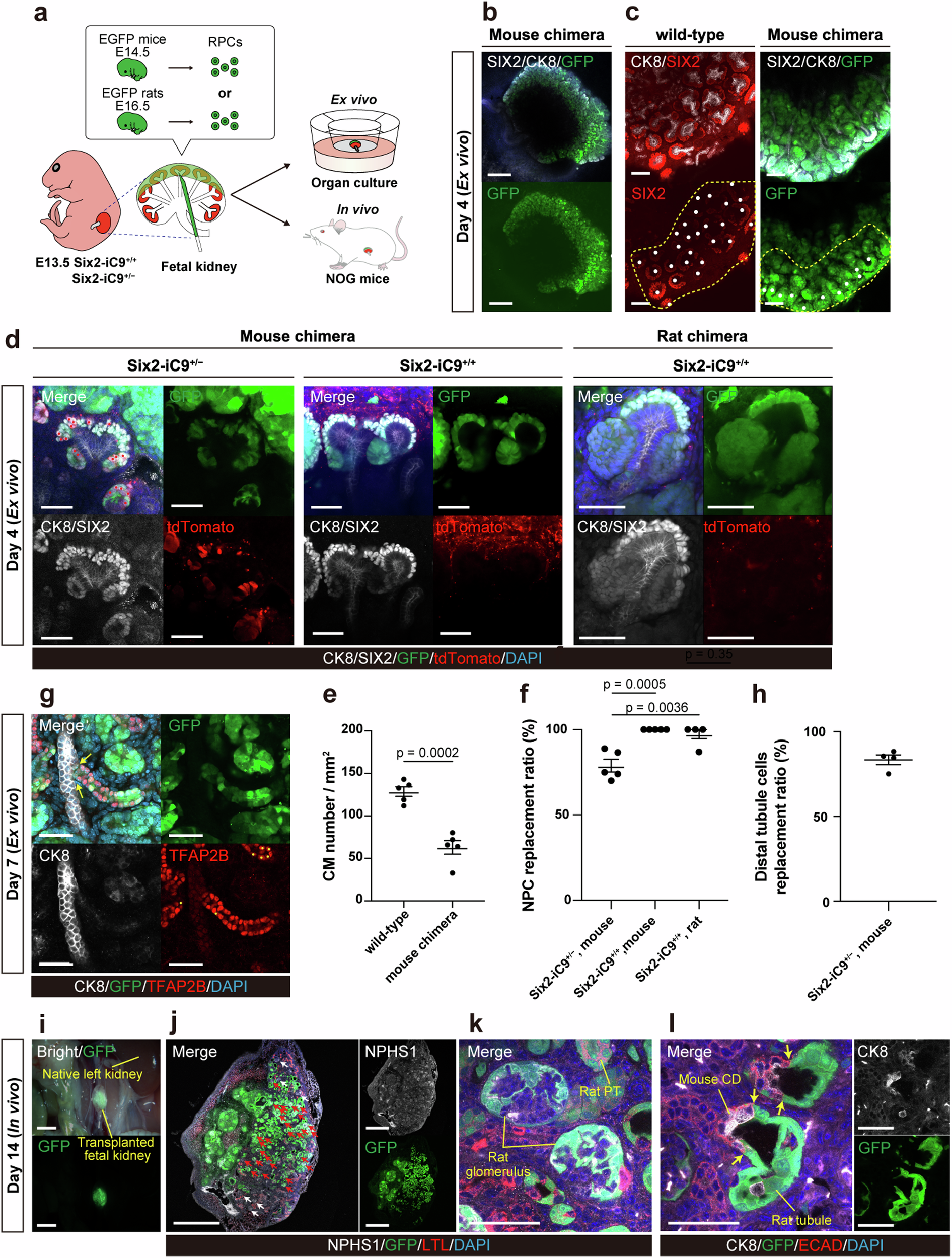
Fig. 6: Replacement and maturation of nephron progenitor cells by exogenous rodent cells using fetal Six2-iC9 kidneys as a scaffold.
From: Caspase 9-induced apoptosis enables efficient fetal cell ablation and disease modeling

a A schematic illustrating the experiment. b, c Whole-mount immunostaining images of fetal Six2-iC9+/− kidneys with mouse RPC injection cultured for 4 days with 100 nM CID and 10 μM AT406, alongside fetal wild-type kidneys cultured for 4 days. White dots in (c) represent native CM in “wild-type” and chimeric CM in “Mouse-chimera.” Scale bars, 500 μm in (b) and 100 μm in (c). d Whole-mount immunostaining images of Six2-iC9+/− kidneys with mouse RPC injection, cultured for 4 days with 100 nM CID and 10 μM AT406 (left), Six2-iC9+/+ kidneys with mouse (middle) and rat (right) RPC injection, cultured for 4 days with 100 nM CID. Red dots represent remaining host NPCs. Scale bars, 50 μm. e The number of CM per mm2 within the regions outlined by yellow dotted lines in (c). f Replacement ratio of NPCs in (d). g Whole-mount immunostaining images of Six2-iC9+/− kidneys with mouse RPC injection cultured for 7 days with 100 nM CID and 10 μM AT406. Yellow arrows indicate the connecting points and yellow dots indicate integrated host distal tubular cells. Scale bars, 50 μm. h Replacement ratio of distal tubular cells by donor cells in (g). i A fluorescence stereomicroscopic image of fetal Six2-iC9+/+ kidneys with rat RPC injection, transplanted into retroperitoneal areas of NOG mice and extracted on day 14. Scale bars, 2 mm. j–l Frozen section immunostaining images of (i). Yellow arrows in (l) indicate connection between rat and mouse tubules. Scale bars, 500 μm in (j), 50 μm in (k), (l). The data were analyzed using 5 biologically independent samples in (e), 5 CMs from 3 biologically independent samples in (f), and 4 biologically independent samples in (h), and are presented as mean ± SEM. Statistical analysis was performed using a two-tailed unpaired t-test. Source data are provided as a Source Data file. CD, collecting duct; CM, cap mesenchyme; NPCs, nephron progenitor cells; PT, proximal tubule; RPCs, renal progenitor cells.