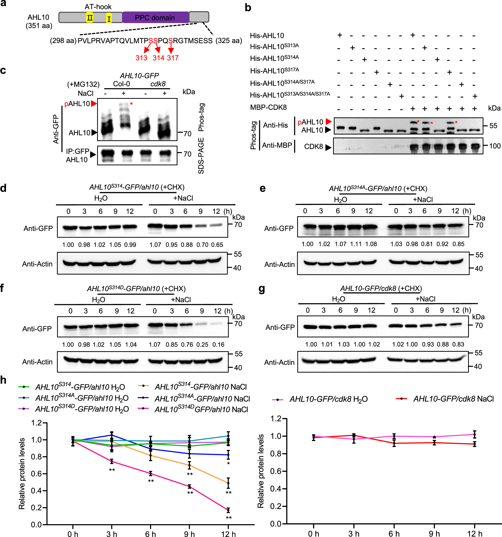
Fig. 4: CDK8 phosphorylates the Ser314 of AHL10 and promotes its protein degradation.

a The phospho-sites of AHL10 identified from phosphoproteomics analysis. b Phos-tag mobility shift assays validated the AHL10 phosphorylated residues. Recombinant MBP-CDK8 was incubated with different His-AHL10 variants (His-AHL10S313A, His-AHL10S314A, His-AHL10S317A, His-AHL10S314A/S317A and His-AHL10S313A/S314A/S317A). c Phos-tag mobility assay showing salt-induced phosphorylation of AHL10 is partially dependent on CDK8 in vivo. Total proteins were extracted from 10-day-old seedlings of AHL10-GFP/WT and AHL10-GFP/cdk8 with and without NaCl treatment. AHL10-GFP protein was immunoprecipitated by GFP-Trap agarose. Immunoblots were performed with anti-GFP antibody. Two independent experiments were conducted with similar results. Immunoblots showing the AHL10-GFP protein abundance in AHL10-GFP/ahl10 (d), AHL10S314A-GFP/ahl10 (e), AHL10S314D-GFP/ahl10 (f) and AHL10-GFP/cdk8 (g) transgenic seedlings treated with or without NaCl. Actin was used as a control. AHL10-GFP was detected with an anti-GFP antibody. The intensity of each band was measured using Image J software. h Relative protein levels of AHL10-GFP in (d–g). Three independent experiments were provided for the data statistics. Values are means ± SD (n = 3). Different letters indicate statistically significant differences by one-way ANOVA (Tukey’s multiple comparisons test, *P < 0.05, **P < 0.01).