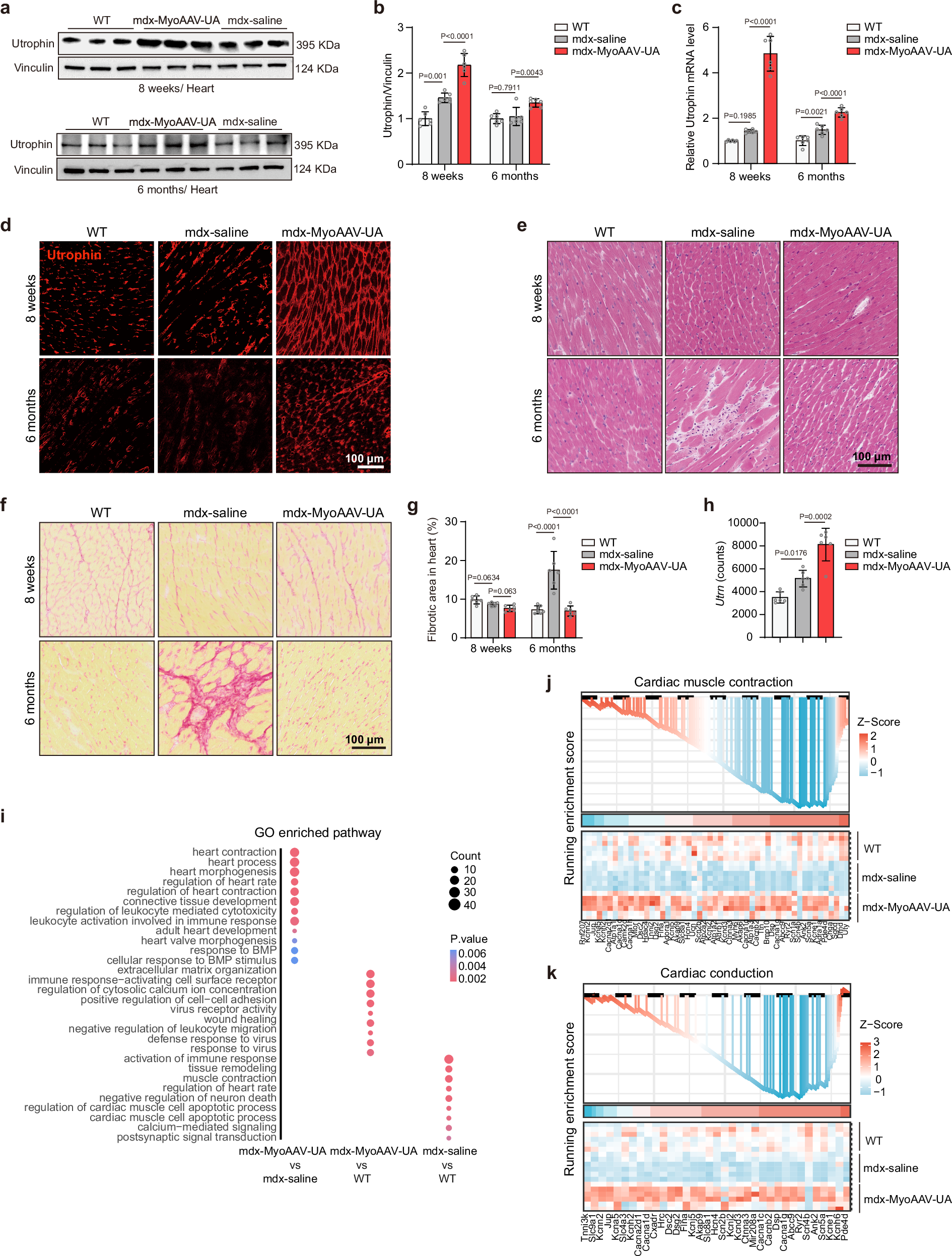
Fig. 3: Upregulation of utrophin through MyoAAV-UA improves cardiac pathology in mdx mice.

a Representative immunoblots of utrophin in the hearts from different groups at 8 weeks and 6 months post-MyoAAV-UA injection. Vinculin was used as a loading control. b Quantification of utrophin protein levels in the heart was normalized to vinculin (n = 6 mice in each group). c Quantification of utrophin mRNA expression level in the hearts from different groups, normalized to Gapdh (n = 6 mice in each group). d Representative immunofluorescence staining of utrophin (red) in the hearts of different groups. Scale bar, 100 µm. e Representative H&E staining of heart tissues at 8 weeks and 6 months post-MyoAAV injection. Scale bar, 100 µm. f Representative Sirius Red staining of heart tissues at 8 weeks and 6 months post-MyoAAV injection. Scale bar, 100 µm. g Statistical analysis of the fibrotic area percentage, indicated by red in Sirius Red-stained sections of the hearts (n = 6 mice in each group). h Transcriptomic analysis of relative utrophin mRNA expression in the hearts from different groups (n = 6 mice in each group). i Gene Ontology (GO) analysis shows pathways enriched with differential gene expression in different groups. Significant terms (Benjamini–Hochberg adjusted P < 0.05) were identified via a one-sided hypergeometric test (over-representation analysis) with FDR correction for multiple comparisons. j, k Gene Set Enrichment Analysis (GSEA) of gene expression related to cardiac muscle contraction (j), and cardiac conduction (k). a, d–f The experiment was repeated with six biologically independent replicates with similar results. b, c, g, h Data are presented as mean ± s.d. (n = 6 biologically independent samples). Statistical analysis was performed using one-way ANOVA followed by Dunnett’s post hoc test. Source data are provided as a Source Data file.