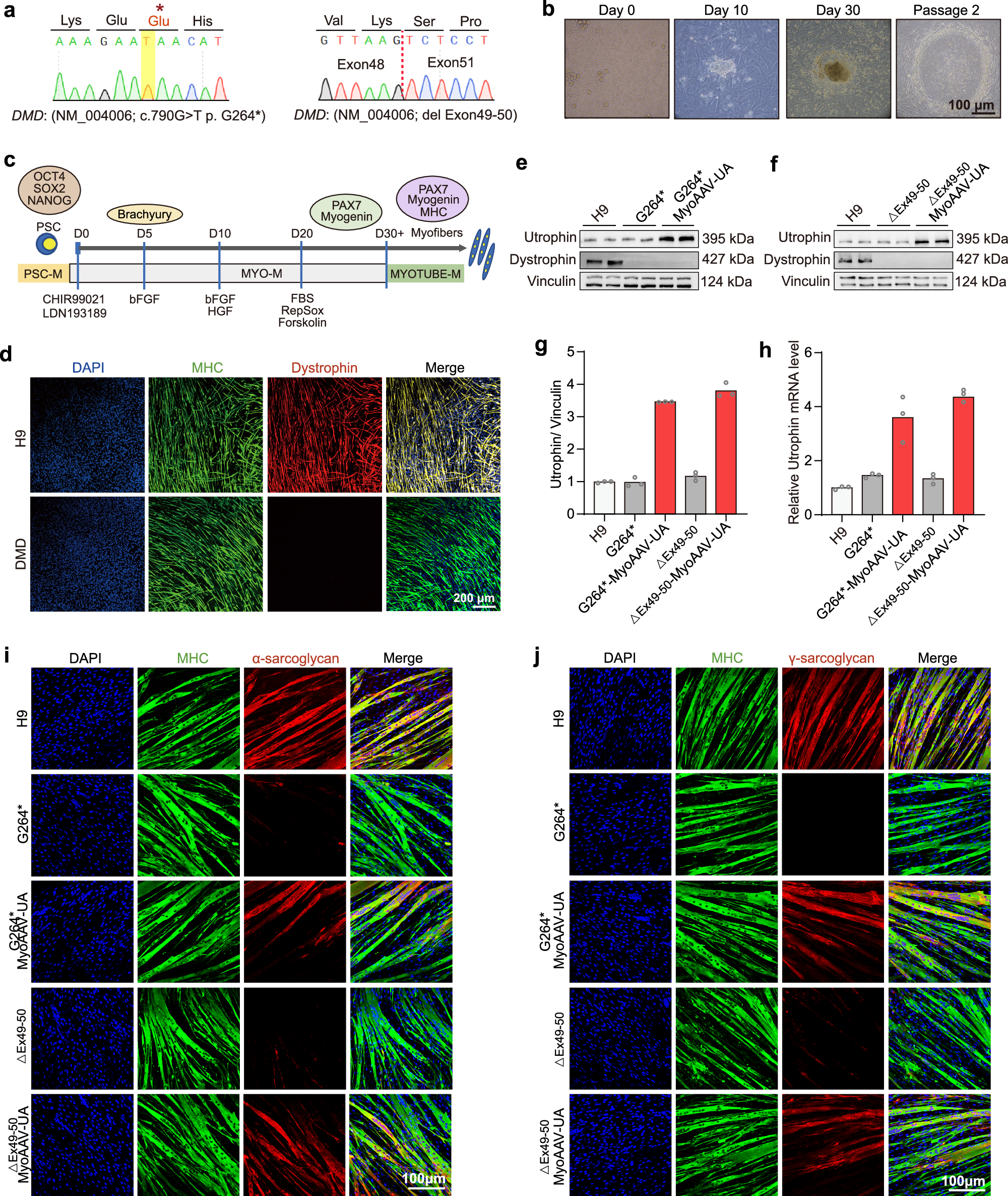
Fig. 5: MyoAAV-UA activates utrophin and increases sarcoglycan expression in differentiated myotubes derived from DMD patients.

a Sanger sequencing of the iPSC genome from DMD patients. b Phase-contrast images showing iPSC generated from DMD patient’s PBMC. Scale bar, 100 µm. c Schematic diagram illustrating the timeline of myotube differentiation in vitro. d Representative immunofluorescence staining of myosin heavy chain (MHC) (green) and dystrophin (red) in myotubes differentiated from H9 or DMD patient iPSC. Scale bar, 200 µm. e, f Representative immunoblots showing utrophin and dystrophin protein levels in myotubes derived from H9, DMD, and DMD treated with MyoAAV-UA. Vinculin was used as a loading control. g Quantification of utrophin protein levels in myotubes from H9, DMD, and DMD treated with MyoAAV-UA, normalized to vinculin. h Quantification of utrophin mRNA expression levels in myotubes from H9, DMD, and DMD treated with MyoAAV-UA, normalized to GAPDH. i, j Representative immunofluorescence staining of α-sarcoglycan (red), γ-sarcoglycan (red), MHC (green), and DAPI (blue) in myotubes differentiated from the respective groups. Scale bar, 100 µm. d–f, i, j The experiment was repeated with three technical replicates with similar results. g, h n = 3 technical replicates, with data points shown. The bar represents the mean value. Source data are provided as a Source Data file.