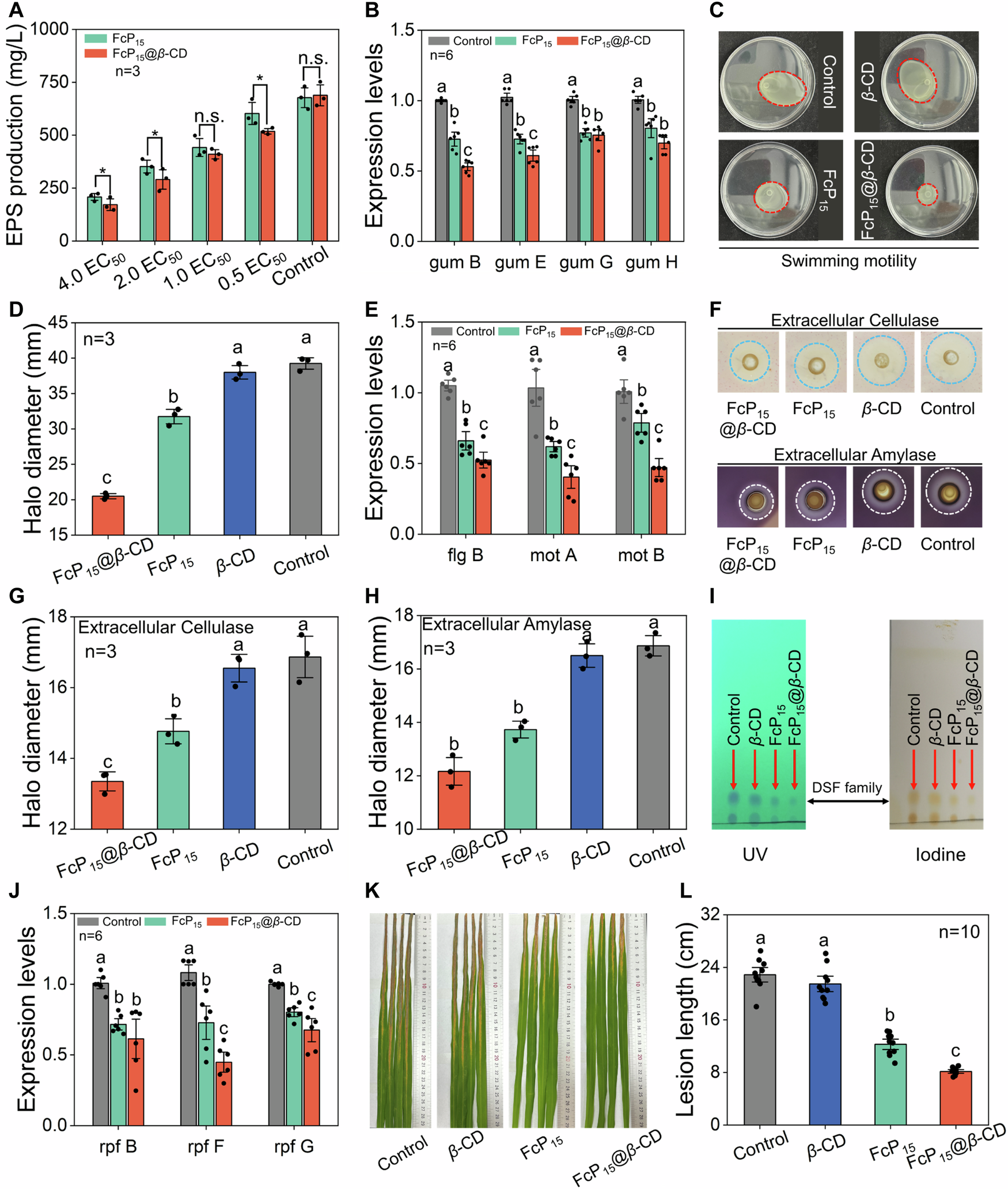
Fig. 7: The mechanism of action of FcP15 and FcP15@β-CD underlying biofilm disintegration.
From: A supramolecular bactericidal material for preventing and treating plant-associated biofilms

A Induction of EPS yield by FcP15 and FcP15@β-CD at different concentrations (from 0.5 to 4.0×EC50). B Expression levels of gum genes related to EPS synthesis in Xoo upon treatment with 2.0×EC50 of FcP15 and FcP15@β-CD. Swimming motility assays (C) and the corresponding diameter of swimming circles (D) of Xoo following treatment with β-CD, FcP15, and FcP15@β-CD. E Gene expression related to the swimming motility of Xoo after exposure to 2.0×EC50 of FcP15 and FcP15@β-CD. F Images illustrating extracellular cellulase and extracellular amylase activity, along with circle diameters of extracellular cellulase (G) and amylase (H) post-intervention with FcP15@β-CD, FcP15, and β-CD. I The culture supernatants were used to extract DSF, which was then analyzed by TLC and visualized under UV light at 254 nm and in an iodine chamber. J Expression of rpf genes involved in DSF production in Xoo upon treatment with 2.0×EC50 of FcP15 and FcP15@β-CD. K Representative images of rice leaves infected by Xoo through the leaf-clipping inoculation method, treated with β-CD, FcP15, and FcP15@β-CD at 8.90 μg/mL. L Quantification of leaf lesion lengths from the aforementioned pathogenicity assay. For panels (A, B, D, E, G, H, J, L), error bars represent means ± standard error (SE). For (A), statistically significant differences between the means were determined using Student’s t-test, with significance levels indicated as *p < 0.05, **p < 0.01, and ***p < 0.001; n.s. denotes no significance. For (B, D, E, G, H, J, L), different letters denote statistically significant differences, determined by one-way ANOVA followed by the least significant difference (LSD) post-hoc test analysis (p < 0.05). The experiments were conducted with a minimum of three replicates, and the sample size for each data point is specified within the respective figure. Source data are provided as a Source Data file.