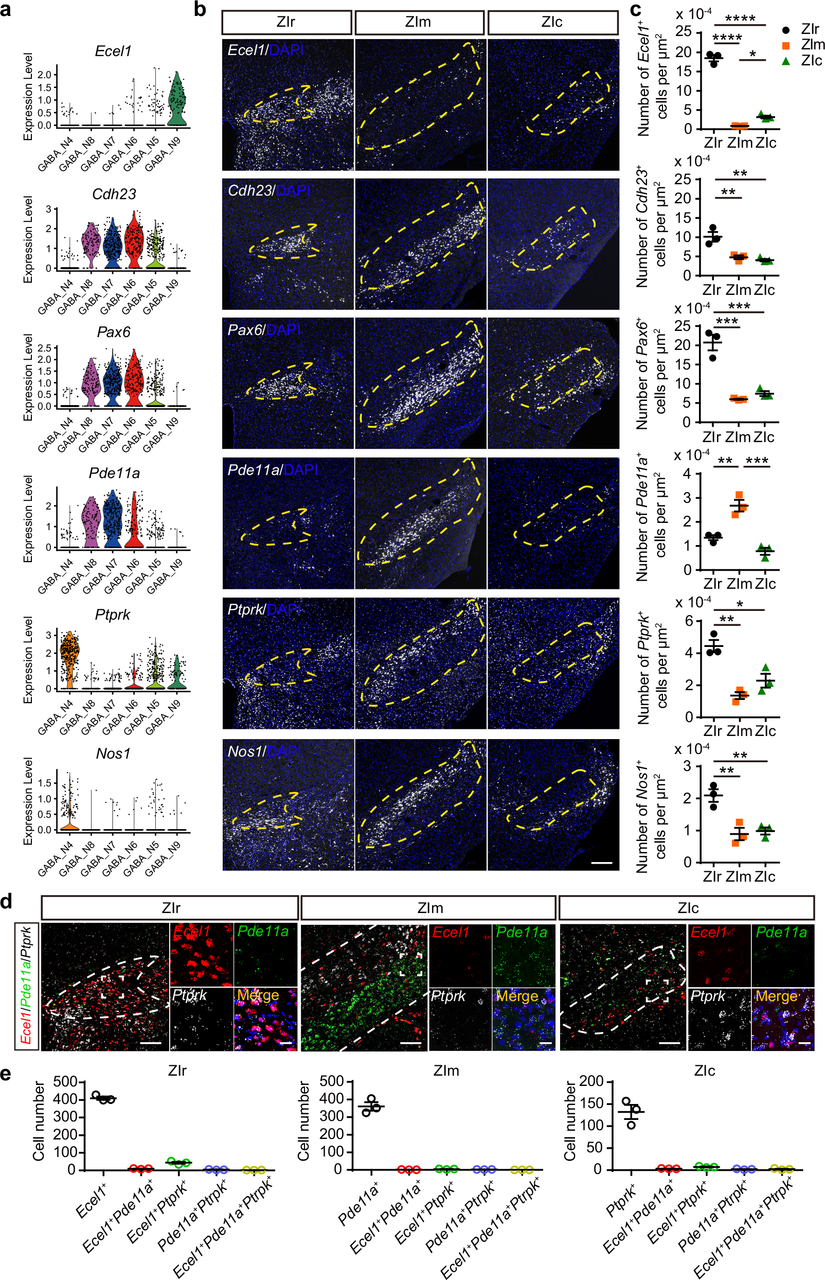
Fig. 2: Region-specific genes expression of GABAergic neuron subtypes in subregions of zona incerta.

a Violin Plots showed the expression level of selected DEG genes of GABAergic neuron clusters in zona incerta. b Representative images (b) and statistical results (c) showing the density of Ecel1 (ZIr vs ZIm, ****P < 0.0001; ZIr vs ZIc, ****P < 0.0001; ZIm vs ZIc, *P = 0.0443), Cdh23 (ZIr vs ZIm, **P = 0.0075; ZIr vs ZIc, **P = 0.0039), Pax6 (ZIr vs ZIm, ***P = 0.0004; ZIr vs ZIc, ***P = 0.0007), Pde11a (ZIr vs ZIm, **P = 0.0038; ZIm vs ZIc, ***P = 0.0006), Ptprk (ZIr vs ZIm, **P = 0.0020; ZIr vs ZIc, *P = 0.0119), Nos1 (ZIr vs ZIm, **P = 0.0062; ZIr vs ZIc, **P = 0.0092) in the ZIr, ZIm and ZIc, n = 9 brain slices from 3 mice per group. Scale bar, 200 μm. One-way ANOVA and tukey’s multiple comparisons test. d Representative images (d) and statistical results (e) showing the overlap between Ecel1, Pde11a and Ptprk in different brain sections of ZIr, ZIm and ZIc. The cell numbers in ZIr (Ecel1+: 410.0 ± 9.539 cells; Ecel1+Pde11a+: 9.33 ± 1.20 cells; Ecel1+Ptprk+: 43.33 ± 5.49 cells; Pde11a+Ptprk+: 4.33 ± 0.88 cells; Ecel1+Pde11a+Ptprk+: 1.67 ± 0.33 cells), ZIm (Pde11a+: 361.0 ± 23.81 cells; Ecel1+Pde11a+: 1.67 ± 0.67 cells; Ecel1+Ptprk+: 4.67 ± 0.88 cells; Pde11a+Ptprk+: 2.67 ± 0.33 cells; Ecel1+Pde11a+Ptprk+: 0 ± 0 cells) and ZIc (Ptprk+: 132.3 ± 16.13 cells; Ecel1+Pde11a+: 3.33 ± 0.33 cells; Ecel1+Ptprk+: 7.33 ± 0.88 cells; Pde11a+Ptprk+: 2.00 ± 0.58 cells; Ecel1+Pde11a+Ptprk+: 2.33 ± 0.88 cells) were shown respectively. N = 9 brain slices from 3 mice per group. Scale bars, 100 μm and 20 μm (zoom-in image). Data are presented as mean ± SEM. Source data are provided as a Source Data file.