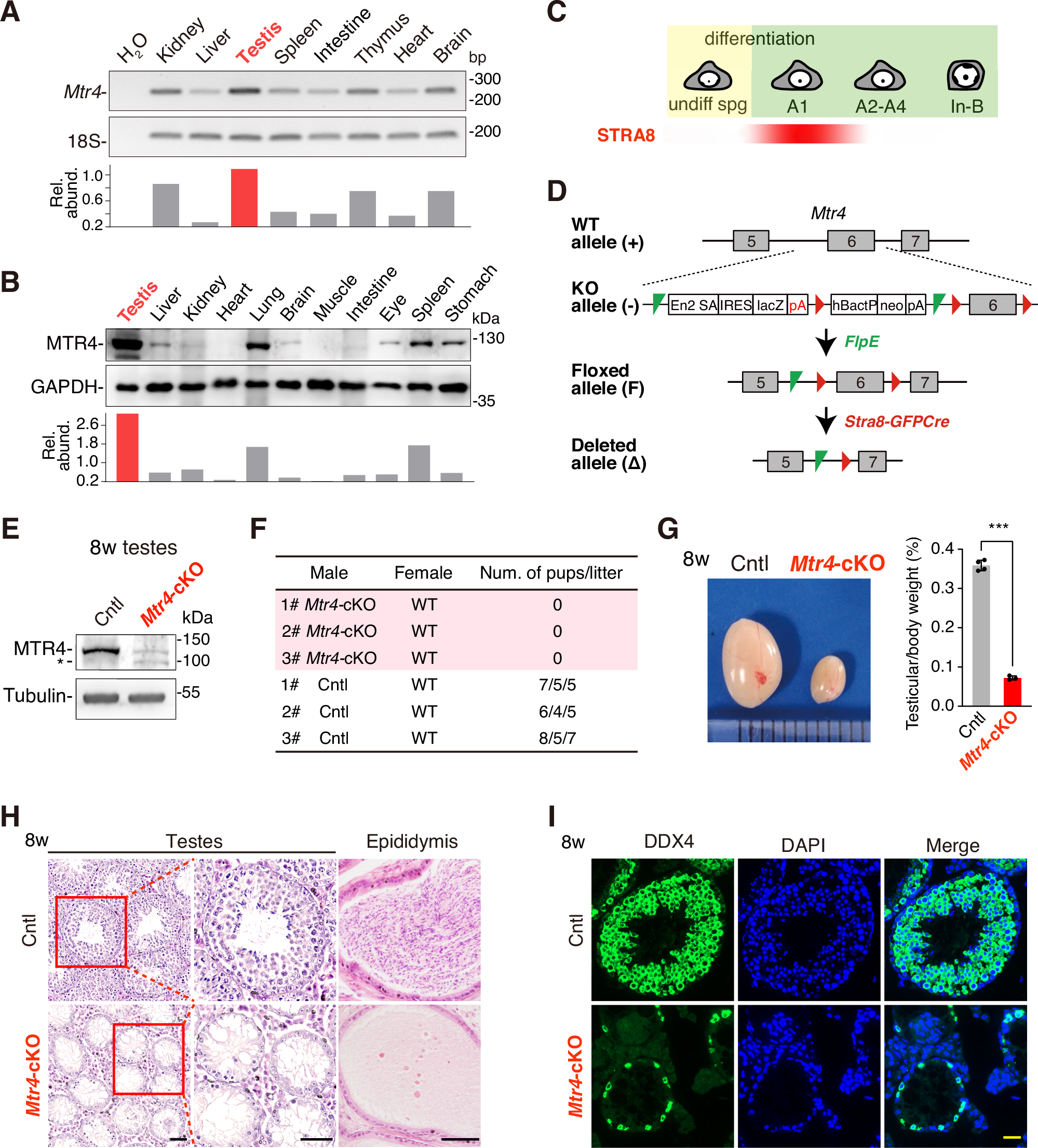
Fig. 2: Mtr4-cKO mice display male sterility.
From: The nuclear exosome co-factor MTR4 shapes the transcriptome for meiotic initiation

A RT-PCR to examine Mtr4 mRNA levels in different tissues from 8-week wild-type mice. 18S rRNA was used as a loading control. B Western blotting to examine MTR4 protein levels in different tissues from 8-week wild-type mice. GAPDH was used as a loading control. C Schematic diagram of STRA8 expression during mouse spermatogonia differentiation. D Schematic diagram for constructing Mtr4 conditional knockout allele. E Western blotting to examine MTR4 expression in testes in 8-week Cntl and Mtr4-cKO mice. Tubulin was used as a loading control. *: nonspecific band. F Summary of the fertility test of Cntl and Mtr4-cKO mice. G The morphology of 8-week Cntl and Mtr4-cKO mice testes. The bar plot shows the testicular/body weight ratio. Cntl, n = 4; Mtr4-cKO, n = 3. P-value is based on the two-sided unpaired student’s t test. Error bars, mean ± SEM, ***P = 3.82e-07. H H&E staining of the sections from 8-week Cntl and Mtr4-cKO testes (left) and epididymis (right). Cntl, n = 4; Mtr4-cKO, n = 3 biological repeats. Scale bars, 50 μm. I Immunofluorescence staining of DDX4 in 8-week Cntl and Mtr4-cKO testis sections. Cntl, n = 4; Mtr4-cKO, n = 3 biological repeats. Scale bar, 20 μm. Source data are provided as a Source Data file.