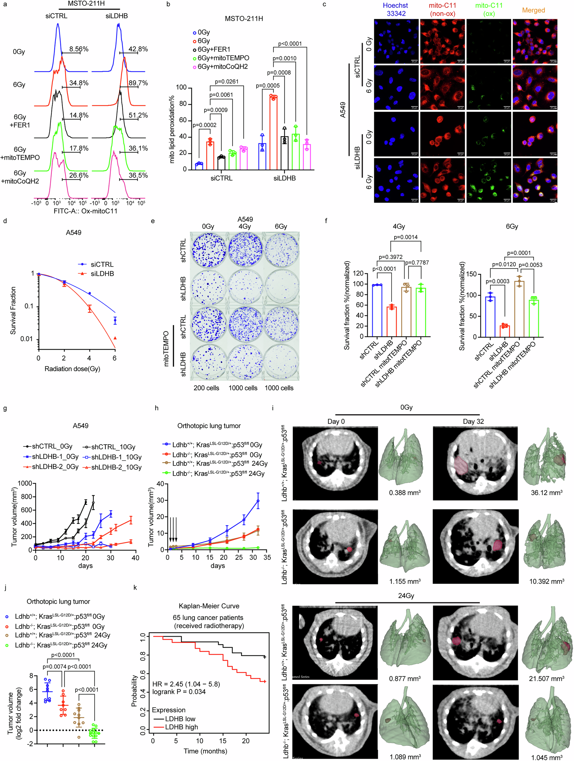
Fig. 5: Inhibition of LDHB sensitizes tumor cells to radiotherapy by enhancing mitochondria-associated ferroptosis.

Mitochondrial lipid peroxidation was assessed by flow cytometry in MSTO-211H after 24 h of irradiation with 6 Gy, following pretreatment with 5 µM FER1, 20 µM mitoTEMPO, 500 nM mitoCoQH2 for 5 h, n = 3 independent replicates (a, b). Mitochondrial lipid peroxidation was assessed by immunofluorescence in A549 siRNAs cells after 24 h of irradiation with 6 Gy, n = 3 random fields (c scale bar, 20 µm). Clonogenic survival curves for A549 siRNAs cells after irradiation with doses from 0 to 6 Gy, data were normalized to the corresponding unirradiated control group, n = 3 independent replicates (d). Representative images and analysis of clonogenic survival assay of A549 shCTRL, shLDHB cells irradiated with doses at 0, 4, 6 Gy alone or in combination with 20 µM mitoTEMPO, following pretreatment with vehicle, 20 µM mitoTEMPO for 24 h, n = 3 independent replicates (e, f). Volume of A549 shCTRL 0 Gy (n = 10), shLDHB-10 Gy (n = 8), shLDHB-20 Gy (n = 12) and 10 Gy irradiated xenograft tumors (n = 10) (g). Volume (h) and representative microCT images (i) of Ldhb+/+; KrasLSL-G12D/+;p53fl/fl (Ldhb WT) and Ldhb-/-; KrasLSL-G12D/+;p53fl/fl (Ldhb KO) lung tumors (red) at different time points after local irradiation with 0 Gy or 24 Gy, Ldhb WT 0 Gy (n = 9), Ldhb KO 0 Gy (n = 8), Ldhb WT 24 Gy (n = 10), Ldhb KO 10 Gy (n = 12). The log2 fold change in tumor volume after 27 days of local irradiation with 0 Gy or 24 Gy, Ldhb WT 0 Gy (n = 9), Ldhb KO 0 Gy (n = 8), Ldhb WT 24 Gy (n = 10), Ldhb KO 10 Gy (n = 12) (j). Kaplan–Meier overall survival analysis of high (n = 31) and low (n = 34) LDHB groups in lung cancer patients who received radiotherapy (k). Data were presented as mean ± SD (b, d–f, j) or as mean ± SEM (g, h). Unpaired, two-tailed t-test. ns no significant difference, *P < 0.05, **P < 0.01, ***P < 0.001, and ****P < 0.0001. Source data are provided as a Source Data file.