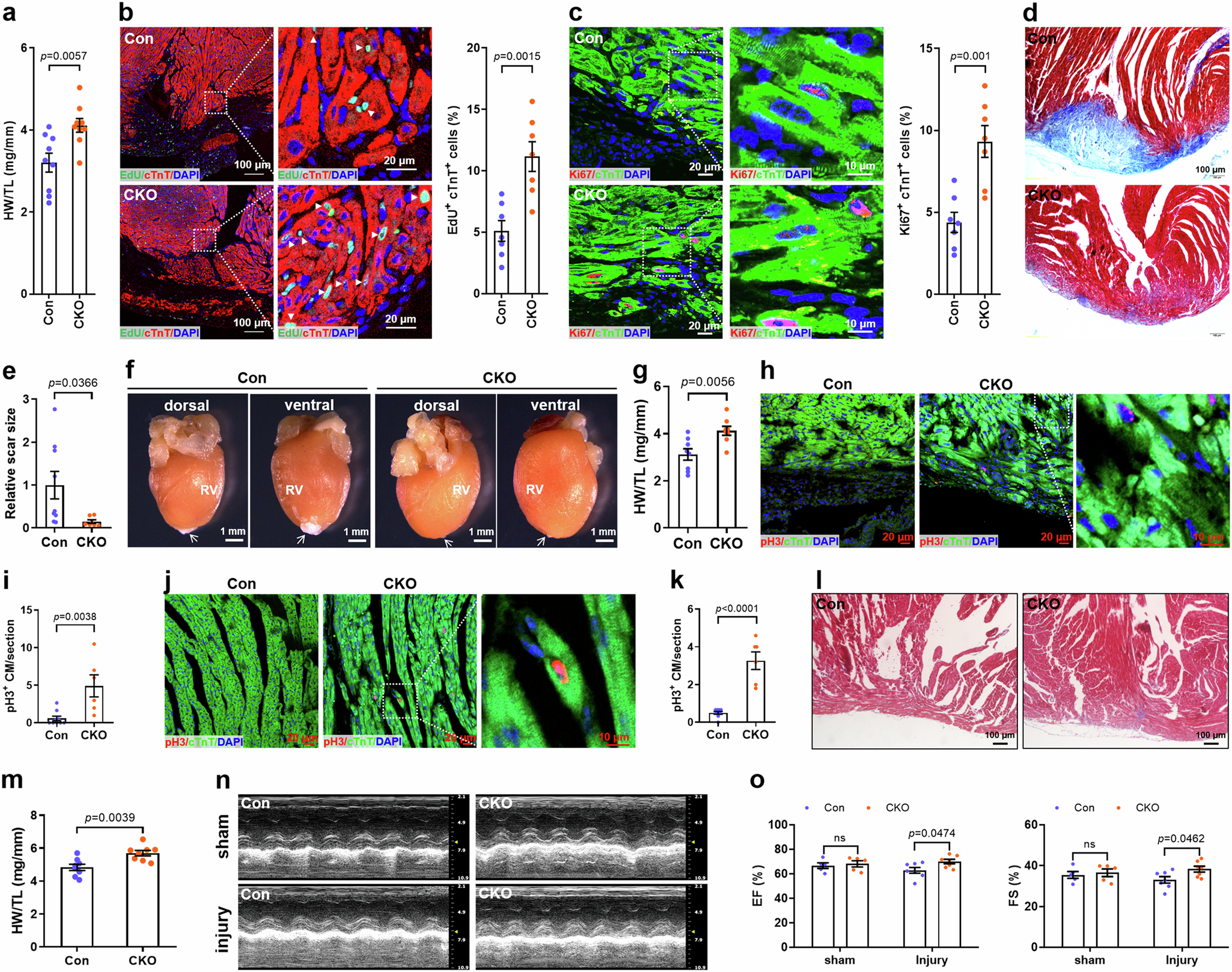
Fig. 4: FoxO3 knockout promotes heart regeneration in postnatal mice following apical resection at p1.

a HW/TL ratio in control and CKO mice at 5 dpr (n = 9 mice). b Representative images (left) and quantification (right) of EdU+ cardiomyocytes in control and CKO apical ventricle at 5 dpr (n = 7 hearts). c Representative images (left) and quantification (right) of Ki67+ cardiomyocytes in control and CKO apical ventricle at 5 dpr (n = 7 hearts). d, e Representative Mason’s trichrome staining images of cardiac apex (d) and quantification of scar size (e) in control and CKO hearts at 14 dpr (n = 9 hearts for control and 7 hearts for CKO). f, g Representative whole images of postnatal hearts (f, arrows denote scar) and quantification of HW/TL ratio (g) at 14 dpr (n = 7 mice). h–k Representative images (h, j) and quantification (i, k) of pH3+ cardiomyocytes in the apical (h, i) and remote (j, k) zone of control and CKO ventricles at 14 dpr (n = 9 hearts for control and 6 hearts for CKO). l, m Representative Masson’s trichrome staining images of cardiac apex (l) and quantification of HW/TL ratio (m) in control and CKO hearts at 28 dpr (n = 8 mice). n, o Representative images of M-model echocardiography (n) and quantification (o) of LVEF and LVFS levels in control and CKO mice at 28 dpr (n = 5 mice for sham and 7 mice for CKO). All data are presented as the mean ± SEM. P values are from two-tailed t test (a–c, e, g, i, k, m) or two-way ANOVA followed by Sidak’s multiple comparisons test (o). ns, no significant difference. Source data are provided as a Source data file.