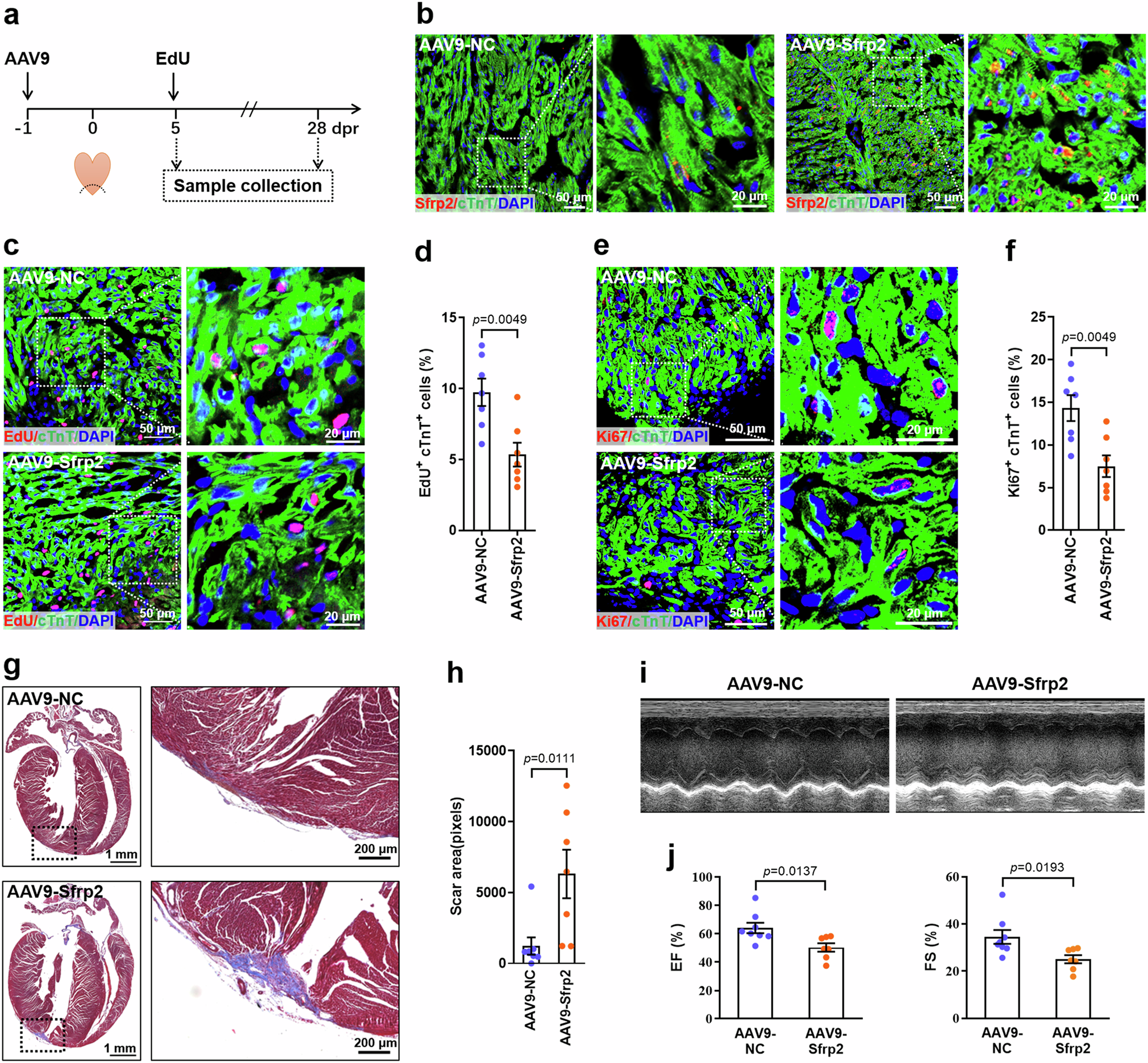
Fig. 7: Sfrp2 overexpression suppresses cardiac regeneration in FoxO3-deficient postnatal mice.

a Schematic of AAV9 virus injection in CKO postnatal mice at p1, apex resection at p2 (equal to 0 dpr), EdU injection and sample collection at indicated time points. b Representative images of Sfrp2 expression mediated by AAV9-NC and AAV9-Sfrp2 viruses in postnatal hearts at 5 dpr. Right panel, magnified confocal images of Sfrp2 expression in left panel. At least three times each experiment was repeated independently with similar results. c, d Representative images (c) and quantification (d) of EdU+ cardiomyocytes in the injured apical ventricles at 5 dpr (n = 7 hearts). e, f Representative images (e) and quantification (f) of Ki67+ cardiomyocytes in the injured apical ventricles at 5 dpr (n = 7 hearts). g, h Representative Masson’s trichrome staining images of cardiac apex (g) and quantification of scar size (h) in AAV9-NC and AAV9-Sfrp2 hearts at 28 dpr (n = 7 hearts). i, j Representative images of M-model echocardiography (i) and quantification of LVEF (j, left) and LVFS (j, right) in AAV9-NC and AAV9-Sfrp2 hearts at 28 dpr (n = 7 hearts). All data are presented as the mean ± SEM. P values are from two-tailed t test (d, f, h, j). Source data are provided as a Source data file.