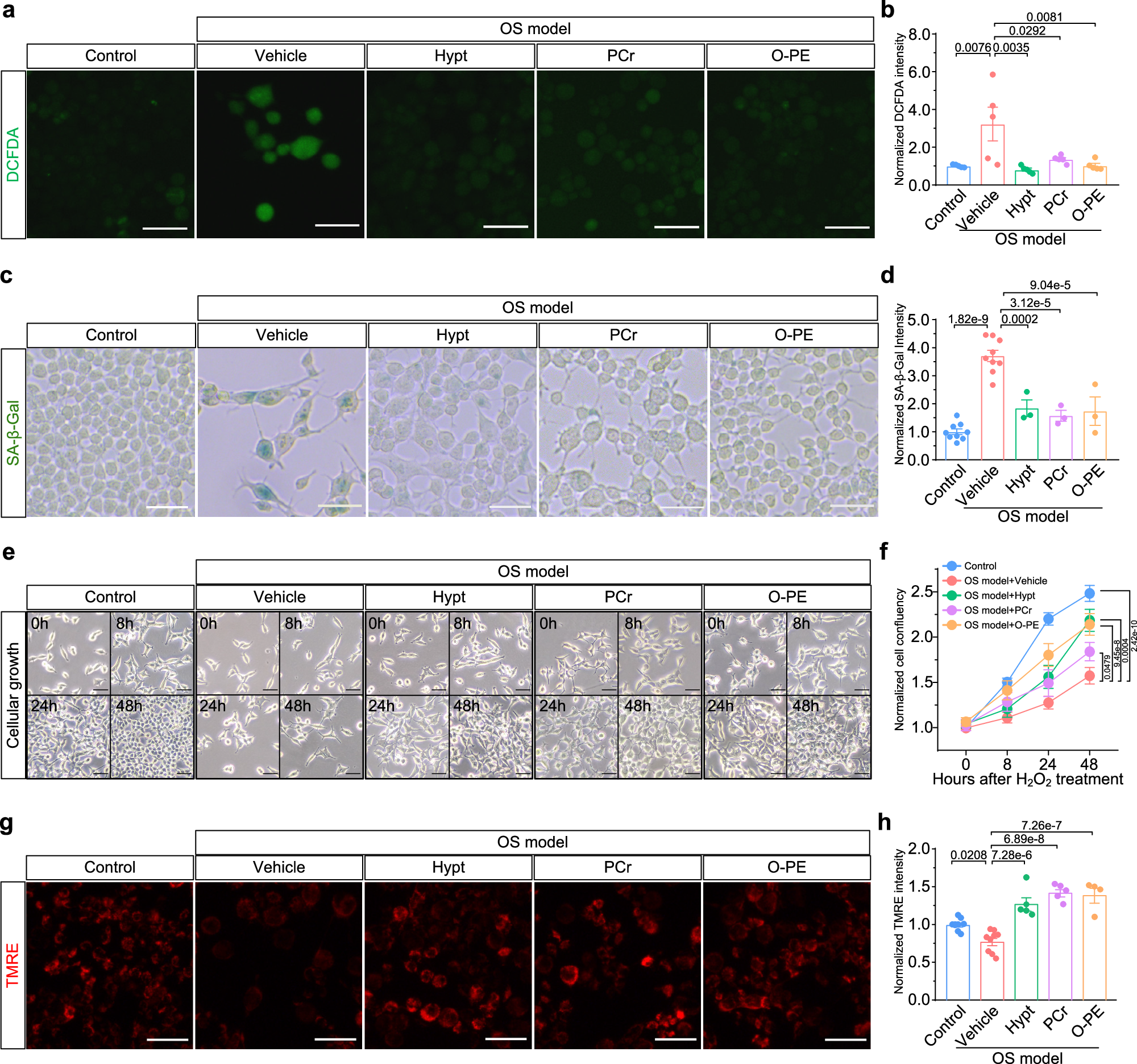
Fig. 7: Effects of key metabolites on OS and induced senescence.

a, b Representative images (a) and quantification (b) of DCFDA staining of control cells and oxidative stressed cells with indicated treatments. n = 5 for each group. Scale bar, 50 μm. F(4, 20) = 5.991, P = 0.0024 in One-way ANOVA. P values in one-way ANOVA with multiple comparison were labeled in the plot. Data was normalized to values of control group. c, d Representative images (c) and quantification (d) of SA-β-Gal staining of control and oxidative stressed cells with indicated treatments. n = 9, 9, 3, 3, and 3 for Control, Vehicle treated, Hypt treated, PCr treated, and O-PE treated group respectively. Scale bar, 50 μm. F(4, 22) = 17.29, P = 5.50e-9 in One-way ANOVA. P values in one-way ANOVA with multiple comparison were labeled in the plot. Data were normalized to values of control group. e, f Representative images (e) and growth curve (f) of control and oxidative stressed cells with indicated treatments at indicated time points. Growth curve was plotted with at least 15 random fields from 3 independent biological replicates for each group at each indicated time point. Scale bar, 50 μm. F(4, 520) = 41.26, P < 2.2e−16 in two-way ANOVA. P values in two-way ANOVA with Turkey’s HSD comparison were labeled in the plot. Each group was compared with vehicle-treated oxidative stressed cells. Data were normalized to values of control group at 0 h. g, h Representative images (g) and quantification (h) of TMRE staining of control and oxidative stressed cells with indicated treatments. n = 9, 9, 5, 5, and 4 for Control, Vehicle treated, Hypt treated, PCr treated, and O-PE treated group respectively. Scale bar, 50 μm. F(4, 27) = 26.12, P = 6.14e−9 in one-way ANOVA. P values in one-way ANOVA with multiple comparison were labeled in the plot. Data was normalized to values of control group. All data are presented as mean ± s.e.m. OS: oxidative stressed cells; Hypt: hypotaurine (1 mM); PCr: phosphocreatine (0.5 mM); O-PE: O-phosphoethanolamine (40 μM). All P values were reported as multiplicity adjusted P values for multiple comparisons. For (b, d, f, h), Source data are provided as Source Data files. Blue: control; red: OS+vehicle; green: OS+Hypt; purple: OS+PCr; yellow: OS + O-PE.